Poc Pascal, Gutzeit Vanessa A, Ast Julia, Lee Joon, Jones Ben J, D'Este Elisa, Mathes Bettina, Lehmann Martin, Hodson David J, Levitz Joshua, Broichhagen Johannes
Max Planck Institute for Medical Research, Department of Chemical Biology Jahnstr. 29 69120 Heidelberg Germany.
Neuroscience Graduate Program, Weill Cornell Medicine New York NY 10065 USA.
Chem Sci. 2020 Jul 7;11(30):7871-7883. doi: 10.1039/d0sc02794d.
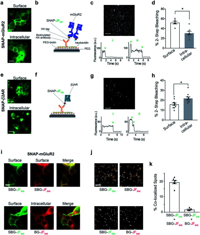
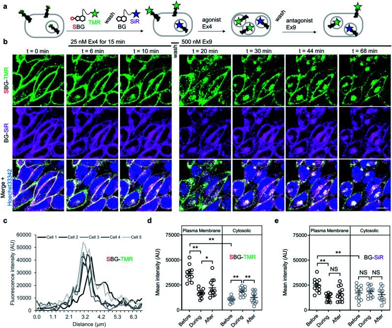
Employing self-labelling protein tags for the attachment of fluorescent dyes has become a routine and powerful technique in optical microscopy to visualize and track fused proteins. However, membrane permeability of the dyes and the associated background signals can interfere with the analysis of extracellular labelling sites. Here we describe a novel approach to improve extracellular labelling by functionalizing the SNAP-tag substrate benzyl guanine ("BG") with a charged sulfonate ("SBG"). This chemical manipulation can be applied to any SNAP-tag substrate, improves solubility, reduces non-specific staining and renders the bioconjugation handle impermeable while leaving its cargo untouched. We report SBG-conjugated fluorophores across the visible spectrum, which cleanly label SNAP-fused proteins in the plasma membrane of living cells. We demonstrate the utility of SBG-conjugated fluorophores to interrogate class A, B and C G protein-coupled receptors (GPCRs) using a range of imaging approaches including nanoscopic superresolution imaging, analysis of GPCR trafficking from intra- and extracellular pools, labelling in mouse brain and analysis of receptor stoichiometry using single molecule pull down.
利用自标记蛋白标签连接荧光染料已成为光学显微镜中用于可视化和追踪融合蛋白的常规且强大的技术。然而,染料的膜通透性及相关背景信号会干扰细胞外标记位点的分析。在此,我们描述了一种新方法,通过用带电荷的磺酸盐(“SBG”)对SNAP标签底物苄基鸟嘌呤(“BG”)进行功能化来改善细胞外标记。这种化学操作可应用于任何SNAP标签底物,提高溶解度,减少非特异性染色,并使生物共轭手柄不可渗透,同时不影响其负载物。我们报告了在可见光谱范围内与SBG共轭的荧光团,其能清晰地标记活细胞质膜中与SNAP融合的蛋白。我们展示了与SBG共轭的荧光团在使用一系列成像方法(包括纳米级超分辨率成像、分析G蛋白偶联受体(GPCR)从细胞内和细胞外池的运输、在小鼠脑中的标记以及使用单分子下拉分析受体化学计量)来研究A类、B类和C类GPCR方面的效用。