From the Department of Infectious Disease, Section of Pediatric Infectious Disease (A.J.M., O.V., H.P., E.G.S., P.S., C.W., C.B., R.N., T.D., E.W., J.A.H., M.K., A.J.C., M.L.), and the Inflammation, Repair, and Development Section, National Heart and Lung Institute, Faculty of Medicine (D.M.), Imperial College London, the Department of Pediatrics, Imperial College Healthcare NHS Trust (R.N., E.W., J.A.H., A.J.C., M.L.), and the Department of Women and Children's Health, School of Life Course Sciences, King's College London, St. Thomas' Hospital (M.J.C.), London, and the Genomic Informatics Group, University of Southampton, Southampton (E.G.S.) - all in the United Kingdom; the Translational Genomics Group, Broad Institute of MIT and Harvard, Cambridge, MA (E.G.S.); the Department of Pediatrics, University of California, San Diego, and Rady Children's Hospital, San Diego (A.H.T.); the Department of Pediatrics and Pediatric Infectious Diseases, Sechenov University, Moscow (D.M.); Servicio de Infectología, Hospital Nacional de Niños Dr. Carlos Sáenz Herrera, Centro de Ciencias Médicas, Caja Costarricense de Seguro Social, San José, Costa Rica (R.U.-G.); and the Department of Genetics and Genomic Sciences, Icahn School of Medicine at Mount Sinai, New York (C.H.).
N Engl J Med. 2021 Jul 1;385(1):11-22. doi: 10.1056/NEJMoa2102968. Epub 2021 Jun 16.
Evidence is urgently needed to support treatment decisions for children with multisystem inflammatory syndrome (MIS-C) associated with severe acute respiratory syndrome coronavirus 2.
We performed an international observational cohort study of clinical and outcome data regarding suspected MIS-C that had been uploaded by physicians onto a Web-based database. We used inverse-probability weighting and generalized linear models to evaluate intravenous immune globulin (IVIG) as a reference, as compared with IVIG plus glucocorticoids and glucocorticoids alone. There were two primary outcomes: the first was a composite of inotropic support or mechanical ventilation by day 2 or later or death; the second was a reduction in disease severity on an ordinal scale by day 2. Secondary outcomes included treatment escalation and the time until a reduction in organ failure and inflammation.
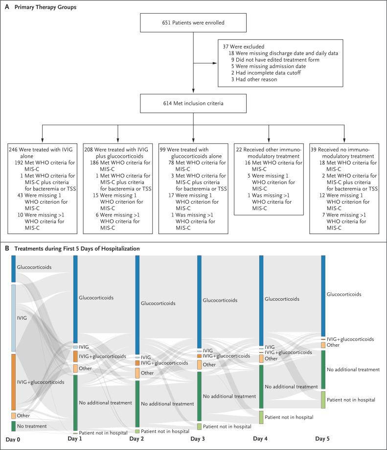
Data were available regarding the course of treatment for 614 children from 32 countries from June 2020 through February 2021; 490 met the World Health Organization criteria for MIS-C. Of the 614 children with suspected MIS-C, 246 received primary treatment with IVIG alone, 208 with IVIG plus glucocorticoids, and 99 with glucocorticoids alone; 22 children received other treatment combinations, including biologic agents, and 39 received no immunomodulatory therapy. Receipt of inotropic or ventilatory support or death occurred in 56 patients who received IVIG plus glucocorticoids (adjusted odds ratio for the comparison with IVIG alone, 0.77; 95% confidence interval [CI], 0.33 to 1.82) and in 17 patients who received glucocorticoids alone (adjusted odds ratio, 0.54; 95% CI, 0.22 to 1.33). The adjusted odds ratios for a reduction in disease severity were similar in the two groups, as compared with IVIG alone (0.90 for IVIG plus glucocorticoids and 0.93 for glucocorticoids alone). The time until a reduction in disease severity was similar in the three groups.
We found no evidence that recovery from MIS-C differed after primary treatment with IVIG alone, IVIG plus glucocorticoids, or glucocorticoids alone, although significant differences may emerge as more data accrue. (Funded by the European Union's Horizon 2020 Program and others; BATS ISRCTN number, ISRCTN69546370.).
目前急需证据来支持针对与严重急性呼吸综合征冠状病毒 2 相关的多系统炎症综合征(MIS-C)的儿童的治疗决策。
我们对疑似 MIS-C 的临床和结局数据进行了一项国际性观察性队列研究,这些数据是由医生上传到一个基于网络的数据库的。我们使用逆概率加权和广义线性模型,将静脉注射免疫球蛋白(IVIG)作为参照,与 IVIG 加糖皮质激素和单独使用糖皮质激素进行比较。有两个主要结局:第一个是在第 2 天或之后需要使用正性肌力支持或机械通气或死亡的复合结局;第二个是在第 2 天疾病严重程度的降序量表上的改善。次要结局包括治疗升级以及器官衰竭和炎症缓解的时间。
从 2020 年 6 月至 2021 年 2 月,我们从 32 个国家获得了 614 名儿童的治疗过程数据;其中 490 名符合世界卫生组织 MIS-C 标准。在 614 名疑似 MIS-C 的儿童中,246 名接受了单独的 IVIG 治疗,208 名接受了 IVIG 加糖皮质激素治疗,99 名接受了单独的糖皮质激素治疗;22 名儿童接受了其他治疗组合,包括生物制剂,39 名儿童未接受免疫调节治疗。接受 IVIG 加糖皮质激素治疗的 56 名患者发生了需要正性肌力或通气支持或死亡(与单独接受 IVIG 治疗相比,调整后的比值比为 0.77;95%置信区间[CI],0.33 至 1.82),接受单独糖皮质激素治疗的 17 名患者发生了该结局(调整后的比值比为 0.54;95%CI,0.22 至 1.33)。与单独接受 IVIG 治疗相比,这两组疾病严重程度改善的调整比值比相似(IVIG 加糖皮质激素为 0.90,单独接受糖皮质激素为 0.93)。三组疾病严重程度改善的时间相似。
我们没有发现单独使用 IVIG、IVIG 加糖皮质激素或糖皮质激素治疗后,MIS-C 恢复情况有差异的证据,尽管随着更多数据的积累,可能会出现显著差异。(由欧盟“地平线 2020”计划和其他机构资助;BATS ISRCTN 编号:ISRCTN69546370。)