Klatte-Schulz Franka, Bormann Nicole, Voss Isabel, Melzer Josephine, Schmock Aysha, Bucher Christian H, Thiele Kathi, Moroder Philipp, Haffner-Luntzer Melanie, Ignatius Anita, Duda Georg N, Wildemann Britt
Julius Wolff Institute, Berlin Institute of Health at Charité - Universitätsmedizin Berlin, Berlin, Germany.
BIH Center for Regenerative Therapies (BCRT), Berlin Institute of Health at Charité - Universitätsmedizin Berlin, Berlin, Germany.
Front Cell Dev Biol. 2021 May 31;9:657166. doi: 10.3389/fcell.2021.657166. eCollection 2021.
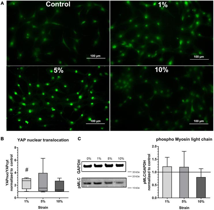
The mechano-response of highly loaded tissues such as bones or tendons is well investigated, but knowledge regarding the mechano-responsiveness of adjacent tissues such as the subacromial bursa is missing. For a better understanding of the physiological role of the bursa as a friction-reducing structure in the joint, the study aimed to analyze whether and how bursa-derived cells respond to physiological and pathological mechanical loading. This might help to overcome some of the controversies in the field regarding the role of the bursa in the development and healing of shoulder pathologies. Cells of six donors seeded on collagen-coated silicon dishes were stimulated over 3 days for 1 or 4 h with 1, 5, or 10% strain. Orientation of the actin cytoskeleton, YAP nuclear translocation, and activation of non-muscle myosin II (NMM-II) were evaluated for 4 h stimulations to get a deeper insight into mechano-transduction processes. To investigate the potential of bursa-derived cells to adapt their matrix formation and remodeling according to mechanical loading, outcome measures included cell viability, gene expression of extracellular matrix and remodeling markers, and protein secretions. The orientation angle of the actin cytoskeleton increased toward a more perpendicular direction with increased loading and lowest variations for the 5% loading group. With 10% tension load, cells were visibly stressed, indicated by loss in actin density and slightly reduced cell viability. A significantly increased YAP nuclear translocation occurred for the 1% loading group with a similar trend for the 5% group. NMM-II activation was weak for all stimulation conditions. On the gene expression level, only the expression of TIMP2 was down-regulated in the 1 h group compared to control. On the protein level, collagen type I and MMP2 increased with higher/longer straining, respectively, whereas TIMP1 secretion was reduced, resulting in an MMP/TIMP imbalance. In conclusion, this study documents for the first time a clear mechano-responsiveness in bursa-derived cells with activation of mechano-transduction pathways and thus hint to a physiological function of mechanical loading in bursa-derived cells. This study represents the basis for further investigations, which might lead to improved treatment options of subacromial bursa-related pathologies in the future.
诸如骨骼或肌腱等高负荷组织的机械反应已得到充分研究,但关于相邻组织(如肩峰下囊)的机械反应性的知识却缺失。为了更好地理解滑囊作为关节中减少摩擦结构的生理作用,该研究旨在分析滑囊来源的细胞是否以及如何对生理和病理机械负荷作出反应。这可能有助于克服该领域中关于滑囊在肩部疾病的发展和愈合中的作用的一些争议。将来自六个供体的细胞接种在胶原包被的硅片上,用1%、5%或10%的应变刺激3天,每次刺激1或4小时。对肌动蛋白细胞骨架的取向、YAP核转位和非肌肉肌球蛋白II(NMM-II)的激活进行4小时刺激评估,以更深入了解机械转导过程。为了研究滑囊来源的细胞根据机械负荷调整其基质形成和重塑的潜力,结果指标包括细胞活力、细胞外基质和重塑标志物的基因表达以及蛋白质分泌。随着负荷增加,肌动蛋白细胞骨架的取向角朝着更垂直的方向增加,5%负荷组的变化最小。在10%的拉伸负荷下,细胞明显受到应激,表现为肌动蛋白密度降低和细胞活力略有下降。1%负荷组的YAP核转位显著增加,5%组有类似趋势。在所有刺激条件下,NMM-II的激活都很弱。在基因表达水平上,与对照组相比,仅1小时组的TIMP2表达下调。在蛋白质水平上,I型胶原和MMP2分别随着更高/更长时间的应变而增加,而TIMP1分泌减少,导致MMP/TIMP失衡。总之,本研究首次记录了滑囊来源的细胞中明确的机械反应性以及机械转导途径的激活,从而提示了机械负荷在滑囊来源的细胞中的生理功能。本研究为进一步的研究奠定了基础,这可能会在未来带来改善肩峰下囊相关疾病治疗选择的结果。