Suppr超能文献

PRPF19 通过调节 MDM4 mRNA 的可变剪接来调控 p53 依赖性细胞衰老。

PRPF19 regulates p53-dependent cellular senescence by modulating alternative splicing of MDM4 mRNA.

机构信息

Department of Cellular and Molecular Biology, Graduate School of Biomedical Sciences, Hiroshima University, Hiroshima, Japan.

Division of Cellular Signaling, National Cancer Center Research Institute, Tokyo, Japan.

出版信息

J Biol Chem. 2021 Jul;297(1):100882. doi: 10.1016/j.jbc.2021.100882. Epub 2021 Jun 16.

Abstract

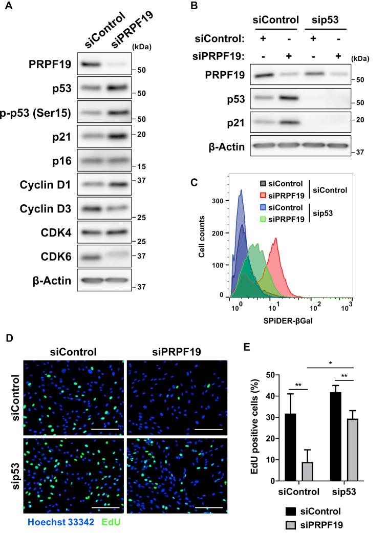
Alteration of RNA splicing is a hallmark of cellular senescence, which is associated with age-related disease and cancer development. However, the roles of splicing factors in cellular senescence are not fully understood. In this study, we identified the splicing factor PRPF19 as a critical regulator of cellular senescence in normal human diploid fibroblasts. PRPF19 was downregulated during replicative senescence, and PRPF19 knockdown prematurely induced senescence-like cell cycle arrest through the p53-p21 pathway. RNA-sequencing analysis revealed that PRPF19 knockdown caused a switch of the MDM4 splicing isoform from stable full-length MDM4-FL to unstable MDM4-S lacking exon 6. We also found that PRPF19 regulates MDM4 splicing by promoting the physical interaction of other splicing factors, PRPF3 and PRPF8, which are key components of the core spliceosome, U4/U6.U5 tri-snRNP. Given that MDM4 is a major negative regulator of p53, our findings imply that PRPF19 downregulation inhibits MDM4-mediated p53 inactivation, resulting in induction of cellular senescence. Thus, PRPF19 plays an important role in the induction of p53-dependent cellular senescence.

摘要

RNA 剪接的改变是细胞衰老的一个标志,它与年龄相关的疾病和癌症的发展有关。然而,剪接因子在细胞衰老中的作用还不完全清楚。在这项研究中,我们鉴定了剪接因子 PRPF19 是正常人类二倍体成纤维细胞中细胞衰老的关键调节因子。PRPF19 在复制性衰老过程中下调,PRPF19 的敲低通过 p53-p21 途径过早诱导类似衰老的细胞周期停滞。RNA-seq 分析显示,PRPF19 的敲低导致 MDM4 剪接异构体从稳定的全长 MDM4-FL 转换为不稳定的缺乏外显子 6 的 MDM4-S。我们还发现 PRPF19 通过促进其他剪接因子 PRPF3 和 PRPF8 的物理相互作用来调节 MDM4 的剪接,PRPF3 和 PRPF8 是核心剪接体 U4/U6.U5 三 snRNP 的关键组成部分。鉴于 MDM4 是 p53 的主要负调节剂,我们的发现表明 PRPF19 的下调抑制了 MDM4 介导的 p53 失活,导致细胞衰老的诱导。因此,PRPF19 在诱导 p53 依赖性细胞衰老中发挥重要作用。

https://cdn.ncbi.nlm.nih.gov/pmc/blobs/af11/8274299/bdddb8c03d74/gr1.jpg

文献AI研究员

20分钟写一篇综述,助力文献阅读效率提升50倍。

立即体验

用中文搜PubMed

大模型驱动的PubMed中文搜索引擎

马上搜索

文档翻译

学术文献翻译模型,支持多种主流文档格式。

立即体验