Suppr超能文献

ORFik:一个用于翻译分析的综合 R 工具包。

ORFik: a comprehensive R toolkit for the analysis of translation.

机构信息

Computational Biology Unit, Department of Informatics, University of Bergen, Bergen, Norway.

Sars International Centre for Marine Molecular Biology, University of Bergen, Bergen, Norway.

出版信息

BMC Bioinformatics. 2021 Jun 19;22(1):336. doi: 10.1186/s12859-021-04254-w.

Abstract

BACKGROUND

With the rapid growth in the use of high-throughput methods for characterizing translation and the continued expansion of multi-omics, there is a need for back-end functions and streamlined tools for processing, analyzing, and characterizing data produced by these assays.

RESULTS

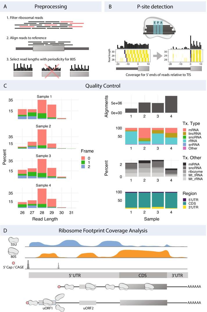
Here, we introduce ORFik, a user-friendly R/Bioconductor API and toolbox for studying translation and its regulation. It extends GenomicRanges from the genome to the transcriptome and implements a framework that integrates data from several sources. ORFik streamlines the steps to process, analyze, and visualize the different steps of translation with a particular focus on initiation and elongation. It accepts high-throughput sequencing data from ribosome profiling to quantify ribosome elongation or RCP-seq/TCP-seq to also quantify ribosome scanning. In addition, ORFik can use CAGE data to accurately determine 5'UTRs and RNA-seq for determining translation relative to RNA abundance. ORFik supports and calculates over 30 different translation-related features and metrics from the literature and can annotate translated regions such as proteins or upstream open reading frames (uORFs). As a use-case, we demonstrate using ORFik to rapidly annotate the dynamics of 5' UTRs across different tissues, detect their uORFs, and characterize their scanning and translation in the downstream protein-coding regions.

CONCLUSION

In summary, ORFik introduces hundreds of tested, documented and optimized methods. ORFik is designed to be easily customizable, enabling users to create complete workflows from raw data to publication-ready figures for several types of sequencing data. Finally, by improving speed and scope of many core Bioconductor functions, ORFik offers enhancement benefiting the entire Bioconductor environment.

AVAILABILITY

http://bioconductor.org/packages/ORFik .

摘要

背景

随着高通量方法在翻译特征描述中的应用迅速增长,以及多组学的不断扩展,人们需要后端功能和简化的工具来处理、分析和描述这些测定法产生的数据。

结果

在这里,我们介绍了 ORFik,这是一个用于研究翻译及其调控的用户友好型 R/Bioconductor API 和工具箱。它将基因组上的 GenomicRanges 扩展到转录组,并实现了一个集成来自多个来源的数据的框架。ORFik 简化了处理、分析和可视化翻译不同步骤的步骤,特别关注起始和延伸。它接受来自核糖体图谱的高通量测序数据来量化核糖体延伸,或接受 RCP-seq/TCP-seq 来同时量化核糖体扫描。此外,ORFik 可以使用 CAGE 数据准确确定 5'UTR,并使用 RNA-seq 来确定相对于 RNA 丰度的翻译。ORFik 支持并计算来自文献的 30 多种不同的与翻译相关的特征和指标,并可以注释翻译区域,如蛋白质或上游开放阅读框(uORFs)。作为一个用例,我们展示了如何使用 ORFik 快速注释不同组织中 5'UTR 的动态,检测它们的 uORFs,并在下游蛋白质编码区中描述它们的扫描和翻译。

结论

总之,ORFik 引入了数百种经过测试、记录和优化的方法。ORFik 的设计易于定制,使用户能够从原始数据创建完整的工作流程,生成适用于多种测序数据的可发表图形。最后,通过提高许多核心 Bioconductor 功能的速度和范围,ORFik 提供了增强功能,使整个 Bioconductor 环境受益。

可用性

http://bioconductor.org/packages/ORFik。

https://cdn.ncbi.nlm.nih.gov/pmc/blobs/3af5/8214792/44ec0c6211d2/12859_2021_4254_Fig1_HTML.jpg

文献AI研究员

20分钟写一篇综述,助力文献阅读效率提升50倍。

立即体验

用中文搜PubMed

大模型驱动的PubMed中文搜索引擎

马上搜索

文档翻译

学术文献翻译模型,支持多种主流文档格式。

立即体验