Hu Jun, Sun Xue-Meng, Su Jing-Yun, Zhao Yu-Fen, Chen Yong-Xiang
Key Laboratory of Bioorganic Phosphorus Chemistry and Chemical Biology (Ministry of Education), Department of Chemistry, Tsinghua University Beijing 100084 China
Chem Sci. 2021 Jan 26;12(12):4432-4442. doi: 10.1039/d0sc05838f.
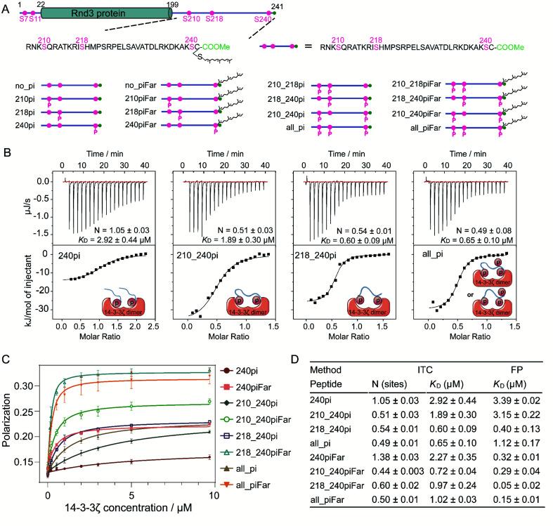
Protein posttranslational modifications (PTMs) are often involved in the mediation or inhibition of protein-protein interactions (PPIs) within many cellular signaling pathways. Uncovering the molecular mechanism of PTM-induced multivalent PPIs is vital to understand the regulatory factors to promote inhibitor development. Herein, Rnd3 peptides with different PTM patterns as the binding epitopes and 14-3-3ζ protein were used as models to elucidate the influences of phosphorylation and farnesylation on binding thermodynamics and kinetics and their molecular mechanism. The quantitative thermodynamic results indicate that phosphorylated residues S210 and S218 (pS210 and pS218) and farnesylated C241 (fC241) enhance Rnd3-14-3-3ζ interactions in the presence of the essential pS240. However, distinct PTM patterns greatly affect the binding process. Initial association of pS240 with the phosphate-binding pocket of one monomer of the 14-3-3ζ dimer triggers the binding of pS210 or pS218 to another monomer, whereas the binding of fC241 to the hydrophobic groove on one 14-3-3ζ monomer induces the subsequent binding of pS240 to the adjacent pocket on the same monomer. Based on the experimental and molecular simulation results, we estimate that pS210/pS218 and pS240 mediate the multivalent interaction through an additive mechanism, whereas fC241 and pS240 follow an induced fit mechanism, in which the cooperativity of these two adjacent PTMs is reflected by the index described in our established thermodynamic binding model. Besides, these proposed binding models have been further used for describing the interaction between 14-3-3ζ and other substrates containing adjacent phosphorylation and lipidation groups, indicating their potential in general applications. These mechanistic insights are significant for understanding the regulatory factors and the design of PPI modulators.
蛋白质翻译后修饰(PTM)常常参与介导或抑制许多细胞信号通路中的蛋白质-蛋白质相互作用(PPI)。揭示PTM诱导的多价PPI的分子机制对于理解促进抑制剂开发的调控因素至关重要。在此,以具有不同PTM模式的Rnd3肽作为结合表位,14-3-3ζ蛋白作为模型,以阐明磷酸化和法尼基化对结合热力学和动力学的影响及其分子机制。定量热力学结果表明,在必需的pS240存在的情况下,磷酸化残基S210和S218(pS210和pS218)以及法尼基化的C241(fC241)增强了Rnd3与14-3-3ζ的相互作用。然而,不同的PTM模式极大地影响了结合过程。pS240与14-3-3ζ二聚体一个单体的磷酸结合口袋的初始结合触发了pS210或pS218与另一个单体的结合,而fC241与一个14-3-3ζ单体上的疏水凹槽的结合诱导了pS240随后与同一单体上相邻口袋的结合。基于实验和分子模拟结果,我们估计pS210/pS218和pS240通过加和机制介导多价相互作用,而fC241和pS240遵循诱导契合机制,其中这两个相邻PTM的协同性由我们建立的热力学结合模型中描述的指数反映。此外,这些提出的结合模型已进一步用于描述14-3-3ζ与其他含有相邻磷酸化和脂化基团的底物之间的相互作用,表明它们在一般应用中的潜力。这些机制性见解对于理解调控因素和PPI调节剂的设计具有重要意义。