Zhou Jia, Gelot Camille, Pantelidou Constantia, Li Adam, Yücel Hatice, Davis Rachel E, Färkkilä Anniina, Kochupurakkal Bose, Syed Aleem, Shapiro Geoffrey I, Tainer John A, Blagg Brian S J, Ceccaldi Raphael, D'Andrea Alan D
Department of Radiation Oncology, Dana-Farber Cancer Institute, Harvard Medical School, Boston, MA, USA.
Inserm U830, PSL Research University, Institut Curie, Paris, France.
Nat Cancer. 2021 Jun;2(6):598-610. doi: 10.1038/s43018-021-00203-x. Epub 2021 Jun 17.
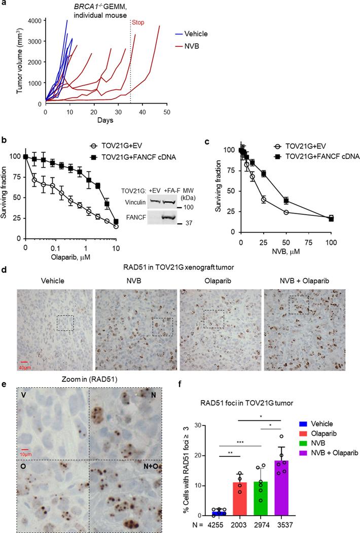
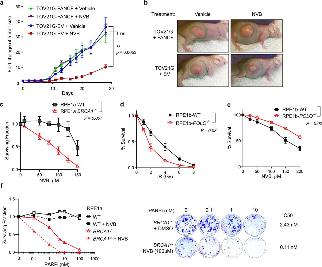
DNA polymerase theta (POLθ) is synthetic lethal with Homologous Recombination (HR) deficiency and thus a candidate target for HR-deficient cancers. Through high-throughput small molecule screens we identified the antibiotic Novobiocin (NVB) as a specific POLθ inhibitor that selectively kills HR-deficient tumor cells and . NVB directly binds to the POLθ ATPase domain, inhibits its ATPase activity, and phenocopies POLθ depletion. NVB kills HR-deficient breast and ovarian tumors in GEMM, xenograft and PDX models. Increased POLθ levels predict NVB sensitivity, and BRCA-deficient tumor cells with acquired resistance to PARP inhibitors (PARPi) are sensitive to NVB and Mechanistically, NVB-mediated cell death in PARPi-resistant cells arises from increased double-strand break end resection, leading to accumulation of single-strand DNA intermediates and non-functional RAD51 foci. Our results demonstrate that NVB may be useful alone or in combination with PARPi in treating HR-deficient tumors, including those with acquired PARPi resistance. (151/150).
DNA聚合酶θ(POLθ)与同源重组(HR)缺陷具有合成致死性,因此是HR缺陷型癌症的候选靶点。通过高通量小分子筛选,我们确定抗生素新生霉素(NVB)是一种特异性POLθ抑制剂,可选择性杀死HR缺陷型肿瘤细胞。NVB直接结合到POLθ ATP酶结构域,抑制其ATP酶活性,并模拟POLθ缺失的表型。NVB在基因工程小鼠模型(GEMM)、异种移植模型和人源肿瘤异种移植模型(PDX)中可杀死HR缺陷型乳腺和卵巢肿瘤。POLθ水平升高预示着对NVB敏感,而对聚(ADP-核糖)聚合酶抑制剂(PARPi)获得性耐药的BRCA缺陷型肿瘤细胞对NVB敏感。从机制上讲,PARPi耐药细胞中NVB介导的细胞死亡源于双链断裂末端切除增加,导致单链DNA中间体和无功能的RAD51灶积累。我们的结果表明,NVB单独使用或与PARPi联合使用可能对治疗HR缺陷型肿瘤有用,包括那些对PARPi获得性耐药的肿瘤。(151/150)