Suppr超能文献

MRIES:用于绘制颅内电刺激反应图谱的Matlab工具箱。

MRIES: A Matlab Toolbox for Mapping the Responses to Intracranial Electrical Stimulation.

作者信息

Sun Kaijia, Wang Haixiang, Bai Yunxian, Zhou Wenjing, Wang Liang

机构信息

School of Systems Science, Beijing Normal University, Beijing, China.

CAS Key Laboratory of Mental Health, Institute of Psychology, Beijing, China.

出版信息

Front Neurosci. 2021 Jun 14;15:652841. doi: 10.3389/fnins.2021.652841. eCollection 2021.

Abstract

PROPOSE

Directed cortical responses to intracranial electrical stimulation are a good standard for mapping inter-regional direct connectivity. Cortico-cortical evoked potential (CCEP), elicited by single pulse electrical stimulation (SPES), has been widely used to map the normal and abnormal brain effective network. However, automated processing of CCEP datasets and visualization of connectivity results remain challenging for researchers and clinicians. In this study, we develop a Matlab toolbox named MRIES (Mapping the Responses to Intracranial Electrical Stimulation) to automatically process CCEP data and visualize the connectivity results.

METHOD

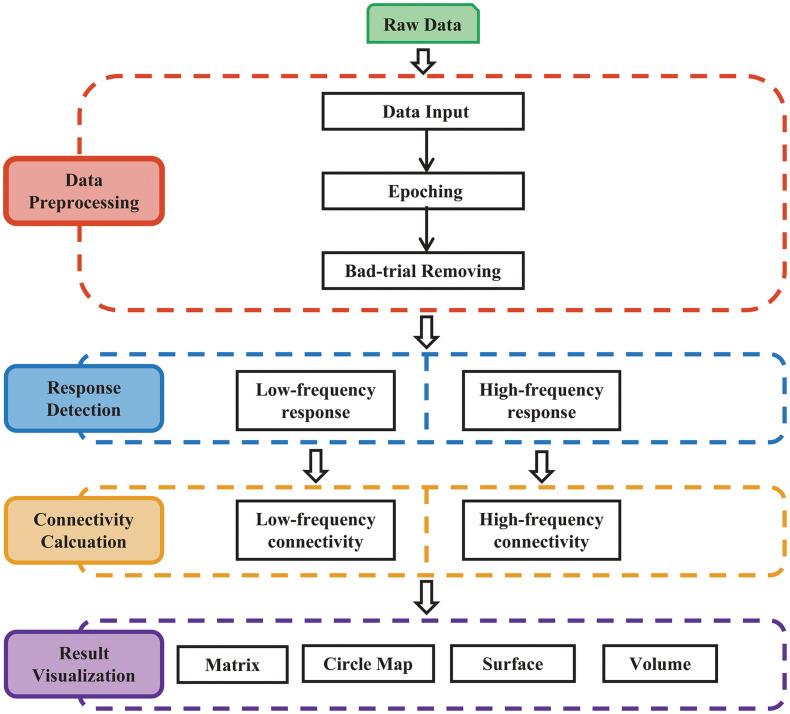
The MRIES integrates the processing pipeline of the CCEP datasets and various methods for connectivity calculation based on low- and high-frequency signals with stimulation artifacts removed. The connectivity matrices are saved in different folders for visualization. Different visualization patterns (connectivity matrix, circle map, surface map, and volume map) are also integrated to the graphical user interface (GUI), which makes it easy to intuitively display and compare different connectivity measurements. Furthermore, one sample CCEP data set collected from eight epilepsy patients is used to validate the MRIES toolbox.

RESULT

We show the GUI and visualization functions of MRIES using one example CCEP data that has been described in a complete tutorial. We applied this toolbox to the sample CCEP data set to investigate the direct connectivity between the medial temporal lobe and the insular cortex. We find bidirectional connectivity between MTL and insular that are consistent with the findings of previous studies.

CONCLUSION

MRIES has a friendly GUI and integrates the full processing pipeline of CCEP data and various visualization methods. The MRIES toolbox, tutorial, and example data can be freely downloaded. As an open-source package, MRIES is expected to improve the reproducibility of CCEP findings and facilitate clinical translation.

摘要

目的

颅内电刺激引起的定向皮质反应是绘制区域间直接连接性的良好标准。由单脉冲电刺激(SPES)诱发的皮质-皮质诱发电位(CCEP)已被广泛用于绘制正常和异常脑有效网络。然而,CCEP数据集的自动化处理和连接性结果的可视化对研究人员和临床医生来说仍然具有挑战性。在本研究中,我们开发了一个名为MRIES(Mapping the Responses to Intracranial Electrical Stimulation,颅内电刺激反应映射)的Matlab工具箱,以自动处理CCEP数据并可视化连接性结果。

方法

MRIES整合了CCEP数据集的处理流程以及基于去除刺激伪迹的低频和高频信号的各种连接性计算方法。连接性矩阵保存在不同文件夹中以供可视化。不同的可视化模式(连接性矩阵、圆形图、表面图和体积图)也集成到图形用户界面(GUI)中,这使得直观地显示和比较不同的连接性测量变得容易。此外,使用从八名癫痫患者收集的一个样本CCEP数据集来验证MRIES工具箱。

结果

我们使用一个完整教程中描述的示例CCEP数据展示了MRIES的GUI和可视化功能。我们将此工具箱应用于样本CCEP数据集,以研究内侧颞叶与岛叶皮质之间的直接连接性。我们发现MTL和岛叶之间的双向连接性,这与先前研究的结果一致。

结论

MRIES具有友好的GUI,并集成了CCEP数据的完整处理流程和各种可视化方法。MRIES工具箱、教程和示例数据均可免费下载。作为一个开源软件包,MRIES有望提高CCEP研究结果的可重复性并促进临床转化。

https://cdn.ncbi.nlm.nih.gov/pmc/blobs/0fd6/8236813/469e7a5c44d4/fnins-15-652841-g001.jpg

文献AI研究员

20分钟写一篇综述,助力文献阅读效率提升50倍。

立即体验

用中文搜PubMed

大模型驱动的PubMed中文搜索引擎

马上搜索

文档翻译

学术文献翻译模型,支持多种主流文档格式。

立即体验