Chen Yung-Tsung, Hsu Ai-Hua, Chiou Shiou-Yun, Lin Yu-Chun, Lin Jin-Seng
Culture Collection & Research Institute, SYNBIO TECH INC., Kaohsiung City 821, Taiwan.
Livestock Research Institute, Council of Agriculture, Executive Yuan, Tainan City 712, Taiwan.
Nutrients. 2021 Jun 24;13(7):2182. doi: 10.3390/nu13072182.
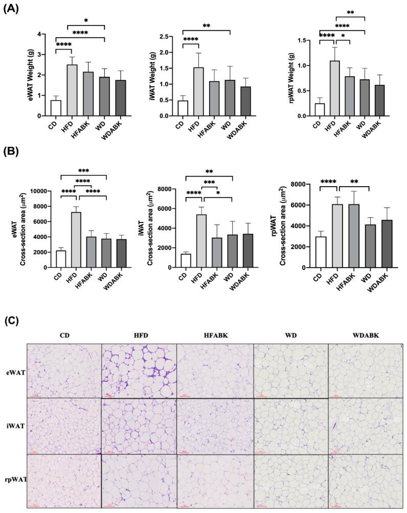
Consumption of different types of high-calorie foods leads to the development of various metabolic disorders. However, the effects of multi-strain probiotics on different types of diet-induced obesity and intestinal dysbiosis remain unclear. In this study, mice were fed a control diet, high-fat diet (HFD; 60% kcal fat and 20% kcal carbohydrate), or western diet (WD; 40% kcal fat and 43% kcal carbohydrate) and administered with multi-strain AB-Kefir containing six strains of lactic acid bacteria and a strain, at 10 CFU per mouse for 10 weeks. Results demonstrated that AB-Kefir reduced body weight gain, glucose intolerance, and hepatic steatosis with a minor influence on gut microbiota composition in HFD-fed mice, but not in WD-fed mice. In addition, AB-Kefir significantly reduced the weight and size of adipose tissues by regulating the expression of , , and in HFD-fed mice. Although AB-Kefir did not reduce the volume of white adipose tissue, it markedly regulated , and mRNA expression. Moreover, the abundance of group and significantly correlated with changes in body weight, liver weight, and fasting glucose in test mice. Overall, this study provides important evidence to understand the interactions between probiotics, gut microbiota, and diet in obesity treatment.
食用不同类型的高热量食物会导致各种代谢紊乱。然而,多菌株益生菌对不同类型的饮食诱导肥胖和肠道菌群失调的影响仍不清楚。在本研究中,给小鼠喂食对照饮食、高脂饮食(HFD;60%千卡脂肪和20%千卡碳水化合物)或西式饮食(WD;40%千卡脂肪和43%千卡碳水化合物),并给每只小鼠每天施用含有六种乳酸菌菌株和一种 菌株的多菌株AB-开菲尔,剂量为10 CFU,持续10周。结果表明,AB-开菲尔可减轻高脂饮食喂养小鼠的体重增加、葡萄糖不耐受和肝脂肪变性,对肠道微生物群组成影响较小,但对西式饮食喂养的小鼠没有影响。此外,AB-开菲尔通过调节高脂饮食喂养小鼠中 、 和 的表达,显著降低了脂肪组织的重量和大小。虽然AB-开菲尔没有减少白色脂肪组织体积,但它显著调节了 、 和 的mRNA表达。此外,测试小鼠中 组和 的丰度与体重、肝脏重量和空腹血糖的变化显著相关。总体而言,本研究为理解益生菌、肠道微生物群和饮食在肥胖治疗中的相互作用提供了重要证据。