Research Unit, Hospital Universitario Nuestra Señora de Candelaria, 38010 Santa Cruz de Tenerife, Spain.
Genomics Division, Instituto Tecnológico y de Energías Renovables (ITER), 38600 Santa Cruz de Tenerife, Spain.
Int J Mol Sci. 2021 Jun 28;22(13):6962. doi: 10.3390/ijms22136962.
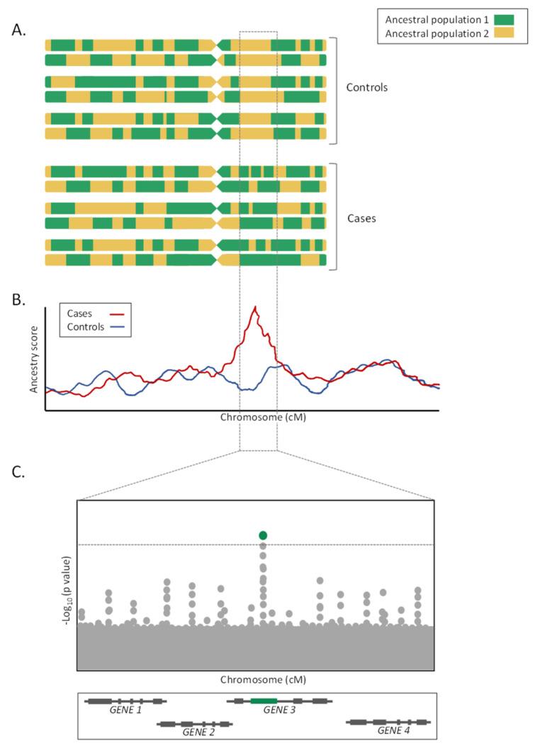
Admixed populations arise when two or more ancestral populations interbreed. As a result of this admixture, the genome of admixed populations is defined by tracts of variable size inherited from these parental groups and has particular genetic features that provide valuable information about their demographic history. Diverse methods can be used to derive the ancestry apportionment of admixed individuals, and such inferences can be leveraged for the discovery of genetic loci associated with diseases and traits, therefore having important biomedical implications. In this review article, we summarize the most common methods of global and local genetic ancestry estimation and discuss the use of admixture mapping studies in human diseases.
当两个或更多的祖先群体杂交时,就会产生混合群体。由于这种混合,混合群体的基因组由从这些亲本群体遗传的大小可变的片段定义,并且具有特定的遗传特征,这些特征提供了有关其人口历史的有价值的信息。可以使用多种方法来推导混合个体的祖先分配,并且可以利用这些推断来发现与疾病和特征相关的遗传基因座,因此具有重要的生物医学意义。在这篇综述文章中,我们总结了最常见的全球和局部遗传祖先估计方法,并讨论了混合映射研究在人类疾病中的应用。