Institute of Surgical Pathology, Faculty of Medicine, Medical Center-University of Freiburg, 79106 Freiburg, Germany.
Department of Medicine IV, Faculty of Medicine, Medical Center-University of Freiburg, 79106 Freiburg, Germany.
Cells. 2021 Jun 15;10(6):1509. doi: 10.3390/cells10061509.
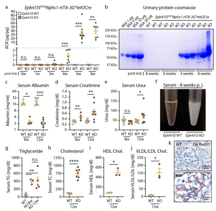
Glomerular kidney disease causing nephrotic syndrome is a complex systemic disorder and is associated with significant morbidity in affected patient populations. Despite its clinical relevance, well-established models are largely missing to further elucidate the implications of uncontrolled urinary protein loss. To overcome this limitation, we generated a novel, inducible, podocyte-specific transgenic mouse model (), developing nephrotic syndrome in adult mice. Animals were comprehensively characterized, including microbiome analysis and multiplexed immunofluorescence imaging. Induced knockout mice developed a phenotype consistent with focal segmental glomerular sclerosis (FSGS). Although these mice showed hallmark features of severe nephrotic syndrome (including proteinuria, hypoalbuminemia and dyslipidemia), they did not exhibit overt chronic kidney disease (CKD) phenotypes. Analysis of the gut microbiome demonstrated distinct dysbiosis and highly significant enrichment of the Alistipes genus. Moreover, -deficient mice developed marked organ pathologies, including extramedullary hematopoiesis of the spleen. Multiplex immunofluorescence imaging demonstrated red pulp macrophage proliferation and mTOR activation as driving factors of hematopoietic niche expansion. Thus, this novel mouse model for adult-onset nephrotic syndrome reveals the significant impact of proteinuria on extra-renal manifestations, demonstrating the versatility of this model for nephrotic syndrome-related research.
肾小球肾病引起的肾病综合征是一种复杂的全身性疾病,与受影响患者群体的高发病率相关。尽管其具有临床相关性,但目前仍缺乏完善的模型来进一步阐明不受控制的尿蛋白丢失的影响。为了克服这一限制,我们生成了一种新型的、可诱导的、足细胞特异性转基因小鼠模型(),在成年小鼠中发展出肾病综合征。对动物进行了全面的特征描述,包括微生物组分析和多重免疫荧光成像。诱导型敲除小鼠表现出局灶节段性肾小球硬化(FSGS)的表型。尽管这些小鼠表现出严重肾病综合征的标志性特征(包括蛋白尿、低白蛋白血症和血脂异常),但它们并未表现出明显的慢性肾脏病(CKD)表型。肠道微生物组分析表明存在明显的失调,并且 Alistipes 属高度富集。此外,-缺陷小鼠表现出明显的器官病理学改变,包括脾脏的骨髓外造血。多重免疫荧光成像显示红髓巨噬细胞增殖和 mTOR 激活是造血龛扩张的驱动因素。因此,这种用于成人肾病综合征的新型小鼠模型揭示了蛋白尿对肾脏外表现的重大影响,展示了该模型在肾病综合征相关研究中的多功能性。