Center for Genomics and Systems Biology, Department of Biology, New York University, New York, United States.
NYU Abu Dhabi Center for Genomics and Systems Biology, New York University Abu Dhabi, Abu Dhabi, United Arab Emirates.
Elife. 2021 Jul 5;10:e60833. doi: 10.7554/eLife.60833.
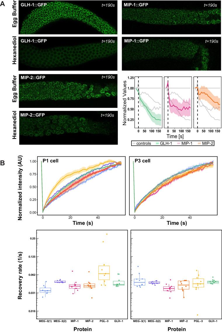
We describe MIP-1 and MIP-2, novel paralogous germ granule components that interact with the intrinsically disordered MEG-3 protein. These proteins promote P granule condensation, form granules independently of MEG-3 in the postembryonic germ line, and balance each other in regulating P granule growth and localization. MIP-1 and MIP-2 each contain two LOTUS domains and intrinsically disordered regions and form homo- and heterodimers. They bind and anchor the Vasa homolog GLH-1 within P granules and are jointly required for coalescence of MEG-3, GLH-1, and PGL proteins. Animals lacking MIP-1 and MIP-2 show temperature-sensitive embryonic lethality, sterility, and mortal germ lines. Germline phenotypes include defects in stem cell self-renewal, meiotic progression, and gamete differentiation. We propose that these proteins serve as scaffolds and organizing centers for ribonucleoprotein networks within P granules that help recruit and balance essential RNA processing machinery to regulate key developmental transitions in the germ line.
我们描述了 MIP-1 和 MIP-2,这两种新型的平行同源颗粒成分与内在无规则的 MEG-3 蛋白相互作用。这些蛋白质促进 P 颗粒的凝聚,在胚胎后生殖系中独立于 MEG-3 形成颗粒,并在调节 P 颗粒的生长和定位方面相互平衡。MIP-1 和 MIP-2 各包含两个 LOTUS 结构域和内在无序区域,并形成同源和异源二聚体。它们结合并锚定 Vasa 同源物 GLH-1 在 P 颗粒内,并且共同需要 MEG-3、GLH-1 和 PGL 蛋白的凝聚。缺乏 MIP-1 和 MIP-2 的动物表现出温度敏感的胚胎致死性、不育和致命的生殖系。生殖系表型包括干细胞自我更新、减数分裂进展和配子分化的缺陷。我们提出,这些蛋白质作为 P 颗粒内核糖核蛋白网络的支架和组织中心,有助于招募和平衡基本的 RNA 处理机制,以调节生殖系中的关键发育转变。