Division of Respiratory and Critical Care Medicine, State Key Laboratory of Biotherapy, West China Hospital of Sichuan University and Collaborative Innovation Center of Biotherapy, Chengdu, China.
Department of General Practice and National Clinical Research Center for Geriatrics, State Key Laboratory of Biotherapy, West China Hospital, and Sichuan University, Chengdu, China.
Elife. 2021 Jul 13;10:e69047. doi: 10.7554/eLife.69047.
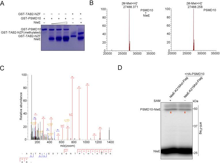
Autophagy acts as a pivotal innate immune response against infection. Some virulence effectors subvert the host autophagic machinery to escape the surveillance of autophagy. The mechanism by which pathogens interact with host autophagy remains mostly unclear. However, traditional strategies often have difficulty identifying host proteins that interact with effectors due to the weak, dynamic, and transient nature of these interactions. Here, we found that Enteropathogenic (EPEC) regulates autophagosome formation in host cells dependent on effector NleE. The 26S Proteasome Regulatory Subunit 10 (PSMD10) was identified as a direct interaction partner of NleE in living cells by employing genetically incorporated crosslinkers. Pairwise chemical crosslinking revealed that NleE interacts with the N-terminus of PSMD10. We demonstrated that PSMD10 homodimerization is necessary for its interaction with ATG7 and promotion of autophagy, but not necessary for PSMD10 interaction with ATG12. Therefore, NleE-mediated PSMD10 in monomeric state attenuates host autophagosome formation. Our study reveals the mechanism through which EPEC attenuates host autophagy activity.
自噬作为一种针对感染的关键先天免疫反应。一些毒力效应因子颠覆宿主自噬机制,以逃避自噬的监视。病原体与宿主自噬相互作用的机制在很大程度上仍不清楚。然而,由于这些相互作用的弱、动态和短暂性质,传统策略通常难以识别与效应因子相互作用的宿主蛋白。在这里,我们发现肠致病性大肠杆菌(EPEC)依赖效应因子 NleE 调节宿主细胞中的自噬体形成。通过采用遗传整合的交联剂,我们发现 26S 蛋白酶体调节亚基 10(PSMD10)是 NleE 在活细胞中的直接相互作用伙伴。成对化学交联揭示了 NleE 与 PSMD10 的 N 端相互作用。我们证明了 PSMD10 同源二聚化对于其与 ATG7 的相互作用和促进自噬是必需的,但对于 PSMD10 与 ATG12 的相互作用不是必需的。因此,NleE 介导的 PSMD10 单体状态减弱了宿主自噬体的形成。我们的研究揭示了 EPEC 减弱宿主自噬活性的机制。