Suppr超能文献

一种新颖的随机模拟方法可用于探索调节极性位点运动的机制。

A novel stochastic simulation approach enables exploration of mechanisms for regulating polarity site movement.

机构信息

Department of Pharmacology and Computational Medicine Program, University of North Carolina at Chapel Hill, Chapel Hill, North Carolina, United States of America.

Department of Chemistry, University of North Carolina at Chapel Hill, Chapel Hill, North Carolina, United States of America.

出版信息

PLoS Comput Biol. 2021 Jul 15;17(7):e1008525. doi: 10.1371/journal.pcbi.1008525. eCollection 2021 Jul.

Abstract

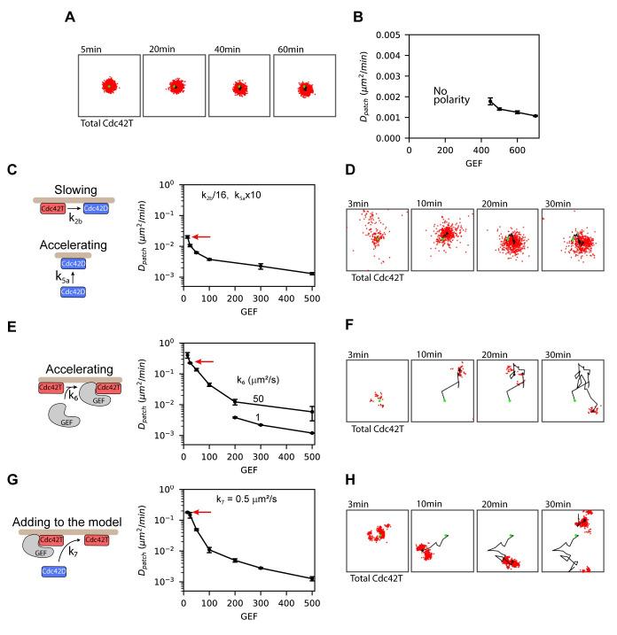
Cells polarize their movement or growth toward external directional cues in many different contexts. For example, budding yeast cells grow toward potential mating partners in response to pheromone gradients. Directed growth is controlled by polarity factors that assemble into clusters at the cell membrane. The clusters assemble, disassemble, and move between different regions of the membrane before eventually forming a stable polarity site directed toward the pheromone source. Pathways that regulate clustering have been identified but the molecular mechanisms that regulate cluster mobility are not well understood. To gain insight into the contribution of chemical noise to cluster behavior we simulated clustering using the reaction-diffusion master equation (RDME) framework to account for molecular-level fluctuations. RDME simulations are a computationally efficient approximation, but their results can diverge from the underlying microscopic dynamics. We implemented novel concentration-dependent rate constants that improved the accuracy of RDME-based simulations, allowing us to efficiently investigate how cluster dynamics might be regulated. Molecular noise was effective in relocating clusters when the clusters contained low numbers of limiting polarity factors, and when Cdc42, the central polarity regulator, exhibited short dwell times at the polarity site. Cluster stabilization occurred when abundances or binding rates were altered to either lengthen dwell times or increase the number of polarity molecules in the cluster. We validated key results using full 3D particle-based simulations. Understanding the mechanisms cells use to regulate the dynamics of polarity clusters should provide insights into how cells dynamically track external directional cues.

摘要

在许多不同的情况下,细胞会将其运动或生长朝着外部定向信号极化。例如,出芽酵母细胞会朝着潜在的交配伙伴生长,以响应信息素梯度。定向生长受极性因子控制,这些极性因子在细胞膜上聚集形成簇。簇在膜的不同区域之间组装、拆卸和移动,最终形成一个稳定的朝向信息素源的极性位点。已经确定了调节聚类的途径,但调节簇迁移的分子机制尚不清楚。为了深入了解化学噪声对聚类行为的贡献,我们使用反应-扩散主方程 (RDME) 框架模拟聚类,以考虑分子水平的波动。RDME 模拟是一种计算效率高的近似方法,但它们的结果可能与底层微观动力学不一致。我们实现了新的浓度依赖性速率常数,提高了基于 RDME 的模拟的准确性,使我们能够有效地研究聚类动力学可能如何受到调节。当聚类包含数量较少的限制极性因子时,或者当中央极性调节剂 Cdc42 在极性位点的停留时间较短时,分子噪声在重新定位聚类方面非常有效。当丰度或结合速率发生变化以延长停留时间或增加聚类中的极性分子数量时,聚类会稳定下来。我们使用全 3D 粒子基模拟验证了关键结果。了解细胞用于调节极性聚类动力学的机制应该为细胞如何动态跟踪外部定向信号提供深入的了解。

https://cdn.ncbi.nlm.nih.gov/pmc/blobs/ca32/8315557/5bbcca0eaea6/pcbi.1008525.g001.jpg

文献AI研究员

20分钟写一篇综述,助力文献阅读效率提升50倍。

立即体验

用中文搜PubMed

大模型驱动的PubMed中文搜索引擎

马上搜索

文档翻译

学术文献翻译模型,支持多种主流文档格式。

立即体验