Suppr超能文献

去分化脂肪肉瘤的综合血清和组织微小RNA分析

Comprehensive serum and tissue microRNA profiling in dedifferentiated liposarcoma.

作者信息

Kohama Isaku, Asano Naofumi, Matsuzaki Juntaro, Yamamoto Yusuke, Yamamoto Tomofumi, Takahashi Ryou-U, Kobayashi Eisuke, Takizawa Satoko, Sakamoto Hiromi, Kato Ken, Fujimoto Hiroyuki, Chikuda Hirotaka, Kawai Akira, Ochiya Takahiro

机构信息

Division of Molecular and Cellular Medicine, National Cancer Center Research Institute, Tokyo 104-0045, Japan.

Department of Orthopedic Surgery, Gunma University Graduate School of Medicine, Maebashi, Gunma 371-8511, Japan.

出版信息

Oncol Lett. 2021 Aug;22(2):623. doi: 10.3892/ol.2021.12884. Epub 2021 Jun 29.

Abstract

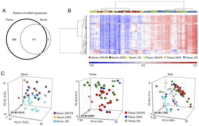
Sarcoma is a rare cancer with several subtypes; therefore, our understanding of the pathogenesis of sarcoma is limited, and designing effective treatments is difficult. Circulating microRNAs (miRNAs), including exosomal miRNAs, have attracted attention as biomarkers in cancer. However, the roles of miRNAs and exosomes in sarcoma remain unclear. The present analysis of tissue and serum miRNA expression in osteosarcoma, Ewing's sarcoma and dedifferentiated liposarcoma (DDLPS) identified miR-1246, -4532, -4454, -619-5p and -6126 as biomarkers for DDLPS. These miRNAs were highly expressed in human DDLPS cell lines and exosomes, suggesting that they are secreted from DDLPS tissues. The present results suggested that specific miRNAs may be used as biomarkers for early diagnosis or treatment targets in DDLPS.

摘要

肉瘤是一种具有多种亚型的罕见癌症;因此,我们对肉瘤发病机制的了解有限,设计有效的治疗方法也很困难。循环微RNA(miRNA),包括外泌体miRNA,作为癌症生物标志物已引起关注。然而,miRNA和外泌体在肉瘤中的作用仍不清楚。目前对骨肉瘤、尤因肉瘤和去分化脂肪肉瘤(DDLPS)组织及血清miRNA表达的分析确定了miR-1246、-4532、-4454、-619-5p和-6126为DDLPS的生物标志物。这些miRNA在人DDLPS细胞系和外泌体中高表达,表明它们是从DDLPS组织分泌的。目前的结果表明,特定的miRNA可作为DDLPS早期诊断的生物标志物或治疗靶点。

https://cdn.ncbi.nlm.nih.gov/pmc/blobs/e70b/8258628/09d6f65e4140/ol-22-02-12884-g00.jpg

文献AI研究员

20分钟写一篇综述,助力文献阅读效率提升50倍。

立即体验

用中文搜PubMed

大模型驱动的PubMed中文搜索引擎

马上搜索

文档翻译

学术文献翻译模型,支持多种主流文档格式。

立即体验