Suppr超能文献

Roquin2 通过选择性地破坏促血管生成因子的 mRNA 来抑制肿瘤血管生成,从而抑制乳腺癌的进展。

Roquin2 suppresses breast cancer progression by inhibiting tumor angiogenesis via selectively destabilizing proangiogenic factors mRNA.

机构信息

Department of Endocrinology, Beijing Jishuitan Hospatial, The 4 th Clinical Medical College of Peking University, Beijing, 100035, China.

Institute of Microcirculation, Chinese Academy of Medical Sciences & Peking Union Medical College, Beijing, 100005, China.

出版信息

Int J Biol Sci. 2021 Jul 13;17(11):2884-2898. doi: 10.7150/ijbs.59891. eCollection 2021.

Abstract

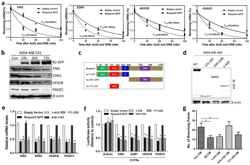
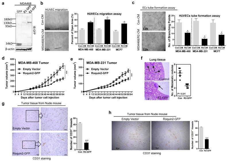
Tumor angiogenesis is an essential step in tumor growth and metastasis. The initiation of tumor angiogenesis is dictated by a shift in the balance between proangiogenic and antiangiogenic gene expression programs. Roquin2 is a zinc-finger RNA-binding protein with important roles in mediating the expression of inflammatory genes, such as , and , which are also important angiogenic factors. In this study, we demonstrate that Roquin2 functions as a potent tumor angiogenesis regulator that inhibits breast tumor-induced angiogenesis by selectively destabilizing mRNA of proangiogenic gene transcripts, including () () () and (). Roquin2 recognizes and binds the stem-loop structure in the 3'untranslated region (3'UTR) of these mRNAs via its ROQ domain to destabilize mRNA. Moreover, we found that Roquin2 expression was reduced in breast cancer cells and tissues, and associated with poor prognosis in breast cancer patients. Overexpression of Roquin2 inhibited breast tumor-induced angiogenesis and , whereas silencing Roquin2 enhanced tumor angiogenesis. induction of Roquin2 by adenovirus significantly suppressed breast tumor growth, metastasis and angiogenesis. Taken together, our results identify that Roquin2 is a novel breast cancer suppressor that inhibits tumor angiogenesis by selectively downregulating the expression of proangiogenic genes.

摘要

肿瘤血管生成是肿瘤生长和转移的一个重要步骤。肿瘤血管生成的启动取决于促血管生成和抗血管生成基因表达谱之间的平衡转移。Roquin2 是一种锌指 RNA 结合蛋白,在调节炎症基因的表达方面具有重要作用,如 、 和 ,这些基因也是重要的血管生成因子。在这项研究中,我们证明了 Roquin2 作为一种有效的肿瘤血管生成调节剂,通过选择性地破坏促血管生成基因转录本的 mRNA 来抑制乳腺癌诱导的血管生成,包括 ()()()和 ()。Roquin2 通过其 ROQ 结构域识别并结合这些 mRNA 的 3'非翻译区(3'UTR)中的茎环结构,从而使 mRNA 不稳定。此外,我们发现 Roquin2 在乳腺癌细胞和组织中的表达降低,与乳腺癌患者的预后不良相关。Roquin2 的过表达抑制了乳腺癌诱导的血管生成 和 ,而沉默 Roquin2 则增强了肿瘤血管生成。腺病毒诱导的 Roquin2 表达显著抑制了乳腺癌的生长、转移和血管生成。总之,我们的研究结果表明,Roquin2 是一种新型的乳腺癌抑制因子,通过选择性地下调促血管生成基因的表达来抑制肿瘤血管生成。

https://cdn.ncbi.nlm.nih.gov/pmc/blobs/1bfa/8326130/8a31d3be0b79/ijbsv17p2884g001.jpg

文献AI研究员

20分钟写一篇综述,助力文献阅读效率提升50倍。

立即体验

用中文搜PubMed

大模型驱动的PubMed中文搜索引擎

马上搜索

文档翻译

学术文献翻译模型,支持多种主流文档格式。

立即体验