Bai Dan, Feng Huhu, Yang Jiajun, Yin Aiping, Lin Xiao, Qian Airong, Sugiyama Hiroshi
Frontiers Science Center for Flexible Electronics (FSCFE), Institute of Flexible Electronics (IFE), MIIT Key Laboratory of Flexible Electronics (KLoFE), Northwestern Polytechnical University, Xi'an 710072, China.
Research and Development Institute of Northwestern Polytechnical University in Shenzhen, Northwestern Polytechnical University, Xi'an 518057, China.
Mol Ther Nucleic Acids. 2021 May 19;25:186-197. doi: 10.1016/j.omtn.2021.05.009. eCollection 2021 Sep 3.
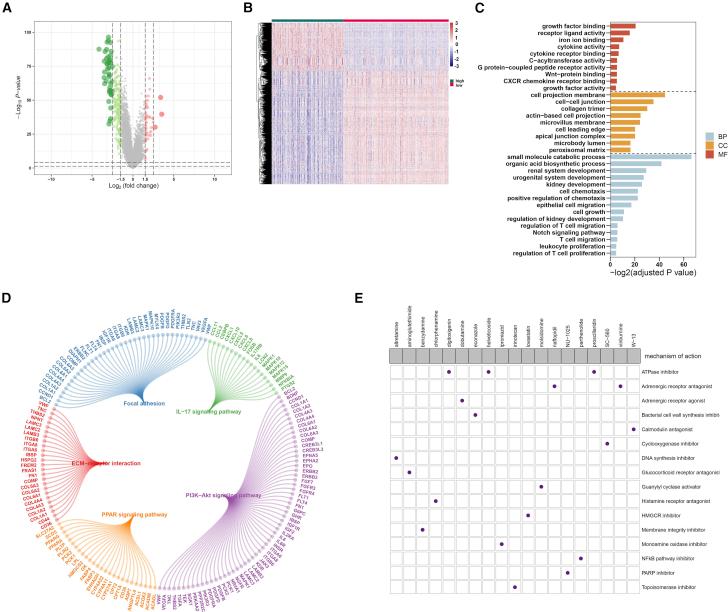
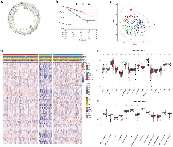
In this study, the characteristic patterns of ferroptosis in clear cell renal cell carcinoma (ccRCC) were systematically investigated with the interactions between ferroptosis and the tumor microenvironment (TME). On the mRNA expression profiles of 57 ferroptosis-related genes (FRGs), three ferroptosis patterns were constructed, with distinct prognosis and immune cell infiltrations (especially T cells and dendritic cells). The high ferroptosis scores were characterized by poorer prognosis, increased T cell infiltration, higher immune and stromal scores, elevated tumor mutation burden, and enhanced response to anti-CTLA4 immunotherapy. Meanwhile, the low ferroptosis scores were distinctly associated with enhanced tumor purity and amino acid and fatty acid metabolism pathways. Following validation, the ferroptosis score was an independent and effective prognostic factor. Collectively, ferroptosis could be involved in the diverse and complex TME. Evaluation of the ferroptosis patterns may heighten the comprehension about immune infiltrations in the TME, assisting oncologists to generate individualized immunotherapeutic strategies.
在本研究中,系统地研究了肾透明细胞癌(ccRCC)中铁死亡的特征模式以及铁死亡与肿瘤微环境(TME)之间的相互作用。基于57个铁死亡相关基因(FRG)的mRNA表达谱,构建了三种铁死亡模式,其具有不同的预后和免疫细胞浸润情况(尤其是T细胞和树突状细胞)。高铁死亡评分的特征为预后较差、T细胞浸润增加、免疫和基质评分较高、肿瘤突变负担升高以及对抗CTLA4免疫疗法的反应增强。同时,低铁死亡评分与肿瘤纯度提高以及氨基酸和脂肪酸代谢途径明显相关。经过验证,铁死亡评分是一个独立且有效的预后因素。总体而言,铁死亡可能参与了多样且复杂的肿瘤微环境。评估铁死亡模式可能会加深对肿瘤微环境中免疫浸润的理解,有助于肿瘤学家制定个体化的免疫治疗策略。