Suppr超能文献

RecQ 样解旋酶 4(RECQL4)通过激活 PI3K/AKT 信号通路加重结肠腺癌对奥沙利铂的耐药性。

RecQ-like helicase 4 (RECQL4) exacerbates resistance to oxaliplatin in colon adenocarcinoma via activation of the PI3K/AKT signaling pathway.

机构信息

Department of General Surgery, The Affiliated Shuyang Hospital of Xuzhou Medical University, China.

Department of Colorectal Surgery, Jiangsu Provincial People's Hospital, China.

出版信息

Bioengineered. 2021 Dec;12(1):5859-5869. doi: 10.1080/21655979.2021.1964156.

Abstract

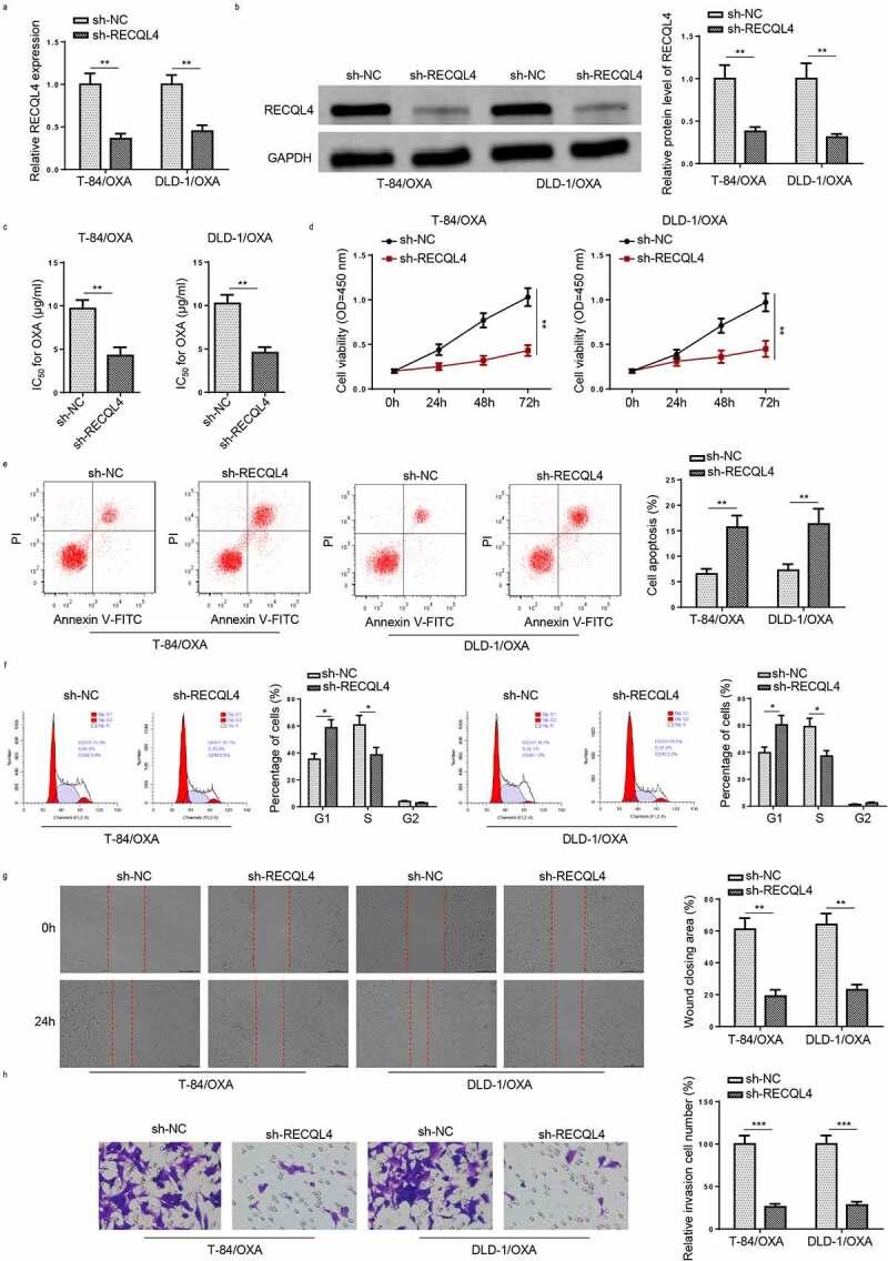
Oxaliplatin (OXA) resistance is a great challenge for colon adenocarcinoma (COAD) chemotherapy. The promoting role of RecQ-Like Helicase 4 (RECQL4) in chemoresistance to platinum-based drugs has been identified, whereas the effect and specific mechanism of RECQL4 in regulating OXA resistance within COAD have not been explicated yet. In this work, RECQL4 mRNA expression was detected by RT-qPCR. RECQL4, phosphorylated PI3K (p-PI3K), PI3K, phosphorylated AKT (p-AKT), and AKT protein expression were measured by western blotting. CCK-8, flow cytometry, wound healing, and transwell assays were utilized to analyze OXA resistance, cell proliferation, apoptosis, cell cycle, migration and invasion. Herein, we found RECQL4 was upregulated in COAD, especially in OXA-resistant COAD tissues and cells. RECQL4 overexpression facilitated proliferation and metastasis of OXA-resistant COAD cells; on the contrary, RECQL4 knockdown attenuated proliferative and metastatic capabilities in OXA-resistant COAD cells. Moreover, RECQL4 promoted OXA resistance in OXA-resistant COAD cells via activating the P13 K/AKT signaling. To sum up, the results suggest that RECQL4 depletion may be a crucial mechanism to reverse OXA resistance in COAD via inhibition of the P13 K/AKT pathway in vitro, thereby providing a novel target for overcoming OXA resistance in COAD.

摘要

奥沙利铂(OXA)耐药性是结肠腺癌(COAD)化疗的一大挑战。已经确定 RecQ 样解旋酶 4(RECQL4)在铂类药物耐药中的促进作用,然而,RECQL4 在调节 COAD 内 OXA 耐药中的作用和具体机制尚未阐明。在这项工作中,通过 RT-qPCR 检测 RECQL4 mRNA 表达。通过 Western blot 检测 RECQL4、磷酸化 PI3K(p-PI3K)、PI3K、磷酸化 AKT(p-AKT)和 AKT 蛋白表达。利用 CCK-8、流式细胞术、划痕愈合和 Transwell 测定分析 OXA 耐药性、细胞增殖、凋亡、细胞周期、迁移和侵袭。在此,我们发现 RECQL4 在 COAD 中上调,尤其是在 OXA 耐药 COAD 组织和细胞中。RECCL4 过表达促进 OXA 耐药 COAD 细胞的增殖和转移;相反,RECCL4 敲低则减弱 OXA 耐药 COAD 细胞的增殖和转移能力。此外,RECCL4 通过激活 P13K/AKT 信号通路促进 OXA 耐药性在 OXA 耐药 COAD 细胞中的发生。总之,这些结果表明,RECCL4 耗竭可能是通过抑制体外 P13K/AKT 通路逆转 COAD 中 OXA 耐药的重要机制,从而为克服 COAD 中的 OXA 耐药提供了新的靶点。

https://cdn.ncbi.nlm.nih.gov/pmc/blobs/b4ce/8806715/cc2012473dc8/KBIE_A_1964156_F0001_OC.jpg

文献AI研究员

20分钟写一篇综述,助力文献阅读效率提升50倍。

立即体验

用中文搜PubMed

大模型驱动的PubMed中文搜索引擎

马上搜索

文档翻译

学术文献翻译模型,支持多种主流文档格式。

立即体验