Institute of Neuroscience, Hengyang Medical College, University of South China, Hengyang, 421001, China.
The Brain Science Center, Beijing Institute of Basic Medical Sciences, 27 Taiping Road, Haidian District, Beijing, 100850, China.
Neurosci Bull. 2021 Dec;37(12):1671-1682. doi: 10.1007/s12264-021-00765-x. Epub 2021 Sep 6.
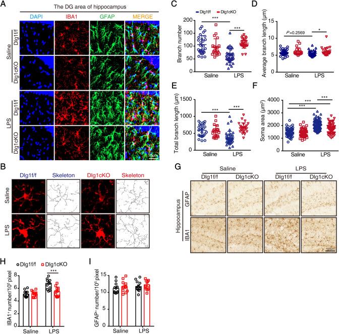
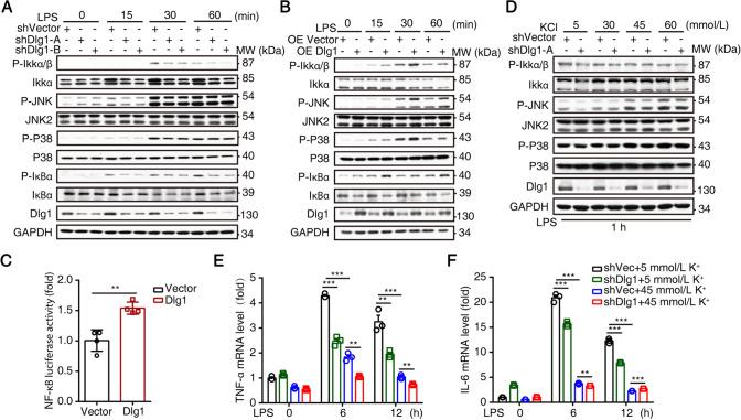
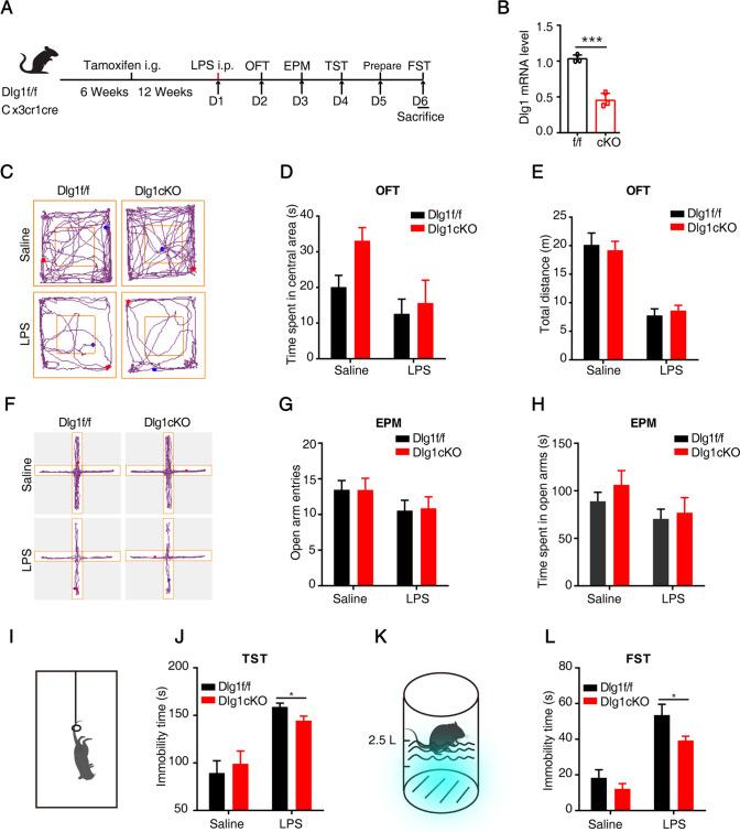
Microglia-mediated neuroinflammation is widely perceived as a contributor to numerous neurological diseases and mental disorders including depression. Discs large homolog 1 (Dlg1), an adaptor protein, regulates cell polarization and the function of K channels, which are reported to regulate the activation of microglia. However, little is known about the role of Dlg1 in microglia and the maintenance of central nervous system homeostasis. In this study, we found that Dlg1 knockdown suppressed lipopolysaccharide (LPS)-induced inflammation by down-regulating the activation of nuclear factor-κB signaling and the mitogen-activated protein kinase pathway in microglia. Moreover, using an inducible Dlg1 microglia-specific knockout (Dlg1; CX3CR1) mouse line, we found that microglial Dlg1 knockout reduced the activation of microglia and alleviated the LPS-induced depression-like behavior. In summary, our results demonstrated that Dlg1 plays a critical role in microglial activation and thus provides a potential therapeutic target for the clinical treatment of depression.
小胶质细胞介导的神经炎症被广泛认为是许多神经疾病和精神障碍的病因,包括抑郁症。衔接蛋白 Discs large 同源物 1 (Dlg1) 可调节细胞极化和 K 通道的功能,据报道,K 通道可调节小胶质细胞的激活。然而,Dlg1 在小胶质细胞中的作用以及在中枢神经系统稳态维持中的作用知之甚少。在这项研究中,我们发现 Dlg1 敲低通过下调核因子-κB 信号转导和小胶质细胞中丝裂原活化蛋白激酶途径的激活来抑制脂多糖 (LPS) 诱导的炎症。此外,使用诱导型 Dlg1 小胶质细胞特异性敲除 (Dlg1; CX3CR1) 小鼠品系,我们发现小胶质细胞 Dlg1 敲除可减少小胶质细胞的激活,并减轻 LPS 诱导的抑郁样行为。总之,我们的研究结果表明,Dlg1 在小胶质细胞激活中起关键作用,因此为抑郁症的临床治疗提供了一个潜在的治疗靶点。