Sorbonne Université, Service d'Hématologie Clinique, Hôpital Pitié-Salpêtrière, APHP, Paris, France.
Sorbonne Université, Unité de Cytogénétique, Hôpital Pitié-Salpêtrière, APHP, Paris, France.
J Cell Mol Med. 2021 Oct;25(20):9557-9566. doi: 10.1111/jcmm.16895. Epub 2021 Sep 7.
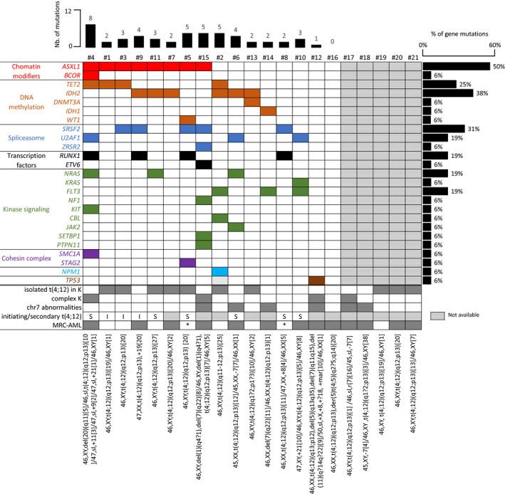
Translocation t(4;12)(q11-13;p13) is a recurrent but very rare chromosomal aberration in acute myeloid leukaemia (AML) resulting in the non-constant expression of a CHIC2/ETV6 fusion transcript. We report clinico-biological features, molecular characteristics and outcomes of 21 cases of t(4;12) including 19 AML and two myelodysplastic syndromes (MDS). Median age at the time of t(4;12) was 78 years (range, 56-88). Multilineage dysplasia was described in 10 of 19 (53%) AML cases and CD7 and/or CD56 expression in 90%. FISH analyses identified ETV6 and CHIC2 region rearrangements in respectively 18 of 18 and 15 of 17 studied cases. The t(4;12) was the sole cytogenetic abnormality in 48% of cases. The most frequent associated mutated genes were ASXL1 (n = 8/16, 50%), IDH1/2 (n = 7/16, 44%), SRSF2 (n = 5/16, 31%) and RUNX1 (n = 4/16, 25%). Interestingly, concurrent FISH and molecular analyses showed that t(4;12) can be, but not always, a founding oncogenic event. Median OS was 7.8 months for the entire cohort. In the 16 of 21 patients (76%) who received antitumoral treatment, overall response and first complete remission rates were 37% and 31%, respectively. Median progression-free survival in responders was 13.7 months. Finally, t(4;12) cases harboured many characteristics of AML with myelodysplasia-related changes (multilineage dysplasia, MDS-related cytogenetic abnormalities, frequent ASXL1 mutations) and a poor prognosis.
易位 t(4;12)(q11-13;p13) 是急性髓系白血病 (AML) 中一种常见但非常罕见的染色体异常,导致 CHIC2/ETV6 融合转录本的非恒定表达。我们报告了包括 19 例 AML 和 2 例骨髓增生异常综合征 (MDS) 在内的 21 例 t(4;12)患者的临床生物学特征、分子特征和结果。t(4;12)时的中位年龄为 78 岁(范围,56-88 岁)。19 例 AML 中有 10 例存在多谱系发育不良,90%的病例表达 CD7 和/或 CD56。FISH 分析分别在 18 例中的 18 例和 17 例研究病例中的 15 例中发现了 ETV6 和 CHIC2 区域重排。在 48%的病例中,t(4;12)是唯一的细胞遗传学异常。最常见的相关突变基因是 ASXL1(n=8/16,50%)、IDH1/2(n=7/16,44%)、SRSF2(n=5/16,31%)和 RUNX1(n=4/16,25%)。有趣的是,同时进行的 FISH 和分子分析表明,t(4;12)可以但不总是一个创始致癌事件。整个队列的中位总生存期为 7.8 个月。在接受抗肿瘤治疗的 21 例患者中的 16 例(76%)中,总体反应率和首次完全缓解率分别为 37%和 31%。反应者的中位无进展生存期为 13.7 个月。最后,t(4;12)病例具有许多具有骨髓增生异常相关改变(多谱系发育不良、MDS 相关细胞遗传学异常、频繁的 ASXL1 突变)和不良预后的 AML 的特征。