Department of Hepatopancreatobiliary Surgery, Taihe Hospital, Hubei University of Medicine, Shiyan, Hubei 442000, P. R. China.
Department of Hepatobiliary Surgery, The First Affiliated Hospital, Xi'an Jiaotong University, Xi'an, Shaanxi 710000, P. R. China.
Int J Biol Sci. 2021 Aug 19;17(13):3595-3607. doi: 10.7150/ijbs.62471. eCollection 2021.
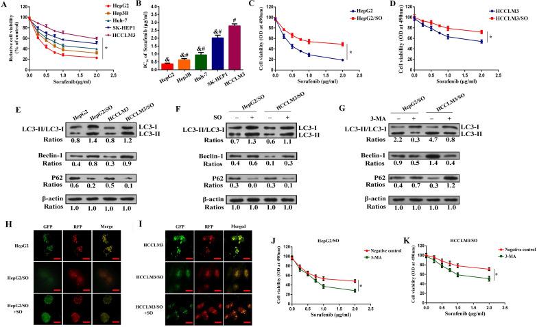
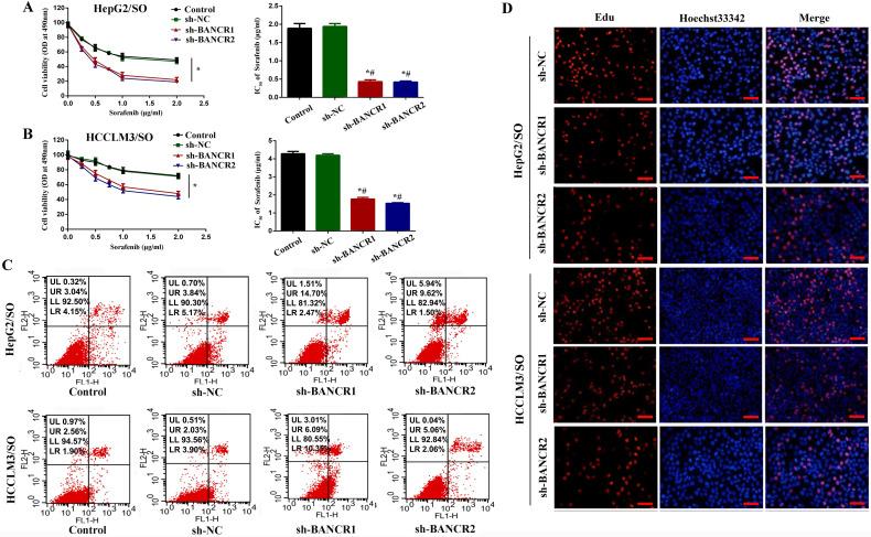
Rutin, the main component of Potentilla discolor Bunge, was proven to exhibit anti-tumor properties. Sorafenib (SO) is conventionally used in chemotherapy against hepatocellular carcinoma (HCC), but acquired resistance developed during long-term therapy limits its benefits. This study aimed to explore the molecular mechanism of rutin in SO-induced autophagy and chemoresistance in HCC. Sixty-eight paired HCC patients who received the same chemotherapy treatment were obtained. We also established two SO resistance cell lines and then utilized high-throughput RNA sequencing to explore their long non-coding RNA (lncRNA) expression profiles. The target microRNA (miRNA) and downstream mRNA were also explored. Our results indicated that rutin treatment attenuates autophagy and BANCR expression in SO resistance cells. Transmission electron microscopy clearly showed a significantly decreased number of autophagosomes after rutin-treated HepG2/SO and HCCLM3/SO cells. BANCR knockdown promotes the sensitivity of SO resistance cells to SO. Further study found that BANCR acts as a molecular sponge of miR-590-5P to sequester miR-590-5P away from oxidized low-density lipoprotein receptor 1 (OLR1) in HCC cells. Furthermore, study demonstrated that rutin could inhibit autophagy through the BANCR/miRNA-590-5P/OLR1 axis. Our findings suggest that rutin could regulate autophagy by regulating BANCR/miRNA-590-5P/OLR1 axis.
芦丁,主要成分翻白草(Potentilla discolor Bunge),已被证明具有抗肿瘤特性。索拉非尼(SO)常用于化疗治疗肝细胞癌(HCC),但长期治疗中产生的获得性耐药限制了其疗效。本研究旨在探讨芦丁在 SO 诱导的 HCC 自噬和化疗耐药中的分子机制。收集了 68 对接受相同化疗的 HCC 患者。我们还建立了两个 SO 耐药细胞系,然后利用高通量 RNA 测序来探索它们的长非编码 RNA(lncRNA)表达谱。还探索了靶 microRNA(miRNA)和下游 mRNA。我们的结果表明,芦丁处理可减轻 SO 耐药细胞中的自噬和 BANCR 表达。透射电子显微镜清楚地显示,芦丁处理后的 HepG2/SO 和 HCCLM3/SO 细胞中自噬体的数量明显减少。BANCR 敲低可提高 SO 耐药细胞对 SO 的敏感性。进一步的研究发现,BANCR 作为 miR-590-5P 的分子海绵,将 miR-590-5P 从氧化低密度脂蛋白受体 1(OLR1)中隔离出来。此外,研究表明芦丁可以通过 BANCR/miRNA-590-5P/OLR1 轴抑制自噬。我们的研究结果表明,芦丁可以通过调节 BANCR/miRNA-590-5P/OLR1 轴来调节自噬。