Cancer Hospital of the University of Chinese Academy of Sciences (Zhejiang Cancer Hospital), Institute of Basic Medicine and Cancer (Ibmc), Chinese Academy of Sciences, Zhejiang, Hangzhou, P.R. China.
Department of Surgical Oncology, Cancer Hospital of the University of Chinese Academy of Sciences (Zhejiang Cancer Hospital), Institute of Basic Medicine and Cancer (Ibmc), Chinese Academy of Sciences, Hangzhou, Zhejiang, P.R. China.
Bioengineered. 2021 Dec;12(1):7656-7665. doi: 10.1080/21655979.2021.1982275.
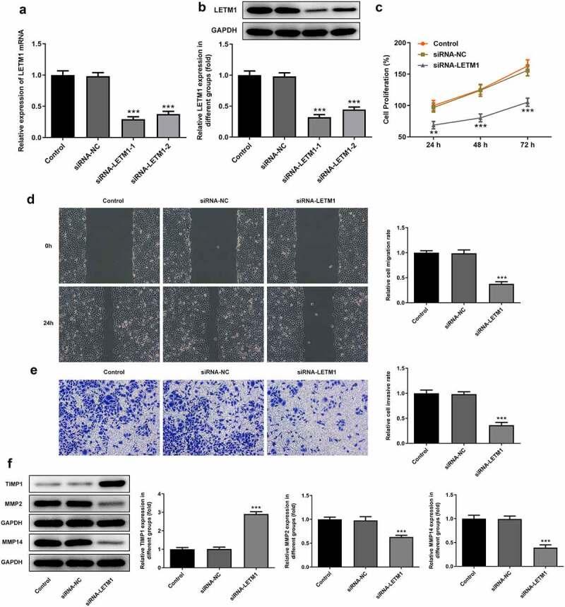
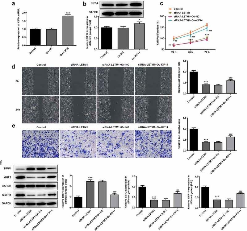
Esophageal squamous cell carcinoma (ESCC), a major form of esophageal cancer, is a serious threat to human health. This study was conducted to investigate the pathogenesis of ESCC and find effective therapies to improve it. Protein expression of transfected plasmids was detected by RT-qPCR and western blot. Co-immunoprecipitation assay was performed to verify the binding of LETM1 and KIF14. CCK-8, wound healing and transwell assays were used to assess the proliferation, invasion and migration of ESCC cells. Finally, the angiogenesis was assessed using tubule formation assay. The co-immunoprecipitation results showed that LETM1 could bind to KIF14. The cytological and protein results demonstrated that interference with LETM1 caused downregulation of KIF14 expression, which led to inhibition of proliferation, invasion, migration and angiogenesis in ESCC cells. Taken together, interfering with LETM1 to downregulate KIF14 may become a new target for ESCC treatment.
食管鳞状细胞癌(ESCC)是食管癌的主要形式,严重威胁人类健康。本研究旨在探讨 ESCC 的发病机制,寻找有效的治疗方法来改善它。通过 RT-qPCR 和 Western blot 检测转染质粒的蛋白表达。通过共免疫沉淀实验验证 LETM1 和 KIF14 的结合。CCK-8、伤口愈合和 Transwell 实验用于评估 ESCC 细胞的增殖、侵袭和迁移。最后,通过管形成实验评估血管生成。共免疫沉淀结果表明 LETM1 可以与 KIF14 结合。细胞学和蛋白结果表明,干扰 LETM1 导致 KIF14 表达下调,从而抑制 ESCC 细胞的增殖、侵袭、迁移和血管生成。综上所述,干扰 LETM1 以下调 KIF14 可能成为 ESCC 治疗的新靶点。