Suppr超能文献

FENDRR在结肠和直肠腺癌中的预后及预测意义

Prognostic and Predicted Significance of FENDRR in Colon and Rectum Adenocarcinoma.

作者信息

Yang Fan, Sun Siyu, Yang Fei

机构信息

Department of Gastroenterology, Sheng Jing Hospital of China Medical University, Shenyang, China.

出版信息

Front Oncol. 2021 Sep 21;11:668595. doi: 10.3389/fonc.2021.668595. eCollection 2021.

Abstract

BACKGROUND

The role of fetal-lethal non-coding developmental regulatory RNA (FENDRR) has been explored in various cancers; however, its relationship with colon adenocarcinoma/rectum adenocarcinoma (COAD/READ) remains unclear. The objectives of this study were to identify and assess any associations between FENDRR and COAD/READ using The Cancer Genome Atlas (TCGA) database and the Genetic Data Commons (GDC) Data Portal.

METHODS

The records of patients with COAD/READ were collected from the GDC Data Portal. After comparing the expression level of FENDRR in COAD/READ and healthy tissues, we evaluated the association of FENDRR with clinicopathological characters and the survival rate, the impact of FENDRR on prognosis, the biological function of FENDRR, and the relative abundance of tumor-infiltrating immune cells in patients with COAD/READ. Moreover, we aimed to construct a protein-protein interaction (PPI) network for selecting genes and a ceRNA network for presenting mRNA-miRNA-lncRNA interactions.

RESULTS

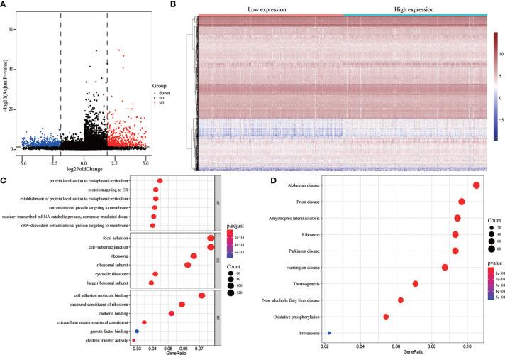
In patients with COAD/READ, FENDRR expression could differentiate tumor tissues from the adjacent healthy tissues since it was significantly lower in the former than in the latter. High FENDRR expression was correlated with poorer survival and higher tumor stage, current tumor stage, and metastasis stage, and also exhibited high scores for apoptosis, autophagy, and senescence. Immune cell infiltration analysis showed that the high expression group had significantly lower immune and stromal scores. Low FENDRR expression was correlated with poor overall survival (OS), and thus, it could serve as an independent risk factor. The prognostic models constructed in the study performed well for the prediction of OS and disease-specific survival (DFS) using FENDRR expression. Gene set enrichment analysis revealed that vascular smooth muscle contraction, melanogenesis, basal cell carcinoma, and Hedgehog signaling pathways were significantly enriched in patients with high FENDRR expression. Eight hub genes, namely, , , , , , , 5, and , were selected from the PPI network, and a ceRNA network was constructed based on the differentially expressed mRNAs, miRNAs, and lncRNAs to illustrate their regulatory relationships.

CONCLUSION

FENDRR may serve as a potential biomarker for the diagnosis and prognosis of COAD/READ.

摘要

背景

胎儿致死性非编码发育调控RNA(FENDRR)在多种癌症中的作用已得到研究;然而,其与结肠腺癌/直肠腺癌(COAD/READ)的关系仍不清楚。本研究的目的是使用癌症基因组图谱(TCGA)数据库和遗传数据共享库(GDC)数据门户来识别和评估FENDRR与COAD/READ之间的任何关联。

方法

从GDC数据门户收集COAD/READ患者的记录。在比较COAD/READ组织和健康组织中FENDRR的表达水平后,我们评估了FENDRR与临床病理特征及生存率的关联、FENDRR对预后的影响、FENDRR的生物学功能以及COAD/READ患者肿瘤浸润免疫细胞的相对丰度。此外,我们旨在构建一个用于选择基因的蛋白质-蛋白质相互作用(PPI)网络和一个用于展示mRNA- miRNA-lncRNA相互作用的ceRNA网络。

结果

在COAD/READ患者中,FENDRR表达可区分肿瘤组织和相邻健康组织,因为前者的表达明显低于后者。FENDRR高表达与较差的生存率以及较高的肿瘤分期、当前肿瘤分期和转移分期相关,并且在凋亡、自噬和衰老方面也表现出高分。免疫细胞浸润分析表明,高表达组的免疫和基质评分显著较低。FENDRR低表达与较差的总生存期(OS)相关,因此,它可作为一个独立的危险因素。本研究构建的预后模型在使用FENDRR表达预测OS和疾病特异性生存期(DFS)方面表现良好。基因集富集分析显示,血管平滑肌收缩、黑色素生成、基底细胞癌和刺猬信号通路在FENDRR高表达患者中显著富集。从PPI网络中选择了8个枢纽基因,即[此处原文缺失基因名称],并基于差异表达的mRNA、miRNA和lncRNA构建了一个ceRNA网络,以阐明它们的调控关系。

结论

FENDRR可能作为COAD/READ诊断和预后的潜在生物标志物。

https://cdn.ncbi.nlm.nih.gov/pmc/blobs/8129/8490734/e7cebaa2b10e/fonc-11-668595-g001.jpg

文献AI研究员

20分钟写一篇综述,助力文献阅读效率提升50倍。

立即体验

用中文搜PubMed

大模型驱动的PubMed中文搜索引擎

马上搜索

文档翻译

学术文献翻译模型,支持多种主流文档格式。

立即体验