The D-Lab and The M-Lab, Department of Precision Medicine, GROW - School for Oncology and Developmental Biology, Maastricht University, Maastricht, the Netherlands.
Auckland Cancer Society Research Centre, School of Medical Sciences, University of Auckland, Auckland, New Zealand.
Mol Cancer Ther. 2021 Dec;20(12):2372-2383. doi: 10.1158/1535-7163.MCT-21-0406. Epub 2021 Oct 8.
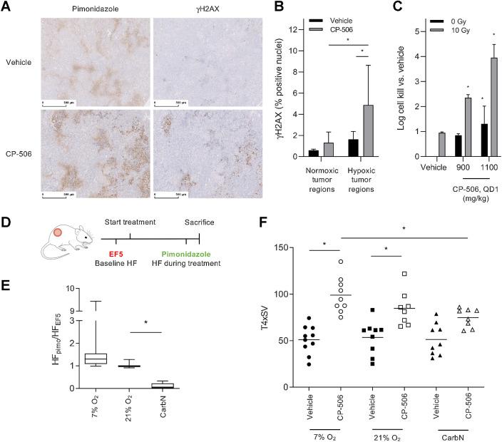
Hypoxia-activated prodrugs (HAP) are a promising class of antineoplastic agents that can selectively eliminate hypoxic tumor cells. This study evaluates the hypoxia-selectivity and antitumor activity of CP-506, a DNA alkylating HAP with favorable pharmacologic properties. Stoichiometry of reduction, one-electron affinity, and back-oxidation rate of CP-506 were characterized by fast-reaction radiolytic methods with observed parameters fulfilling requirements for oxygen-sensitive bioactivation. Net reduction, metabolism, and cytotoxicity of CP-506 were maximally inhibited at oxygen concentrations above 1 μmol/L (0.1% O). CP-506 demonstrated cytotoxicity selectively in hypoxic 2D and 3D cell cultures with normoxic/anoxic IC ratios up to 203. Complete resistance to aerobic (two-electron) metabolism by aldo-keto reductase 1C3 was confirmed through gain-of-function studies while retention of hypoxic (one-electron) bioactivation by various diflavin oxidoreductases was also demonstrated. , the antitumor effects of CP-506 were selective for hypoxic tumor cells and causally related to tumor oxygenation. CP-506 effectively decreased the hypoxic fraction and inhibited growth of a wide range of hypoxic xenografts. A multivariate regression analysis revealed baseline tumor hypoxia and sensitivity to CP-506 were significantly correlated with treatment response. Our results demonstrate that CP-506 selectively targets hypoxic tumor cells and has broad antitumor activity. Our data indicate that tumor hypoxia and cellular sensitivity to CP-506 are strong determinants of the antitumor effects of CP-506.
缺氧激活前药(HAP)是一类很有前途的抗肿瘤药物,能够选择性地消除缺氧肿瘤细胞。本研究评估了 CP-506 的缺氧选择性和抗肿瘤活性,CP-506 是一种具有良好药理特性的 DNA 烷化 HAP。通过快速反应辐射分解方法对 CP-506 的还原计量、单电子亲和力和反向氧化速率进行了特征描述,观察到的参数满足氧敏感生物激活的要求。CP-506 的净还原、代谢和细胞毒性在氧浓度高于 1 μmol/L(0.1% O)时最大程度受到抑制。CP-506 在低氧 2D 和 3D 细胞培养物中表现出选择性细胞毒性,正常氧/缺氧 IC 比值高达 203。通过功能获得研究证实了醛酮还原酶 1C3 对有氧(二电子)代谢的完全抗性,同时也证明了各种双黄素氧化还原酶对低氧(一电子)生物激活的保留。因此,CP-506 的抗肿瘤作用对缺氧肿瘤细胞具有选择性,并与肿瘤氧合有关。CP-506 有效降低了低氧分数并抑制了广泛的低氧异种移植瘤的生长。多元回归分析显示,基线肿瘤缺氧和 CP-506 敏感性与治疗反应显著相关。我们的结果表明 CP-506 选择性地靶向缺氧肿瘤细胞,并具有广泛的抗肿瘤活性。我们的数据表明,肿瘤缺氧和细胞对 CP-506 的敏感性是 CP-506 抗肿瘤作用的重要决定因素。