Research Center, South China University of Technology (SCUT) School of Medicine, Guangzhou 510006, China.
Institute of Life Sciences, South China University of Technology (SCUT) School of Medicine, Guangzhou 510006, China.
Int J Mol Sci. 2021 Sep 30;22(19):10622. doi: 10.3390/ijms221910622.
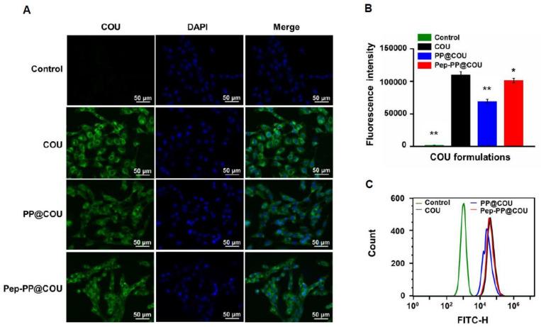
Glioblastoma multiforme (GBM) is the most common lethal primary brain malignancy without reliable therapeutic drugs. IL-13Rα2 is frequently expressed in GBMs as a molecular marker. Resveratrol (Res) effectively inhibits GBM cell growth but has not been applied in vivo because of its low brain bioavailability when administered systemically. A sustained-release and GBM-targeting resveratrol form may overcome this therapeutic dilemma. To achieve this goal, encapsulated Res 30 ± 4.8 nm IL-13Rα2-targeting nanoparticles (Pep-PP@Res) were constructed. Ultraviolet spectrophotometry revealed prolonged Res release (about 25%) from Pep-PP@Res in 48 h and fluorescent confocal microscopy showed the prolonged intracellular Res retention time of Pep-PP@Res (>24 h) in comparison with that of free Res (<4 h) and PP@Res (<4 h). MTT and EdU cell proliferation assays showed stronger suppressive effects of Pep-PP@Res on rat C6 GBM cells than that of PP@Res ( = 0.024) and Res ( = 0.009) when used twice for 4 h/day. Pep-PP@Res had little toxic effect on normal rat brain cells. The in vivo anti-glioblastoma effects of Res can be distinctly improved in the form of Pep-PP@Res nanoparticles via activating JNK signaling, upregulating proapoptosis gene expression and, finally, resulting in extensive apoptosis. Pep-PP@Res with sustained release and GBM-targeting properties would be suitable for in vivo management of GBMs.
多形性胶质母细胞瘤(GBM)是最常见的致命性原发性脑恶性肿瘤,目前尚无可靠的治疗药物。IL-13Rα2 作为一种分子标志物,在 GBM 中频繁表达。白藜芦醇(Res)能有效抑制 GBM 细胞生长,但由于其全身给药时脑生物利用度低,尚未在体内应用。一种缓释和 GBM 靶向的白藜芦醇形式可能会克服这一治疗困境。为了实现这一目标,构建了包封的 Res30±4.8nmIL-13Rα2 靶向纳米粒(Pep-PP@Res)。紫外分光光度法显示 Pep-PP@Res 在 48 小时内释放出持续的 Res(约 25%),荧光共聚焦显微镜显示 Pep-PP@Res 的细胞内 Res 保留时间延长(>24 小时)与游离 Res(<4 小时)和 PP@Res(<4 小时)相比。MTT 和 EdU 细胞增殖试验表明,Pep-PP@Res 对大鼠 C6 GBM 细胞的抑制作用强于 PP@Res(=0.024)和 Res(=0.009),每天使用 4 小时,连续使用两次。Pep-PP@Res 对正常大鼠脑细胞的毒性作用较小。Pep-PP@Res 纳米粒以缓释和 GBM 靶向的形式可通过激活 JNK 信号通路、上调促凋亡基因表达,最终导致广泛凋亡,明显改善 Res 的抗脑胶质瘤作用。