Feng Tingting, Wang Jing, Cheng Kai, Lu Qiqi, Zhao Ru, Wang Shiguan, Zhang Qingyun, Ge Luna, Pan Jihong, Song Guanhua, Wang Lin
Department of Pathology, School of Basic Medical Sciences, Shandong University, Jinan 250012, China.
Department of Pathology, The Fourth People's Hospital of Jinan, Jinan 250031, China.
Cancer Biol Med. 2021 Oct 18;19(7):1008-28. doi: 10.20892/j.issn.2095-3941.2020.0583.
Androgen deprivation therapy (ADT) is still the principal treatment option for prostate cancer (PCa). In addition to reactivation of androgen receptor signaling, the resistance of PCa to apoptosis during ADT also contributes to castration resistant PCa (CRPC). A previous study reported that gene transfer of IL-13Rα2 into PCa cells sensitized the cells to the IL-13R-targeted cytotoxin IL13Rα1, leading to apoptosis. Compared with IL-13Rα2, IL13Rα1 is more constitutively expressed in PCa cells, but its function in PCa remains to be established.
We determined the role and expression of IL13Rα1 in PCa cancer cells using western blotting, flow cytometry, and cell proliferation assays. Co-immunoprecipitation and mass spectrometry were used to identify the proteins that interacted with IL13Rα1, to elucidate its function.
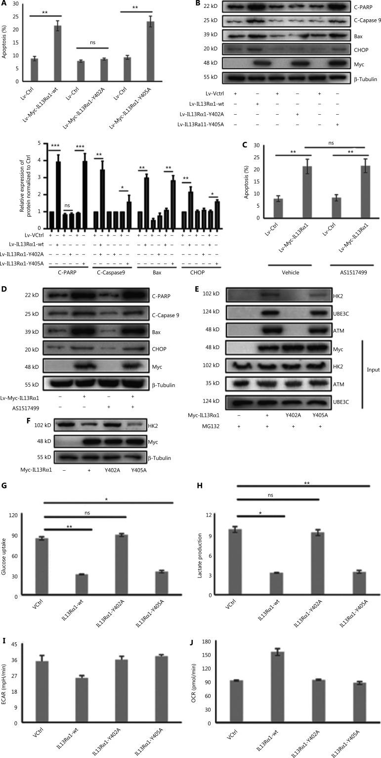
In this study, we showed that IL13Rα1 was selectively suppressed in androgen-deprived PCa cells and that its suppression tended to be associated with poor prognoses of PCa patients. IL13Rα1 overexpression promoted apoptosis and inhibited tumor growth under androgen-deprived or castrated conditions ( < 0.01). Mechanistically, IL13Rα1 recruited and facilitated ubiquitin protein ligase E3C-mediated ubiquitination and degradation of hexokinase 2 (HK2), resulting in glycolytic inhibition and eventually leading to PCa cell apoptosis. Furthermore, our data revealed that mutated ataxia-telangiectasia kinase phosphorylated and facilitated the selective ubiquitin proteasome-mediated degradation of HK2. Notably, IL13Rα1-overexpressing PCa cells were more susceptible to apoptosis and exhibited reduced tumor growth after exposure to the HK2 inhibitor, 2-deoxy-D-glucose ( < 0.01).
Our data identified a tumor suppressor role for IL13Rα1 in preventing the resistance of PCa cells to apoptosis during androgen deprivation by inhibiting glycolysis. IL13Rα1-mediated signaling involving HK2 may therefore provide a novel treatment target and strategy for CRPC.
雄激素剥夺疗法(ADT)仍是前列腺癌(PCa)的主要治疗选择。除了雄激素受体信号的重新激活外,PCa在ADT期间对凋亡的抗性也导致了去势抵抗性PCa(CRPC)。先前的一项研究报道,将IL-13Rα2基因转入PCa细胞可使细胞对IL-13R靶向细胞毒素IL13Rα1敏感,从而导致凋亡。与IL-13Rα2相比,IL13Rα1在PCa细胞中组成性表达更高,但其在PCa中的功能仍有待确定。
我们使用蛋白质免疫印迹法、流式细胞术和细胞增殖试验来确定IL13Rα1在PCa癌细胞中的作用和表达。采用免疫共沉淀和质谱法鉴定与IL13Rα1相互作用的蛋白质,以阐明其功能。
在本研究中,我们发现IL13Rα1在雄激素剥夺的PCa细胞中被选择性抑制,其抑制往往与PCa患者的不良预后相关。在雄激素剥夺或去势条件下,IL13Rα1过表达促进凋亡并抑制肿瘤生长(<0.01)。机制上,IL13Rα1招募并促进泛素蛋白连接酶E3C介导的己糖激酶2(HK2)的泛素化和降解,导致糖酵解抑制并最终导致PCa细胞凋亡。此外,我们的数据显示,突变的共济失调毛细血管扩张激酶使HK2磷酸化并促进其选择性泛素蛋白酶体介导的降解。值得注意的是,IL13Rα1过表达的PCa细胞在暴露于HK2抑制剂2-脱氧-D-葡萄糖后更易发生凋亡,且肿瘤生长减少(<0.01)。
我们的数据确定了IL13Rα1在通过抑制糖酵解防止PCa细胞在雄激素剥夺期间对凋亡产生抗性方面具有肿瘤抑制作用。因此,IL13Rα1介导的涉及HK2的信号通路可能为CRPC提供一种新的治疗靶点和策略。