Wang Yu, Han Jing, Zhu Jing, Zhang Mizhen, Ju Minda, Du Yueshan, Tian Zhanzhuang
State Key Laboratory of Medical Neurobiology, Department of Integrative Medicine and Neurobiology, Brain Science Collaborative Innovation Center, School of Basic Medical Sciences, Institutes of Brain Science, Fudan Institutes of Integrative Medicine, Fudan University, Shanghai, China.
Department of Anatomy, School of Basic Medicine, Shanghai University of Traditional Chinese Medicine, Shanghai, China.
Front Neurosci. 2021 Sep 30;15:703044. doi: 10.3389/fnins.2021.703044. eCollection 2021.
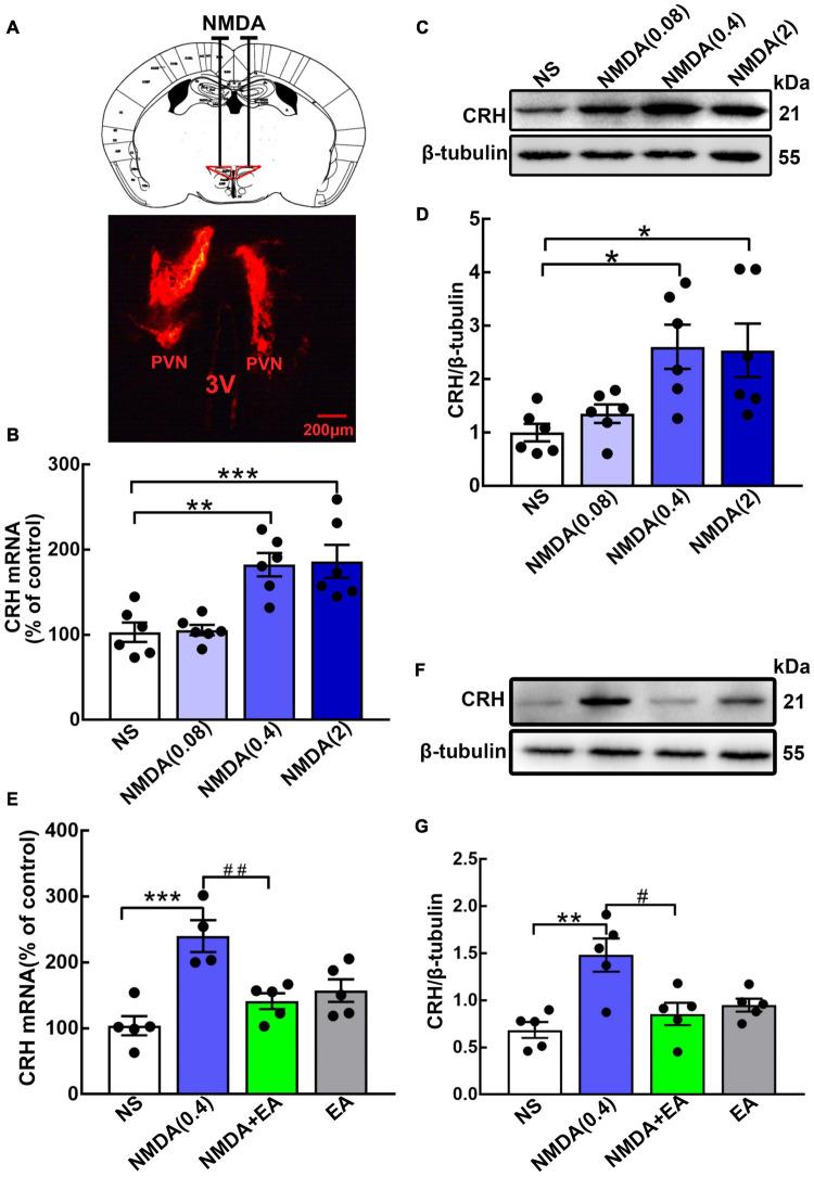
The hyperactivity of the hypothalamic-pituitary-adrenal (HPA) axis caused by stress will inevitably disrupt the homeostasis of the neuroendocrine system and damage physiological functions. It has been demonstrated that electroacupuncture (EA) can modulate HPA axis hyperactivity during the perioperative period. As the initiating factor of the HPA axis, hypothalamic corticotrophin-releasing hormone (CRH) is the critical molecule affected by EA. However, the mechanism by which EA reduces CRH synthesis and secretion remains unclear. Activated N-methyl-D-aspartate receptor (NMDAR) has been linked to over-secretion of hypothalamic CRH induced by stress. To determine whether NMDAR is involved in EA regulating the over-expression of CRH, a surgical model of partial hepatectomy (HT) was established in our experiment. The effect of EA on hypothalamic NMDAR expression in HT mice was examined. Then, we investigated whether the extracellular regulated protein kinases (ERK)/cyclic adenosine monophosphate response element-binding protein (CREB) signaling pathway mediated by NMDAR was involved in EA regulating HPA axis hyperactivity. It was found that surgery enhanced the expression of hypothalamic CRH and caused HPA axis hyperactivity. Intriguingly, EA effectively suppressed the expression of CRH and decreased the activation of GluN2A (NMDAR subunit), ERK, and CREB in HT mice. GluN2A, ERK, and CREB antagonists had similar effects on normalizing the expression of CRH and HPA axis function compared with EA. Our findings suggested that surgery enhanced the activation of the hypothalamic GluN2A/ERK/CREB signaling pathway, thus promoting the synthesis and secretion of CRH. EA suppressed the phosphorylation of GluN2A, ERK, and CREB in mice that had undergone surgery, indicating that the GluN2A/ERK/CREB signaling pathway was involved in EA alleviating HPA axis hyperactivity.
应激引起的下丘脑 - 垂体 - 肾上腺(HPA)轴功能亢进会不可避免地破坏神经内分泌系统的稳态并损害生理功能。已有研究表明,电针(EA)可在围手术期调节HPA轴功能亢进。作为HPA轴的起始因子,下丘脑促肾上腺皮质激素释放激素(CRH)是受EA影响的关键分子。然而,EA降低CRH合成与分泌的机制仍不清楚。激活的N - 甲基 - D - 天冬氨酸受体(NMDAR)与应激诱导的下丘脑CRH过度分泌有关。为了确定NMDAR是否参与EA对CRH过表达的调节,我们在实验中建立了部分肝切除术(HT)的手术模型。检测了EA对HT小鼠下丘脑NMDAR表达的影响。然后,我们研究了由NMDAR介导的细胞外调节蛋白激酶(ERK)/环磷酸腺苷反应元件结合蛋白(CREB)信号通路是否参与EA对HPA轴功能亢进的调节。结果发现,手术增强了下丘脑CRH的表达并导致HPA轴功能亢进。有趣的是,EA有效抑制了HT小鼠中CRH的表达,并降低了GluN2A(NMDAR亚基)、ERK和CREB的激活。与EA相比,GluN2A、ERK和CREB拮抗剂在使CRH表达和HPA轴功能正常化方面具有相似的作用。我们的研究结果表明,手术增强了下丘脑GluN2A/ERK/CREB信号通路的激活,从而促进了CRH的合成与分泌。EA抑制了手术小鼠中GluN2A、ERK和CREB的磷酸化,表明GluN2A/ERK/CREB信号通路参与了EA减轻HPA轴功能亢进的过程。