Wan Juan, Feng Meiyan, Pan Wenjing, Zheng Xin, Xie Xinya, Hu Baozhu, Teng Cuiqin, Wang Yingzi, Liu Zhonghua, Wu Jianhua, Cai Shuxian
National Research Center of Engineering Technology for Utilization of Botanical Functional Ingredients, Hunan Agricultural University, Changsha 410128, China.
Key Laboratory of Ministry of Education for Tea Science, Hunan Agricultural University, Changsha 410128, China.
Antioxidants (Basel). 2021 Sep 24;10(10):1513. doi: 10.3390/antiox10101513.
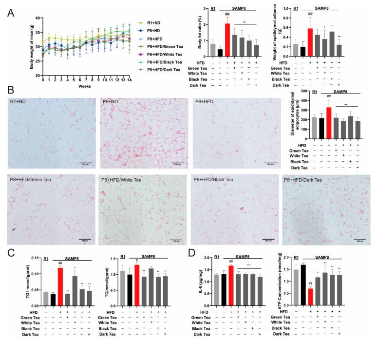
Aging and lipid metabolism disorders promote the formation and accumulation of amyloid with β-sheet structure, closely related to cardiovascular disease, senile dementia, type 2 diabetes, and other senile degenerative diseases. In this study, five representative teas were selected from each of the six types of tea, and a total of 30 teas were selected to evaluate the inhibitory activities on the formation of aging-related amyloid in vitro. The results showed that the 30 teas had a significant inhibitory effect on the formation activity on aging-related amyloid at the protein level in vitro. Although the content of catechins is relatively low, black tea and dark tea still have significant antioxidant activity and inhibit the formation of amyloid. A high-fat diet established the model of lipid metabolism disorder in premature aging SAMP8 mice, and these mice were gavaged different tea water extracts. The results showed that different tea types have a significant inhibitory effect on the formation of β-amyloid and Aβ42 mediated by age-related lipid metabolism disorders, and the in vivo activity of fully fermented teas was better than that of green tea. The action mechanism was related to antioxidation, anti-inflammatory, and improving lipid metabolism.
衰老和脂质代谢紊乱促进了具有β-折叠结构的淀粉样蛋白的形成和积累,这与心血管疾病、老年痴呆症、2型糖尿病及其他老年退行性疾病密切相关。在本研究中,从六种茶类中各选取了五种代表性茶叶,共选出30种茶叶来评估其在体外对衰老相关淀粉样蛋白形成的抑制活性。结果表明,这30种茶叶在体外蛋白质水平上对衰老相关淀粉样蛋白的形成活性具有显著抑制作用。尽管儿茶素含量相对较低,但红茶和黑茶仍具有显著的抗氧化活性并抑制淀粉样蛋白的形成。通过高脂饮食建立了早衰SAMP8小鼠的脂质代谢紊乱模型,并对这些小鼠灌胃不同的茶水提取物。结果表明,不同茶类对衰老相关脂质代谢紊乱介导的β-淀粉样蛋白和Aβ42的形成具有显著抑制作用,且全发酵茶的体内活性优于绿茶。作用机制与抗氧化、抗炎及改善脂质代谢有关。