Suppr超能文献

阿尔茨海默病死后嗅球组织形态学的严重改变。

Severe histomorphological alterations in post-mortem olfactory glomeruli in Alzheimer's disease.

机构信息

Department of Brain & Cognitive Sciences, Graduate School, Daegu Gyeungbuk Institute of Science and Technology, Daegu, Republic of Korea.

Department of Neurosurgery, Maastricht University Medical Center+, Maastricht, The Netherlands.

出版信息

Brain Pathol. 2022 Mar;32(2):e13033. doi: 10.1111/bpa.13033. Epub 2021 Oct 27.

Abstract

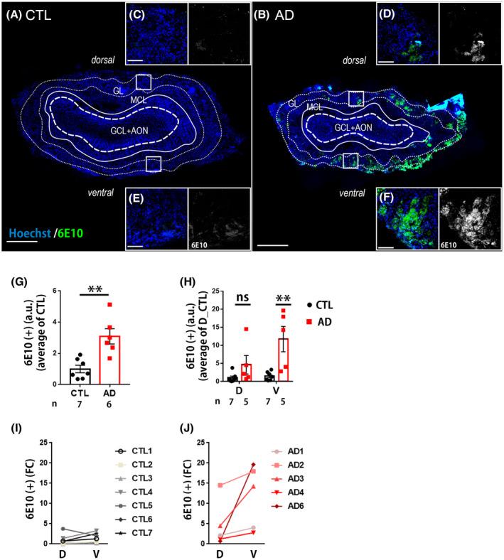
Alzheimer's disease (AD) is the most prevalent form of dementia. Key AD symptoms include memory and cognitive decline; however, comorbid symptoms such as depression and sensory-perceptual dysfunction are often reported. Among these, a deterioration of olfactory sensation is observed in approximately 90% of AD patients. However, the precise pathophysiological basis underlying olfactory deficits because of AD remains elusive. The olfactory glomeruli in the olfactory bulb (OB) receive sensory information in the olfactory processing pathway. Maintaining the structural and functional integrity of the olfactory glomerulus is critical to olfactory signalling. Herein, we conducted an in-depth histopathological assessment to reveal detailed structural alterations in the olfactory glomeruli in AD patients. Fresh frozen post-mortem OB specimens obtained from six AD patients and seven healthy age-matched individuals were examined. We used combined immunohistochemistry and stereology to assess the gross morphology and histological alterations, such as those in the expression of Aβ protein, microglia, and neurotransmitters in the OB. Electron microscopy was employed to study the ultrastructural features in the glomeruli. Significant accumulation of Aβ, morphologic damage, altered neurotransmitter levels, and microgliosis in the olfactory glomeruli of AD patients suggests that glomerular damage could affect olfactory function. Moreover, greater neurodegeneration was observed in the ventral olfactory glomeruli of AD patients. The synaptic ultrastructure revealed distorted postsynaptic densities and a decline in presynaptic vesicles in AD specimens. These findings show that the primary olfactory pathway is affected by the pathogenesis of AD, and may provide clues to identifying the mechanism involved in olfactory dysfunction in AD.

摘要

阿尔茨海默病(AD)是最常见的痴呆症形式。AD 的主要症状包括记忆和认知能力下降;然而,常报告有抑郁和感觉-知觉功能障碍等共病症状。在这些症状中,约 90%的 AD 患者存在嗅觉感觉恶化。然而,AD 导致嗅觉缺陷的确切病理生理基础仍难以捉摸。嗅球(OB)中的嗅球小体接收嗅觉处理途径中的感觉信息。维持嗅球小体的结构和功能完整性对于嗅觉信号传递至关重要。在此,我们进行了深入的组织病理学评估,以揭示 AD 患者嗅球小体的详细结构改变。检查了来自 6 名 AD 患者和 7 名年龄匹配的健康个体的新鲜冷冻死后 OB 标本。我们使用联合免疫组织化学和体视学评估了 OB 中 Aβ 蛋白、小胶质细胞和神经递质的大体形态和组织学改变。电子显微镜用于研究肾小球的超微结构特征。AD 患者嗅球小体中 Aβ 的大量积累、形态损伤、神经递质水平改变和小胶质细胞增生表明肾小球损伤可能影响嗅觉功能。此外,AD 患者的腹侧嗅球小体中观察到更大的神经退行性变。突触超微结构显示 AD 标本中突触后密度扭曲和突触小泡减少。这些发现表明,初级嗅觉通路受到 AD 发病机制的影响,这可能为确定 AD 中嗅觉功能障碍相关机制提供线索。

https://cdn.ncbi.nlm.nih.gov/pmc/blobs/4623/8877757/19cdbb01816c/BPA-32-e13033-g005.jpg

文献AI研究员

20分钟写一篇综述,助力文献阅读效率提升50倍。

立即体验

用中文搜PubMed

大模型驱动的PubMed中文搜索引擎

马上搜索

文档翻译

学术文献翻译模型,支持多种主流文档格式。

立即体验