Suppr超能文献

解析黏膜免疫反应和宫颈阴道微生物组在 HIV 暴露血清阴性(HESN)女性中抵抗 HIV 感染的作用。

Deciphering the Role of Mucosal Immune Responses and the Cervicovaginal Microbiome in Resistance to HIV Infection in HIV-Exposed Seronegative (HESN) Women.

机构信息

National Institute for Research in Tuberculosis (Indian Council of Medical Research), Chennai, India.

Centre for Infectious Disease Research, Indian Institute of Science (IISc), Bangalore, India.

出版信息

Microbiol Spectr. 2021 Oct 31;9(2):e0047021. doi: 10.1128/Spectrum.00470-21. Epub 2021 Oct 27.

Abstract

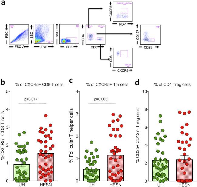
The female genital tract (FGT) is an important site of human immunodeficiency virus (HIV) infection. Discerning the nature of HIV-specific local immune responses is crucial for identifying correlates of protection in HIV-exposed seronegative (HESN) individuals. The present study involved a comprehensive analysis of soluble immune mediators, secretory immunoglobulins (sIg), natural killer (NK) cells, CXCR5 CD8 T cells, T follicular helper (Tfh) cells, and T regulatory cells (Tregs) in the vaginal mucosa as well as the nature and composition of the cervicovaginal microbiome in HESN women. We found significantly elevated antiviral cytokines, soluble immunoglobulins, and increased frequencies of activated NK cells, CXCR5 CD8 T cells, and Tfh cells in HESN females compared to HIV-unexposed healthy (UH) women. Analysis of the genital microbiome of HESN women revealed a greater bacterial diversity and increased abundance of spp. in the mucosa. The findings suggest that the female genital tract of HESN females represents a microenvironment equipped with innate immune factors, antiviral mediators, and critical T cell subsets that protect against HIV infection. The vast majority of human immunodeficiency virus (HIV) infections across the world occur via the sexual route. The genital tract mucosa is thus the primary site of HIV replication, and discerning the nature of HIV-specific immune responses in this compartment is crucial. The role of the innate immune system at the mucosal level in exposed seronegative individuals and other HIV controllers remains largely unexplored. This understanding can provide valuable insights to improve vaccine design. We investigated mucosal T follicular helper (Tfh) cells, CXCR5 CD8 T cells, natural killer (NK) cells subsets, soluble immune markers, and microbiome diversity in HIV-exposed seronegative (HESN) women. We found a significantly higher level of mucosal CXCR5 CD8 T cells, CD4 Tfh cells, activated NK cell subsets, and antiviral immune cell mediators in HESN women. We also found a higher abundance of spp., microbiome dysbiosis, and decreased levels of inflammatory markers to be associated with reduced susceptibility to HIV infection. Our findings indicate that increased distribution of mucosal NK cells, CXCR5 CD8 T cells, Tfh cells, and soluble markers in HIV controllers with a highly diverse cervicovaginal microbiome could contribute effectively to protection against HIV infection. Overall, our findings imply that future vaccine design should emphasize inducing these highly functional cell types at the mucosal sites.

摘要

女性生殖道(FGT)是人类免疫缺陷病毒(HIV)感染的重要部位。辨别 HIV 特异性局部免疫反应的性质对于鉴定 HIV 暴露但血清阴性(HESN)个体中的保护相关因素至关重要。本研究综合分析了 HESN 女性阴道黏膜中的可溶性免疫介质、分泌型免疫球蛋白(sIg)、自然杀伤(NK)细胞、CXCR5+CD8+T 细胞、滤泡辅助性 T(Tfh)细胞和调节性 T(Treg)细胞,以及 HESN 女性宫颈阴道微生物组的性质和组成。我们发现与未暴露于 HIV 的健康(UH)女性相比,HESN 女性的抗病毒细胞因子、可溶性免疫球蛋白和活化 NK 细胞、CXCR5+CD8+T 细胞和 Tfh 细胞的频率显著升高。对 HESN 女性生殖道微生物组的分析显示,黏膜中细菌多样性增加, spp.的丰度增加。这些发现表明,HESN 女性的生殖道代表了一个配备有先天免疫因子、抗病毒介质和关键 T 细胞亚群的微环境,可防止 HIV 感染。

全世界绝大多数人类免疫缺陷病毒(HIV)感染都是通过性途径发生的。因此,生殖道黏膜是 HIV 复制的主要部位,辨别该部位 HIV 特异性免疫反应的性质至关重要。先天免疫系统在黏膜水平上对暴露于 HIV 但血清阴性个体和其他 HIV 控制器的作用在很大程度上仍未得到探索。这种理解可以为改进疫苗设计提供有价值的见解。我们调查了 HIV 暴露但血清阴性(HESN)女性的黏膜滤泡辅助性(Tfh)细胞、CXCR5+CD8+T 细胞、自然杀伤(NK)细胞亚群、可溶性免疫标志物和微生物组多样性。我们发现 HESN 女性的黏膜 CXCR5+CD8+T 细胞、CD4+Tfh 细胞、活化 NK 细胞亚群和抗病毒免疫细胞介质水平显著升高。我们还发现, spp.的丰度较高、微生物组失调和炎症标志物水平降低与 HIV 感染易感性降低相关。我们的研究结果表明,HIV 控制器中黏膜 NK 细胞、CXCR5+CD8+T 细胞、Tfh 细胞和可溶性标志物的分布增加,宫颈阴道微生物组高度多样化,可能有助于有效预防 HIV 感染。总体而言,我们的研究结果表明,未来的疫苗设计应强调在黏膜部位诱导这些高功能细胞类型。

https://cdn.ncbi.nlm.nih.gov/pmc/blobs/7b55/8549735/9c6b62433228/spectrum.00470-21-f001.jpg

文献AI研究员

20分钟写一篇综述,助力文献阅读效率提升50倍。

立即体验

用中文搜PubMed

大模型驱动的PubMed中文搜索引擎

马上搜索

文档翻译

学术文献翻译模型,支持多种主流文档格式。

立即体验