Suppr超能文献

肾血管生成素样蛋白 3 可防止急性肾小球损伤后 IFN-γ/IL-9 轴介导的肾小管间质纤维化。

Kidney VISTA prevents IFN-γ/IL-9 axis-mediated tubulointerstitial fibrosis after acute glomerular injury.

机构信息

Department of Biomedical Sciences.

Department of Internal Medicine.

出版信息

J Clin Invest. 2022 Jan 4;132(1). doi: 10.1172/JCI151189.

Abstract

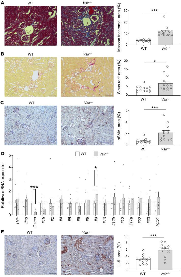
Severe glomerular injury ultimately leads to tubulointerstitial fibrosis that determines patient outcome, but the immunological molecules connecting these processes remain undetermined. The present study addressed whether V-domain Ig suppressor of T cell activation (VISTA), constitutively expressed in kidney macrophages, plays a protective role in tubulointerstitial fibrotic transformation after acute antibody-mediated glomerulonephritis. After acute glomerular injury using nephrotoxic serum, tubules in the VISTA-deficient (Vsir-/-) kidney suffered more damage than those in WT kidneys. When interstitial immune cells were examined, the contact frequency of macrophages with infiltrated T cells increased and the immunometabolic features of T cells changed to showing high oxidative phosphorylation and fatty acid metabolism and overproduction of IFN-γ. The Vsir-/- parenchymal tissue cells responded to this altered milieu of interstitial immune cells as more IL-9 was produced, which augmented tubulointerstitial fibrosis. Blocking antibodies against IFN-γ and IL-9 protected the above pathological process in VISTA-depleted conditions. In human samples with acute glomerular injury (e.g., antineutrophil cytoplasmic autoantibody vasculitis), high VISTA expression in tubulointerstitial immune cells was associated with low tubulointerstitial fibrosis and good prognosis. Therefore, VISTA is a sentinel protein expressed in kidney macrophages that prevents tubulointerstitial fibrosis via the IFN-γ/IL-9 axis after acute antibody-mediated glomerular injury.

摘要

严重的肾小球损伤最终导致决定患者预后的肾小管间质纤维化,但连接这些过程的免疫分子仍未确定。本研究探讨了在急性抗体介导的肾小球肾炎后,肾脏巨噬细胞中持续表达的 V 结构域 Ig 抑制 T 细胞活化(VISTA)是否在肾小管间质纤维化转化中发挥保护作用。在使用肾毒性血清引起急性肾小球损伤后,VISTA 缺陷(Vsir-/-)肾脏中的肾小管比 WT 肾脏中的肾小管受到更大的损伤。当检查间质免疫细胞时,巨噬细胞与浸润的 T 细胞的接触频率增加,T 细胞的免疫代谢特征发生变化,表现为高氧化磷酸化和脂肪酸代谢以及 IFN-γ 的过度产生。Vsir-/-实质组织细胞对这种改变的间质免疫细胞环境做出反应,产生更多的 IL-9,从而加剧肾小管间质纤维化。针对 IFN-γ 和 IL-9 的阻断抗体在 VISTA 耗竭条件下可保护上述病理过程。在急性肾小球损伤的人类样本中(例如,抗中性粒细胞胞质自身抗体血管炎),肾小管间质免疫细胞中高表达 VISTA 与低肾小管间质纤维化和良好预后相关。因此,VISTA 是一种在肾脏巨噬细胞中表达的哨兵蛋白,可通过急性抗体介导的肾小球损伤后的 IFN-γ/IL-9 轴防止肾小管间质纤维化。

https://cdn.ncbi.nlm.nih.gov/pmc/blobs/a8ea/8718152/0b40283569e5/jci-132-151189-g012.jpg

文献AI研究员

20分钟写一篇综述,助力文献阅读效率提升50倍。

立即体验

用中文搜PubMed

大模型驱动的PubMed中文搜索引擎

马上搜索

文档翻译

学术文献翻译模型,支持多种主流文档格式。

立即体验