Suppr超能文献

hsa_circ_0000729的敲低通过miR-1281/FOXO3轴的介导抑制非小细胞肺癌的肿瘤发生。

Knockdown of hsa_circ_0000729 Inhibits the Tumorigenesis of Non-Small Cell Lung Cancer Through Mediation of miR-1281/FOXO3 Axis.

作者信息

Xie Xiao, Ding Fangbao, Xiao Haibo

机构信息

Department of Cardiothoracic Surgery, Xinhua Hospital Affiliated to Shanghai Jiao Tong University School of Medicine, Shanghai, 200092, People's Republic of China.

出版信息

Cancer Manag Res. 2021 Nov 10;13:8445-8455. doi: 10.2147/CMAR.S318980. eCollection 2021.

Abstract

BACKGROUND

Non-small cell lung cancer (NSCLC) is a subtype of lung cancer which seriously threatens the health of people. Circular RNAs (CircRNAs) are endogenous RNAs which have stable closed structure; they are known to be involved in tumorigenesis of NSCLC. Meanwhile, hsa_circ_0000729 was reported to be upregulated in NSCLC. Nevertheless, the function of hsa_circ_0000729 in NSCLC remains unclear.

METHODS

Western blot and RT-qPCR were performed to investigate protein and mRNA levels, respectively. CCK-8 assay was performed to test the cell viability and cell death was investigated by flow cytometry. NSCLC cell pyroptosis was observed by electron microscope. In addition, the migration and invasion of NSCLC cells were detected by wound healing and transwell assay. The relation among hsa_circ_0000729, miR-1281 and FOXO3 was explored by dual luciferase reporter assay and RNA pull-down.

RESULTS

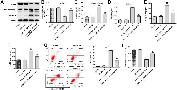
Hsa_circ_0000729 was found to be upregulated in NSCLC cells, and hsa_circ_0000729 knockdown obviously suppressed the proliferation of NSCLC cells through inducing pyroptosis. In addition, silencing of hsa_circ_0000729 notably inhibited the invasion and migration of NSCLC cells. Meanwhile, hsa_circ_0000729 could bind with miR-1281, and FOXO3 was directly targeted by miR-1281. Moreover, the anti-tumor effect of hsa_circ_0000729 siRNAs on NSCLC was markedly reversed by miR-1281 antagomir. Furthermore, silencing of hsa_circ_0000729 inhibited the tumor growth of NSCLC in vivo.

CONCLUSION

Knockdown of hsa_circ_0000729 inhibits the tumorigenesis of NSCLC through mediation of miR-1281/FOXO3 axis. Thus, hsa_circ_0000729 might be served as a crucial mediator in NSCLC.

摘要

背景

非小细胞肺癌(NSCLC)是肺癌的一种亚型,严重威胁人类健康。环状RNA(CircRNAs)是具有稳定闭合结构的内源性RNA;已知其参与NSCLC的肿瘤发生。同时,据报道hsa_circ_0000729在NSCLC中上调。然而,hsa_circ_0000729在NSCLC中的功能仍不清楚。

方法

分别进行蛋白质免疫印迹法(Western blot)和逆转录定量聚合酶链反应(RT-qPCR)以检测蛋白质和mRNA水平。进行细胞增殖-毒性检测试剂盒(CCK-8)检测以测试细胞活力,并通过流式细胞术研究细胞死亡情况。通过电子显微镜观察NSCLC细胞焦亡。此外,通过伤口愈合实验和Transwell实验检测NSCLC细胞的迁移和侵袭能力。通过双荧光素酶报告基因检测和RNA下拉实验探究hsa_circ_0000729、miR-1281和叉头框蛋白O3(FOXO3)之间的关系。

结果

发现hsa_circ_0000729在NSCLC细胞中上调,敲低hsa_circ_0000729可通过诱导焦亡明显抑制NSCLC细胞的增殖。此外,沉默hsa_circ_0000729显著抑制NSCLC细胞的侵袭和迁移。同时,hsa_circ_0000729可与miR-1281结合,且FOXO3是miR-1281的直接靶点。此外,miR-1281拮抗剂显著逆转了hsa_circ_0000729小干扰RNA(siRNAs)对NSCLC的抗肿瘤作用。此外,沉默hsa_circ_0000729可在体内抑制NSCLC的肿瘤生长。

结论

敲低hsa_circ_0000729通过介导miR-1281/FOXO3轴抑制NSCLC的肿瘤发生。因此,hsa_circ_0000729可能是NSCLC中的关键介质。

https://cdn.ncbi.nlm.nih.gov/pmc/blobs/a75f/8590964/89409d470005/CMAR-13-8445-g0001.jpg

文献AI研究员

20分钟写一篇综述,助力文献阅读效率提升50倍。

立即体验

用中文搜PubMed

大模型驱动的PubMed中文搜索引擎

马上搜索

文档翻译

学术文献翻译模型,支持多种主流文档格式。

立即体验