Monash Biomedicine Discovery Institute, Monash University, Clayton, Victoria, Australia.
Department of Biochemistry and Molecular Biology, Monash University, Clayton, Victoria, Australia.
Cancer Discov. 2022 Mar 1;12(3):752-773. doi: 10.1158/2159-8290.CD-21-0694.
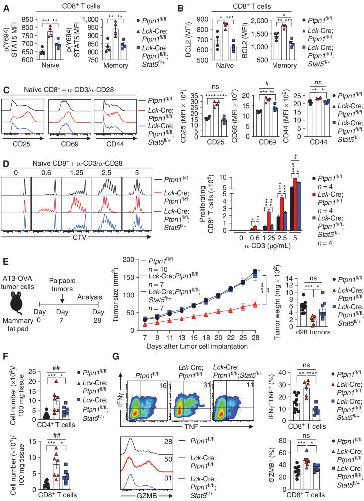
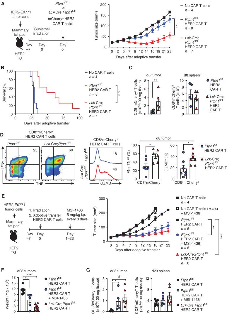
Immunotherapies aimed at alleviating the inhibitory constraints on T cells have revolutionized cancer management. To date, these have focused on the blockade of cell-surface checkpoints such as PD-1. Herein we identify protein tyrosine phosphatase 1B (PTP1B) as an intracellular checkpoint that is upregulated in T cells in tumors. We show that increased PTP1B limits T-cell expansion and cytotoxicity to contribute to tumor growth. T cell-specific PTP1B deletion increased STAT5 signaling, and this enhanced the antigen-induced expansion and cytotoxicity of CD8+ T cells to suppress tumor growth. The pharmacologic inhibition of PTP1B recapitulated the T cell-mediated repression of tumor growth and enhanced the response to PD-1 blockade. Furthermore, the deletion or inhibition of PTP1B enhanced the efficacy of adoptively transferred chimeric antigen receptor (CAR) T cells against solid tumors. Our findings identify PTP1B as an intracellular checkpoint whose inhibition can alleviate the inhibitory constraints on T cells and CAR T cells to combat cancer.
Tumors subvert antitumor immunity by engaging checkpoints that promote T-cell exhaustion. Here we identify PTP1B as an intracellular checkpoint and therapeutic target. We show that PTP1B is upregulated in intratumoral T cells and that its deletion or inhibition enhances T-cell antitumor activity and increases CAR T-cell effectiveness against solid tumors. This article is highlighted in the In This Issue feature, p. 587.
旨在缓解 T 细胞抑制性约束的免疫疗法彻底改变了癌症的治疗方式。迄今为止,这些疗法主要集中在阻断细胞表面检查点上,如 PD-1。在此,我们将蛋白酪氨酸磷酸酶 1B(PTP1B)鉴定为肿瘤中 T 细胞上调的细胞内检查点。我们表明,PTP1B 的增加限制了 T 细胞的扩增和细胞毒性,从而促进肿瘤生长。T 细胞特异性 PTP1B 缺失增加了 STAT5 信号,从而增强了 CD8+T 细胞对抗原的扩增和细胞毒性,以抑制肿瘤生长。PTP1B 的药理学抑制再现了 T 细胞介导的肿瘤生长抑制,并增强了对 PD-1 阻断的反应。此外,PTP1B 的缺失或抑制增强了过继转移嵌合抗原受体(CAR)T 细胞对实体瘤的疗效。我们的研究结果确定 PTP1B 为细胞内检查点,其抑制可减轻 T 细胞和 CAR T 细胞的抑制性约束,从而对抗癌症。
肿瘤通过参与促进 T 细胞耗竭的检查点来颠覆抗肿瘤免疫。在这里,我们将 PTP1B 鉴定为细胞内检查点和治疗靶标。我们表明,PTP1B 在肿瘤内 T 细胞中上调,其缺失或抑制增强了 T 细胞的抗肿瘤活性,并增加了 CAR T 细胞对实体瘤的有效性。本文在本期特色文章中重点介绍,第 587 页。