Suppr超能文献

高效的人类气道基底细胞分化需要NOTCH3下游靶点HEYL。

The NOTCH3 Downstream Target HEYL Is Required for Efficient Human Airway Basal Cell Differentiation.

作者信息

Bodas Manish, Subramaniyan Bharathiraja, Moore Andrew R, Metcalf Jordan P, Ocañas Sarah R, Freeman Willard M, Georgescu Constantin, Wren Jonathan D, Walters Matthew S

机构信息

Department of Medicine, Section of Pulmonary, Critical Care & Sleep Medicine, University of Oklahoma Health Sciences Center, Oklahoma City, OK 73104, USA.

Oklahoma City Veterans Affairs Medical Center, Oklahoma City, OK 73104, USA.

出版信息

Cells. 2021 Nov 18;10(11):3215. doi: 10.3390/cells10113215.

Abstract

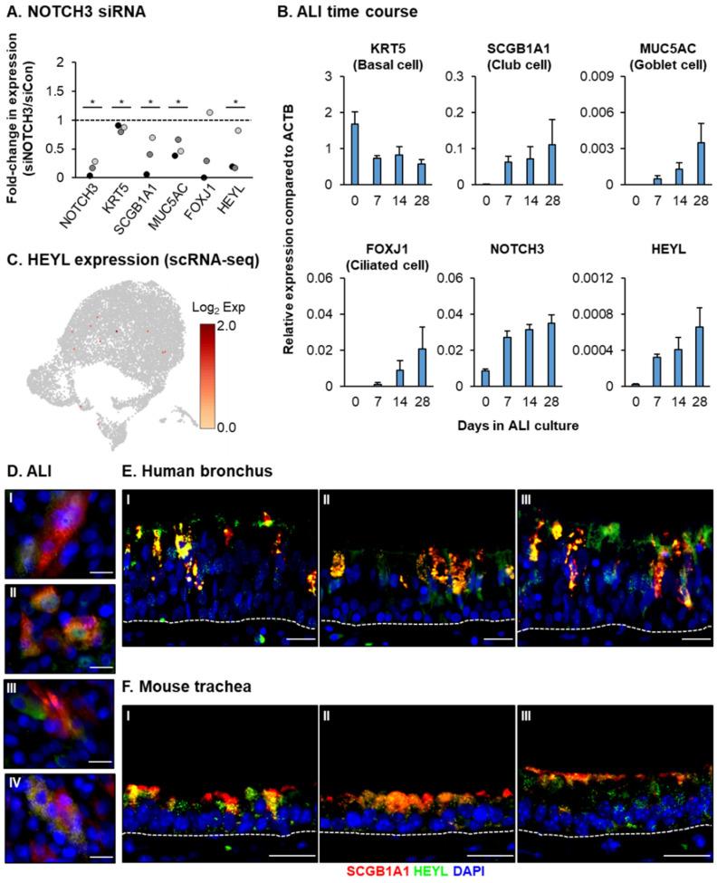
Basal cells (BCs) are stem/progenitor cells of the mucociliary airway epithelium, and their differentiation is orchestrated by the NOTCH signaling pathway. NOTCH3 receptor signaling regulates BC to club cell differentiation; however, the downstream responses that regulate this process are unknown. Overexpression of the active NOTCH3 intracellular domain (NICD3) in primary human bronchial epithelial cells (HBECs) on in vitro air-liquid interface culture promoted club cell differentiation. Bulk RNA-seq analysis identified 692 NICD3-responsive genes, including the classical NOTCH target HEYL, which increased in response to NICD3 and positively correlated with SCGB1A1 (club cell marker) expression. siRNA knockdown of HEYL decreased tight junction formation and cell proliferation. Further, HEYL knockdown reduced club, goblet and ciliated cell differentiation. In addition, we observed decreased expression of HEYL in HBECs from donors with chronic obstructive pulmonary disease (COPD) vs. normal donors which correlates with the impaired differentiation capacity of COPD cells. Finally, overexpression of HEYL in COPD HBECs promoted differentiation into club, goblet and ciliated cells, suggesting the impaired capacity of COPD cells to generate a normal airway epithelium is a reversible phenotype that can be regulated by HEYL. Overall, our data identify the NOTCH3 downstream target HEYL as a key regulator of airway epithelial differentiation.

摘要

基底细胞(BCs)是黏液纤毛气道上皮的干/祖细胞,其分化由NOTCH信号通路调控。NOTCH3受体信号调节BC向杯状细胞的分化;然而,调节这一过程的下游反应尚不清楚。在体外气液界面培养的原代人支气管上皮细胞(HBECs)中过表达活性NOTCH3细胞内结构域(NICD3)可促进杯状细胞分化。批量RNA测序分析鉴定出692个NICD3反应基因,包括经典的NOTCH靶基因HEYL,其表达随NICD3增加,并与SCGB1A1(杯状细胞标志物)表达呈正相关。敲低HEYL的小干扰RNA(siRNA)可减少紧密连接形成和细胞增殖。此外,敲低HEYL可减少杯状细胞、杯状细胞和纤毛细胞的分化。此外,我们观察到慢性阻塞性肺疾病(COPD)供体的HBECs中HEYL的表达低于正常供体,这与COPD细胞分化能力受损相关。最后,在COPD的HBECs中过表达HEYL可促进其向杯状细胞、杯状细胞和纤毛细胞分化,提示COPD细胞生成正常气道上皮的能力受损是一种可由HEYL调节的可逆表型。总体而言,我们的数据确定NOTCH3下游靶基因HEYL是气道上皮分化的关键调节因子。

https://cdn.ncbi.nlm.nih.gov/pmc/blobs/c549/8620267/1c011ed3f609/cells-10-03215-g001.jpg

文献AI研究员

20分钟写一篇综述,助力文献阅读效率提升50倍。

立即体验

用中文搜PubMed

大模型驱动的PubMed中文搜索引擎

马上搜索

文档翻译

学术文献翻译模型,支持多种主流文档格式。

立即体验