Suppr超能文献

二甲双胍通过阻断 NF-κB 通路减轻 LPS 诱导的神经元损伤和认知障碍。

Metformin attenuates LPS-induced neuronal injury and cognitive impairments by blocking NF-κB pathway.

机构信息

Department of Critical Care Medicine, Renmin Hospital of Wuhan University, Wuhan, China.

Department of Neurology, Renmin Hospital of Wuhan University, Wuhan, China.

出版信息

BMC Neurosci. 2021 Nov 26;22(1):73. doi: 10.1186/s12868-021-00678-5.

Abstract

BACKGROUND

Neuroinflammatory response is considered to be a high-risk factor for cognitive impairments in the brain. Lipopolysaccharides (LPS) is an endotoxin that induces acute inflammatory responses in injected bodies. However, the molecular mechanisms underlying LPS-associated cognitive impairments still remain unclear.

METHODS

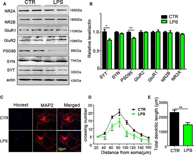
Here, primary hippocampal neurons were treated with LPS, and western blotting and immunofluorescence were used to investigate whether LPS induces neurons damage. At the same time, SD rats were injected with LPS (830 μg/Kg) intraperitoneally, and Open field test, Novel Objective Recognition test, Fear condition test were used to detect cognitive function. LTP was used to assess synaptic plasticity, and molecular biology technology was used to assess the NF-κB pathway, while ELISA was used to detect inflammatory factors. In addition, metformin was used to treat primary hippocampal neurons, and intraventricularly administered to SD rats. The same molecular technics, behavioral and electrophysiological tests were used to examine whether metformin could alleviate the LPS-associated neuronal damage, as well as synaptic plasticity, and behavioral alterations in SD rats.

RESULTS

Altogether, neuronal damage were observed in primary hippocampal neurons after LPS intervention, which were alleviated by metformin treatment. At the same time, LPS injection in rat triggers cognitive impairment through activation of NF-κB signaling pathway, and metformin administration alleviates the LPS-induced memory dysfunction and improves synaptic plasticity.

CONCLUSION

These findings highlight a novel pathogenic mechanism of LPS-related cognitive impairments through activation of NF-κB signaling pathway, and accumulation of inflammatory mediators, which induces neuronal pathologic changes and cognitive impairments. However, metformin attenuates LPS-induced neuronal injury and cognitive impairments by blocking NF-κB pathway.

摘要

背景

神经炎症反应被认为是大脑认知障碍的一个高危因素。脂多糖(LPS)是一种内毒素,可引起注射体内的急性炎症反应。然而,LPS 相关认知障碍的分子机制仍不清楚。

方法

在这里,原代海马神经元用 LPS 处理,用 Western blot 和免疫荧光法来研究 LPS 是否诱导神经元损伤。同时,SD 大鼠腹腔内注射 LPS(830μg/Kg),用旷场试验、新物体识别试验、恐惧条件试验来检测认知功能。LTP 用于评估突触可塑性,分子生物学技术用于评估 NF-κB 通路,ELISA 用于检测炎症因子。此外,用二甲双胍处理原代海马神经元,并脑室给药于 SD 大鼠。采用相同的分子技术、行为和电生理测试,来观察二甲双胍是否能减轻 LPS 相关的神经元损伤以及 SD 大鼠的突触可塑性和行为改变。

结果

总之,LPS 干预后原代海马神经元观察到神经元损伤,二甲双胍治疗可减轻这种损伤。同时,LPS 在大鼠体内的注射通过激活 NF-κB 信号通路触发认知障碍,二甲双胍给药可减轻 LPS 诱导的记忆功能障碍并改善突触可塑性。

结论

这些发现强调了 LPS 相关认知障碍的一个新的致病机制,即通过激活 NF-κB 信号通路和积累炎症介质,导致神经元病理变化和认知障碍。然而,二甲双胍通过阻断 NF-κB 通路减轻 LPS 诱导的神经元损伤和认知障碍。

https://cdn.ncbi.nlm.nih.gov/pmc/blobs/b026/8626880/db59db6b5aa6/12868_2021_678_Fig1_HTML.jpg

文献AI研究员

20分钟写一篇综述,助力文献阅读效率提升50倍。

立即体验

用中文搜PubMed

大模型驱动的PubMed中文搜索引擎

马上搜索

文档翻译

学术文献翻译模型,支持多种主流文档格式。

立即体验