Li Chunhui, Yang Tongren, Weng Yuhua, Zhang Mengjie, Zhao Deyao, Guo Shuai, Hu Bo, Shao Wanxuan, Wang Xiaoxia, Hussain Abid, Liang Xing-Jie, Huang Yuanyu
School of Life Science, Advanced Research Institute of Multidisciplinary Science, Institute of Engineering Medicine, Key Laboratory of Molecular Medicine and Biotherapy, Beijing Institute of Technology, Beijing, 100081, China.
Department of Radiation Oncology, The First Affiliated Hospital of Zhengzhou University, Erqi, Zhengzhou, 450000, China.
Bioact Mater. 2021 Jun 25;9:590-601. doi: 10.1016/j.bioactmat.2021.05.051. eCollection 2022 Mar.
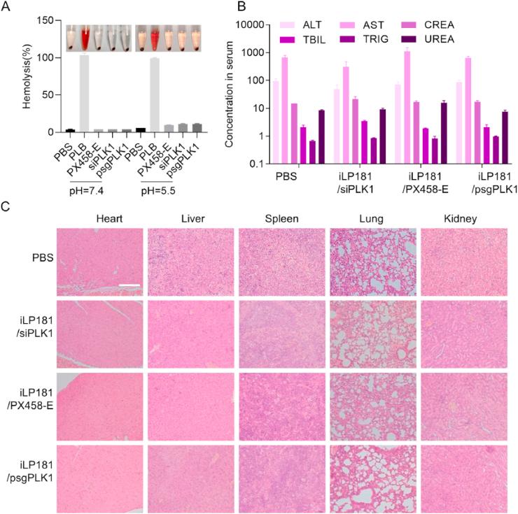
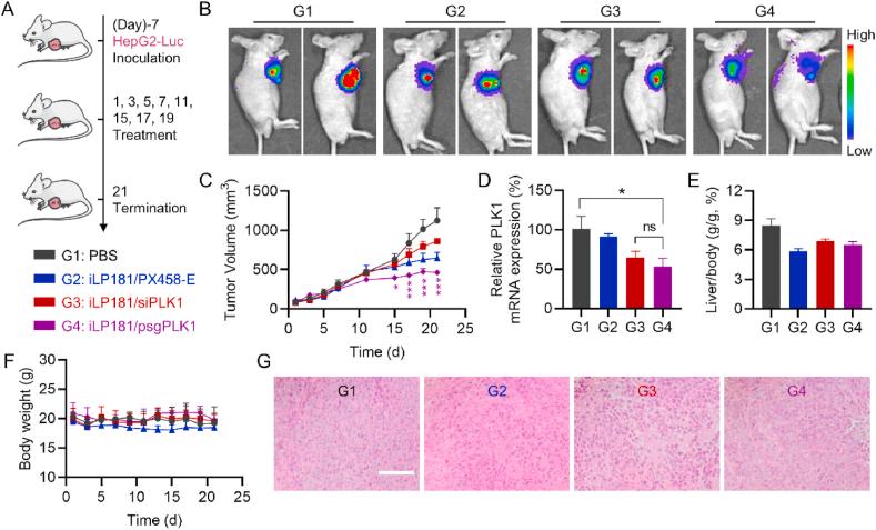
CRISPR/Cas9-based gene editing has emerged as a powerful biotechnological tool, that relies on Cas9 protein and single guided RNA (sgRNA) to edit target DNA. However, the lack of safe and efficient delivery carrier is one of the crucial factors restricting its clinical transformation. Here, we report an ionizable lipid nanoparticle (iLP181, pa = 6.43) based on iLY1809 lipid enabling robust gene editing and . The iLP181 effectively encapsulate psgPLK1, the best-performing plasmid expressing for both Cas9 protein and sgRNA targeting Polo-like kinase 1 (PLK1). The iLP181/psgPLK1 nanoformulation showed uniformity in size, regular nanostructure and nearly neutral zeta potential at pH 7.4. The nanoformulation effectively triggered editing of PLK1 gene with more than 30% efficiency in HepG2-Luc cells. iLP181/psgPLK1 significantly accumulated in the tumor for more than 5 days after a single intravenous injection. In addition, it also achieved excellent tumor growth suppression compared to other nucleic acid modalities such as siRNA, without inducing adverse effects to the main organs including the liver and kidneys. This study not only provides a clinically-applicable lipid nanocarrier for delivering CRISPR/Cas system (even other bioactive molecules), but also constitutes a potential cancer treatment regimen base on DNA editing of oncogenes.
基于CRISPR/Cas9的基因编辑技术已成为一种强大的生物技术工具,它依靠Cas9蛋白和单向导RNA(sgRNA)来编辑目标DNA。然而,缺乏安全有效的递送载体是限制其临床转化的关键因素之一。在此,我们报道了一种基于iLY1809脂质的可电离脂质纳米颗粒(iLP181,pKa = 6.43),它能够实现强大的基因编辑。iLP181能有效封装psgPLK1,这是表达针对Polo样激酶1(PLK1)的Cas9蛋白和sgRNA的表现最佳的质粒。iLP181/psgPLK1纳米制剂在pH 7.4时尺寸均匀、纳米结构规则且zeta电位接近中性。该纳米制剂在HepG2-Luc细胞中能有效触发PLK1基因的编辑,效率超过30%。单次静脉注射后,iLP181/psgPLK1在肿瘤中显著蓄积超过5天。此外,与其他核酸形式(如siRNA)相比,它还实现了出色的肿瘤生长抑制,且不会对包括肝脏和肾脏在内的主要器官产生不良影响。本研究不仅为递送CRISPR/Cas系统(甚至其他生物活性分子)提供了一种临床适用的脂质纳米载体,还构成了一种基于癌基因DNA编辑的潜在癌症治疗方案。