Nashchekina Yuliya, Nikonov Pavel, Mikhailova Nataliya, Nashchekin Alexey
Center of Cell Technologies, Institute of Cytology of the Russian Academy of Sciences, Tikhoretsky Pr. 4, 194064 St. Petersburg, Russia.
Laboratory "Materials and Structures of Solid State Electronics", Ioffe Institute, Polytekhnicheskaya Str., 26, 194021 St. Petersburg, Russia.
Polymers (Basel). 2021 Nov 26;13(23):4134. doi: 10.3390/polym13234134.
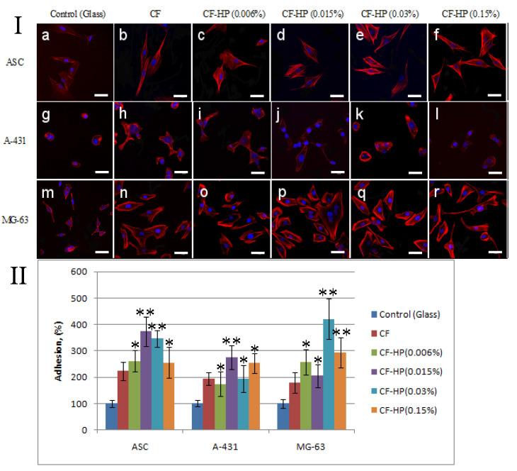
Collagen in the body is exposed to a range of influences, including free radicals, which can lead to a significant change in its structure. Modeling such an effect on collagen fibrils will allow one to get a native structure in vitro, which is important for modern tissue engineering. The aim of this work is to study the effect of free radicals on a solution of hydrogen peroxide with a concentration of 0.006-0.15% on the structure of collagen fibrils in vitro, and the response of cells to such treatment. SEM measurements show a decrease in the diameter of the collagen fibrils with an increase in the concentration of hydrogen peroxide. Such treatment also leads to an increase in the wetting angle of the collagen surface. Fourier transform infrared spectroscopy demonstrates a decrease in the signal with wave number 1084 cm due to the detachment of glucose and galactose linked to hydroxylysine, connected to the collagen molecule through the -C-O-C- group. During the first day of cultivating ASCs, MG-63, and A-431 cells, an increase in cell adhesion on collagen fibrils treated with HO (0.015, 0.03%) was observed. Thus the effect of HO on biologically relevant extracellular matrices for the formation of collagen scaffolds was shown.
体内的胶原蛋白会受到一系列影响,包括自由基,这可能导致其结构发生显著变化。对胶原蛋白原纤维建模这种效应将使人们能够在体外获得天然结构,这对现代组织工程很重要。这项工作的目的是研究浓度为0.006 - 0.15%的过氧化氢溶液中的自由基对体外胶原蛋白原纤维结构的影响,以及细胞对这种处理的反应。扫描电子显微镜测量显示,随着过氧化氢浓度的增加,胶原蛋白原纤维的直径减小。这种处理还会导致胶原蛋白表面的润湿角增加。傅里叶变换红外光谱表明,由于与羟赖氨酸相连的葡萄糖和半乳糖通过 -C-O-C- 基团与胶原蛋白分子相连而脱离,波数为1084 cm的信号减弱。在培养脂肪干细胞、MG - 63细胞和A - 431细胞的第一天,观察到用HO(0.015%,0.03%)处理的胶原蛋白原纤维上细胞黏附增加。因此显示了HO对用于形成胶原蛋白支架的生物相关细胞外基质的影响。