Suppr超能文献

监测前列腺癌细胞中的自发静止以及异步增殖-静止决定

Monitoring Spontaneous Quiescence and Asynchronous Proliferation-Quiescence Decisions in Prostate Cancer Cells.

作者信息

Pulianmackal Ajai J, Sun Dan, Yumoto Kenji, Li Zhengda, Chen Yu-Chih, Patel Meha V, Wang Yu, Yoon Euisik, Pearson Alexander, Yang Qiong, Taichman Russell, Cackowski Frank C, Buttitta Laura A

机构信息

Molecular, Cellular and Developmental Biology, University of Michigan, Ann Arbor, MI, United States.

School of Dentistry, University of Michigan, Ann Arbor, MI, United States.

出版信息

Front Cell Dev Biol. 2021 Dec 10;9:728663. doi: 10.3389/fcell.2021.728663. eCollection 2021.

Abstract

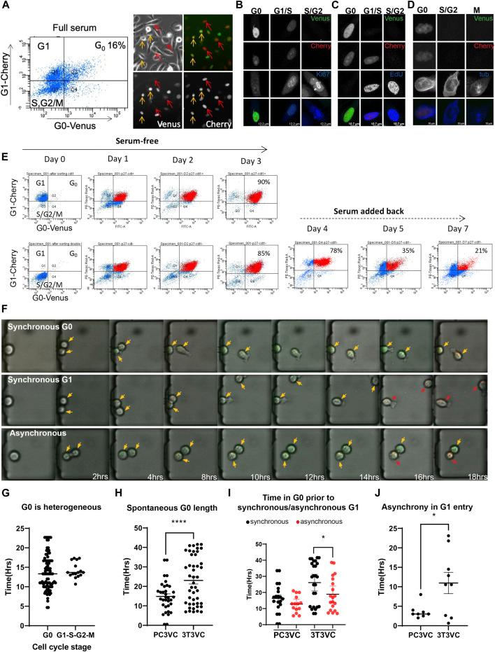
The proliferation-quiescence decision is a dynamic process that remains incompletely understood. Live-cell imaging with fluorescent cell cycle sensors now allows us to visualize the dynamics of cell cycle transitions and has revealed that proliferation-quiescence decisions can be highly heterogeneous, even among clonal cell lines in culture. Under normal culture conditions, cells often spontaneously enter non-cycling G0 states of varying duration and depth. This also occurs in cancer cells and G0 entry in tumors may underlie tumor dormancy and issues with cancer recurrence. Here we show that a cell cycle indicator previously shown to indicate G0 upon serum starvation, mVenus-p27K-, can also be used to monitor spontaneous quiescence in untransformed and cancer cell lines. We find that the duration of spontaneous quiescence in untransformed and cancer cells is heterogeneous and that a portion of this heterogeneity results from asynchronous proliferation-quiescence decisions in pairs of daughters after mitosis, where one daughter cell enters or remains in temporary quiescence while the other does not. We find that cancer dormancy signals influence both entry into quiescence and asynchronous proliferation-quiescence decisions after mitosis. Finally, we show that spontaneously quiescent prostate cancer cells exhibit altered expression of components of the Hippo pathway and are enriched for the stem cell markers CD133 and CD44. This suggests a hypothesis that dormancy signals could promote cancer recurrence by increasing the proportion of quiescent tumor cells poised for cell cycle re-entry with stem cell characteristics in cancer.

摘要

增殖-静止状态的决定是一个尚未完全被理解的动态过程。使用荧光细胞周期传感器进行活细胞成像现在使我们能够可视化细胞周期转换的动态,并揭示增殖-静止状态的决定可能高度异质,即使在培养的克隆细胞系中也是如此。在正常培养条件下,细胞经常自发进入持续时间和深度各异的非循环G0状态。这在癌细胞中也会发生,肿瘤细胞进入G0状态可能是肿瘤休眠和癌症复发问题的基础。在这里,我们表明,一种先前显示在血清饥饿时指示G0的细胞周期指示剂mVenus-p27K-,也可用于监测未转化细胞系和癌细胞系中的自发静止状态。我们发现,未转化细胞和癌细胞中自发静止的持续时间是异质的,这种异质性的一部分源于有丝分裂后子代细胞对中增殖-静止状态决定的不同步,其中一个子代细胞进入或保持暂时静止,而另一个则不然。我们发现癌症休眠信号影响进入静止状态以及有丝分裂后增殖-静止状态的不同步决定。最后,我们表明,自发静止的前列腺癌细胞表现出Hippo通路成分表达的改变,并富集干细胞标志物CD133和CD44。这提出了一个假设,即休眠信号可能通过增加具有干细胞特征的准备重新进入细胞周期的静止肿瘤细胞的比例来促进癌症复发。

https://cdn.ncbi.nlm.nih.gov/pmc/blobs/d70f/8703172/0823d4516929/fcell-09-728663-g001.jpg

文献AI研究员

20分钟写一篇综述,助力文献阅读效率提升50倍。

立即体验

用中文搜PubMed

大模型驱动的PubMed中文搜索引擎

马上搜索

文档翻译

学术文献翻译模型,支持多种主流文档格式。

立即体验