Qin Yating, Lv Chao, Zhang Xinxin, Ruan Weibin, Xu Xiangyu, Chen Chen, Ji Xinyun, Lu Li, Guo Xiaomei
Department of Cardiology, Tongji Hospital, Tongji Medical College, Huazhong University of Science and Technology, Wuhan, China.
Department of Cardiology, The Second Hospital of Shandong University, Jinan, China.
Front Cell Dev Biol. 2021 Dec 17;9:802502. doi: 10.3389/fcell.2021.802502. eCollection 2021.
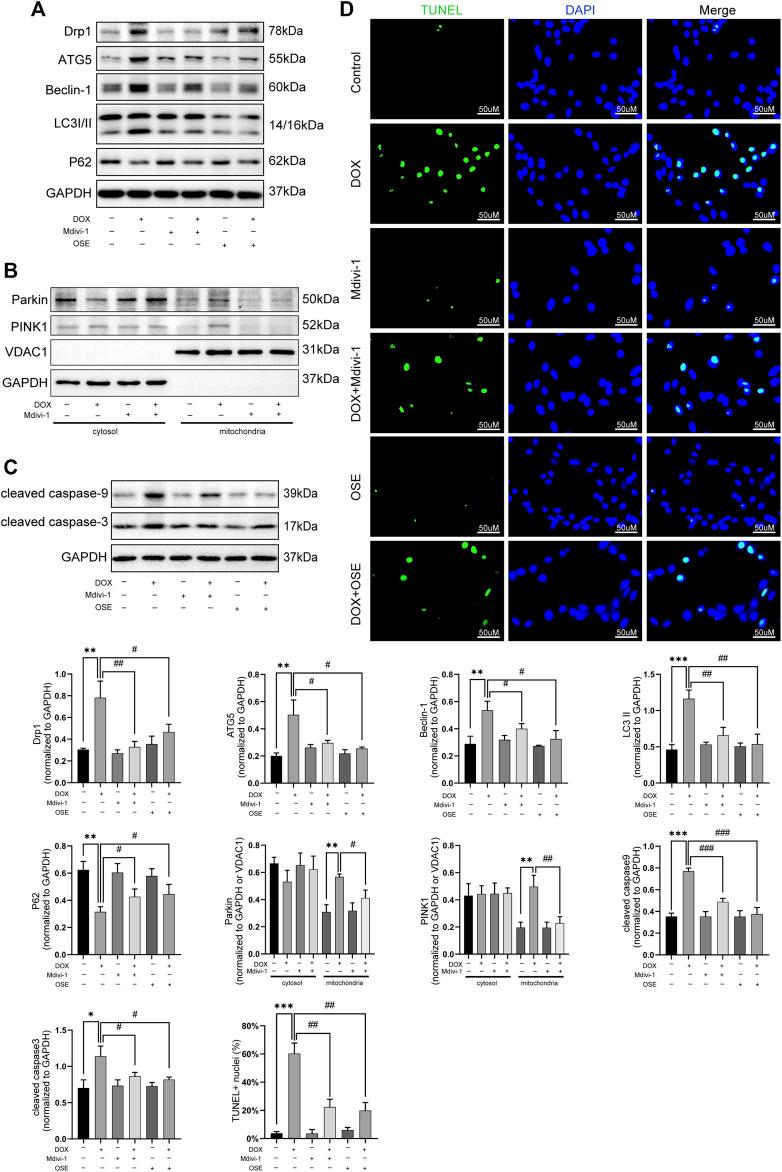
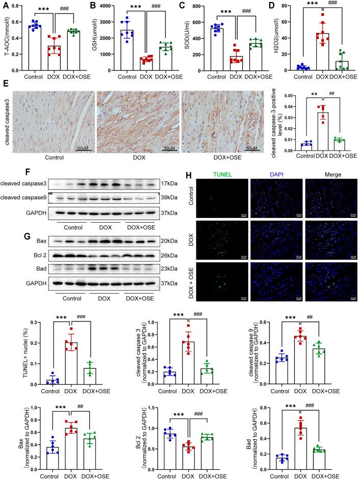
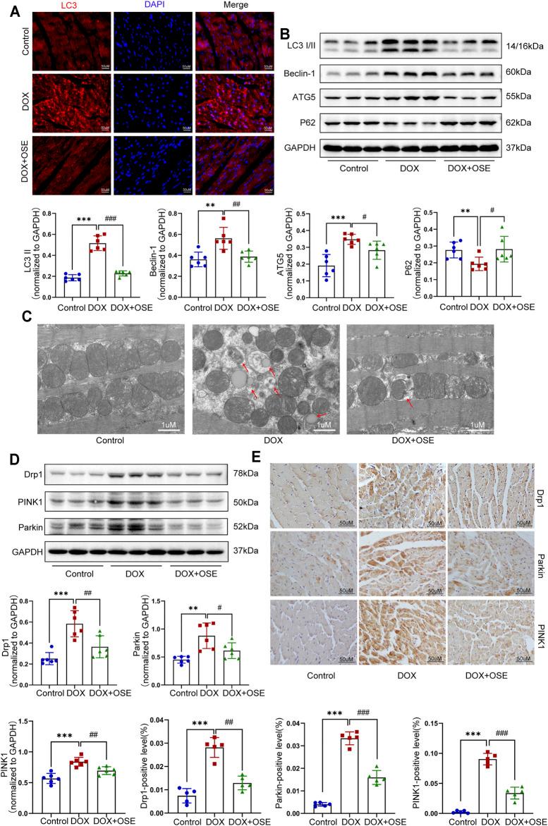
Anthracyclines, such as doxorubicin (DOX), are among the effective chemotherapeutic drugs for various malignancies. However, their clinical use is limited by irreversible cardiotoxicity. This study sought to determine the role of neuraminidase 1 (NEU1) in DOX-induced cardiomyopathy and the potential cardio-protective effects of NEU1 inhibitor oseltamivir (OSE). Male Sprague-Dawley (SD) rats were randomized into three groups: control, DOX, and DOX + OSE. NEU1 was highly expressed in DOX-treated rat heart tissues compared with the control group, which was suppressed by OSE administration. Rats in the DOX + OSE group showed preserved cardiac function and were protected from DOX-induced cardiomyopathy. The beneficial effects of OSE were associated with the suppression of dynamin-related protein 1 (Drp1)-dependent mitochondrial fission and mitophagy. In detail, the elevated NEU1 in cardiomyocytes triggered by DOX increased the expression of Drp1, which subsequently enhanced mitochondrial fission and PINK1/Parkin pathway-mediated mitophagy, leading to a maladaptive feedback circle towards myocardial apoptosis and cell death. OSE administration selectively inhibited the increased NEU1 in myocardial cells insulted by DOX, followed by reduction of Drp1 expression, inhibition of PINK1 stabilization on mitochondria, and Parkin translocation to mitochondria, thus alleviating excessive mitochondrial fission and mitophagy, alleviating subsequent development of cellular apoptotic process. This work identified NEU1 as a crucial inducer of DOX-induced cardiomyopathy by promoting Drp1-dependent mitochondrial fission and mitophagy, and NEU1 inhibitor showed new indications of cardio-protection against DOX cardiotoxicity.
蒽环类药物,如阿霉素(DOX),是治疗各种恶性肿瘤的有效化疗药物之一。然而,它们的临床应用受到不可逆心脏毒性的限制。本研究旨在确定神经氨酸酶1(NEU1)在阿霉素诱导的心肌病中的作用以及NEU1抑制剂奥司他韦(OSE)的潜在心脏保护作用。将雄性Sprague-Dawley(SD)大鼠随机分为三组:对照组、阿霉素组和阿霉素+奥司他韦组。与对照组相比,阿霉素处理的大鼠心脏组织中NEU1高表达,而奥司他韦给药可抑制这种高表达。阿霉素+奥司他韦组的大鼠心脏功能得以保留,免受阿霉素诱导的心肌病影响。奥司他韦的有益作用与抑制动力相关蛋白1(Drp1)依赖性线粒体分裂和线粒体自噬有关。具体而言,阿霉素触发的心肌细胞中NEU1升高增加了Drp1的表达,随后增强了线粒体分裂以及PINK1/帕金蛋白(Parkin)途径介导的线粒体自噬,导致心肌细胞凋亡和细胞死亡的适应不良反馈循环。奥司他韦给药选择性抑制了受阿霉素损伤的心肌细胞中升高的NEU1,随后降低了Drp1的表达,抑制了线粒体上PINK1的稳定以及帕金蛋白向线粒体的转位,从而减轻了过度的线粒体分裂和线粒体自噬,减轻了随后细胞凋亡过程的发展。这项研究确定NEU1是通过促进Drp1依赖性线粒体分裂和线粒体自噬来诱导阿霉素性心肌病的关键因素,并且NEU1抑制剂显示出针对阿霉素心脏毒性的心脏保护新指征。