Department of Transfusion Medicine and Hematology, Laboratory of Regenerative Medicine, Cell Factory, Fondazione IRCCS Ca' Granda Ospedale Maggiore Policlinico, Milan, Italy.
Department of Medicine and Aging Sciences, University of Chieti-Pescara, Pescara, Italy.
J Transl Med. 2022 Jan 5;20(1):14. doi: 10.1186/s12967-021-03200-x.
A growing number of clinical trials have shown that regulatory T (T) cell transfer may have a favorable effect on the maintenance of self-tolerance and immune homeostasis in different conditions such as graft-versus-host disease (GvHD), solid organ transplantation, type 1 diabetes, and others. In this context, the availability of a robust manufacturing protocol that is able to produce a sufficient number of functional T cells represents a fundamental prerequisite for the success of a cell therapy clinical protocol. However, extended workflow guidelines for nonprofit manufacturers are currently lacking. Despite the fact that different successful manufacturing procedures and cell products with excellent safety profiles have been reported from early clinical trials, the selection and expansion protocols for T cells vary a lot. The objective of this study was to validate a Good Manufacturing Practice (GMP)-compliant protocol for the production of T cells that approaches the whole process with a risk-management methodology, from process design to completion of final product development. High emphasis was given to the description of the quality control (QC) methodologies used for the in-process and release tests (sterility, endotoxin test, mycoplasma, and immunophenotype).
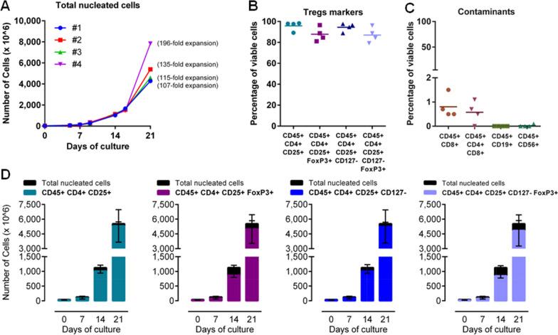
The GMP-compliant protocol defined in this work allows at least 4.11 × 10 T cells to be obtained with an average purity of 95.75 ± 4.38% and can be used in different clinical settings to exploit T cell immunomodulatory function.
These results could be of great use for facilities implementing GMP-compliant cell therapy protocols of these cells for different conditions aimed at restoring the T cell number and function, which may slow the progression of certain diseases.
越来越多的临床试验表明,调节性 T(T)细胞转移可能对维持移植物抗宿主病(GvHD)、实体器官移植、1 型糖尿病等不同情况下的自身耐受和免疫稳态具有有利影响。在这种情况下,拥有能够产生足够数量功能 T 细胞的强大制造协议是细胞治疗临床方案成功的基本前提。然而,目前非营利性制造商缺乏扩展的工作流程指南。尽管早期临床试验已经报道了不同的成功制造程序和具有出色安全性概况的细胞产品,但 T 细胞的选择和扩增方案差异很大。本研究的目的是验证符合良好生产规范(GMP)的 T 细胞生产协议,该协议采用风险管理方法,从工艺设计到最终产品开发完成,全面涵盖整个过程。高度重视用于过程中和放行测试(无菌、内毒素测试、支原体和免疫表型)的质量控制(QC)方法的描述。
本工作中定义的符合 GMP 的协议允许获得至少 4.11×10 T 细胞,平均纯度为 95.75±4.38%,可用于不同的临床环境中利用 T 细胞免疫调节功能。
这些结果对于实施这些细胞的符合 GMP 的细胞治疗协议的设施可能非常有用,这些协议适用于旨在恢复 T 细胞数量和功能的不同条件,这可能会减缓某些疾病的进展。