Department of Spine and Orthopedic Oncology, Zhongnan Hospital of Wuhan University, Wuhan, China.
Department of Stomatology, Southern Medical University, Guangzhou, China.
Front Immunol. 2021 Dec 24;12:765723. doi: 10.3389/fimmu.2021.765723. eCollection 2021.
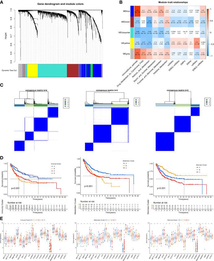
N6-methyladenosine (m6A) RNA methylation has been shown to have prognostic value in cancer. Nonetheless, its potential role regarding immunity, metabolism, and stemness in soft tissue sarcoma (STS) remains unknown. We comprehensively estimated the m6A modification patterns and corresponding immunity, metabolism, and stemness characteristics based on 568 STS samples and 21 m6A regulators. The m6Ascore was constructed to quantify m6A modification patterns in individuals using machine learning algorithms. Two distinct m6A modification patterns among the STS patients were identified, which exhibited differences in prognosis, immune cell infiltration, metabolic pathways, stemness, somatic mutation, and copy number variation. Thereafter, immunity-, metabolism-, and stemness phenotype-related genes associated with m6A modification were identified. Furthermore, patients with lower m6Ascores had increased antitumor immune responses, survival benefit under immunotherapy, tumor mutation burden, immunogenicity, and response to anti-PD-1/L1 immunotherapy. Immunotherapy sensitivity was validated using the IMvigor210 dataset. STS patients with lower m6Ascore might be more sensitive to docetaxel and gemcitabine. Finally, pan-cancer analysis illustrated the significant correlations of m6Ascore with clinical outcomes, immune cell infiltration, metabolism, and stemness. This study revealed that m6A modification plays an important role in immunity, metabolism, and stemness in STS. Evaluating the m6A modification pattern and development of m6Ascore may help to guide more effective immunotherapy and chemotherapy strategies.
N6-甲基腺苷(m6A)RNA 甲基化已被证明在癌症中有预后价值。然而,其在软组织肉瘤(STS)中关于免疫、代谢和干性的潜在作用尚不清楚。我们基于 568 个 STS 样本和 21 个 m6A 调节剂,全面评估了 m6A 修饰模式以及相应的免疫、代谢和干性特征。我们使用机器学习算法构建了 m6Ascore,以量化个体的 m6A 修饰模式。我们在 STS 患者中鉴定出两种不同的 m6A 修饰模式,它们在预后、免疫细胞浸润、代谢途径、干性、体细胞突变和拷贝数变异方面存在差异。此后,我们确定了与 m6A 修饰相关的与免疫、代谢和干性表型相关的基因。此外,m6Ascore 较低的患者具有增强的抗肿瘤免疫反应、免疫治疗下的生存获益、肿瘤突变负担、免疫原性和对抗 PD-1/L1 免疫治疗的反应。我们使用 IMvigor210 数据集验证了免疫治疗的敏感性。m6Ascore 较低的 STS 患者可能对多西他赛和吉西他滨更敏感。最后,泛癌症分析表明 m6Ascore 与临床结局、免疫细胞浸润、代谢和干性具有显著相关性。这项研究表明,m6A 修饰在 STS 中的免疫、代谢和干性中发挥重要作用。评估 m6A 修饰模式和开发 m6Ascore 可能有助于指导更有效的免疫治疗和化疗策略。