Suppr超能文献

m A writer 复合物成员 METTL14 的下调抑制膀胱尿路上皮癌的侵袭性。

Downregulation of m A writer complex member METTL14 in bladder urothelial carcinoma suppresses tumor aggressiveness.

机构信息

Cancer Biology and Epigenetics Group, Research Center of IPO Porto (CI-IPOP)/RISE@CI-IPOP (Health Research Network), Portuguese Oncology Institute of Porto (IPO Porto)/Porto Comprehensive Cancer Center (Porto.CCC), Portugal.

PhD Programme in Pathology & Molecular Genetics, School of Medicine & Biomedical Sciences-University of Porto (ICBAS-UP), Portugal.

出版信息

Mol Oncol. 2022 May;16(9):1841-1856. doi: 10.1002/1878-0261.13181. Epub 2022 Mar 24.

Abstract

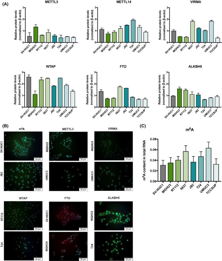
N6-methyladenosine (m A) and its regulatory proteins have been associated with tumorigenesis in several cancer types. However, knowledge on the mechanistic network related to m A in bladder cancer (BlCa) is rather limited, requiring further investigation of its functional role. We aimed to uncover the biological role of m A and related proteins in BlCa and understand how this influences tumor aggressiveness. N6-adenosine-methyltransferase catalytic subunit (METTL3), N6-adenosine-methyltransferase noncatalytic subunit (METTL14), protein virilizer homolog (VIRMA), and RNA demethylase ALKBH5 (ALKBH5) had significantly lower expression levels in BlCa compared to that in normal urothelium. METTL14 knockdown led to disruption of the remaining methyltransferase complex and a decrease in m A abundance, as well as overall reduced tumor aggressiveness (decreased cell invasion and migration capacity and increased apoptosis). Furthermore, in vivo, METTL14 knockdown caused tumor size reduction. Collectively, we propose methyltransferase METTL14 as a key component for m A RNA deposit and that it is closely related to BlCa progression, playing an important role in tumor aggressiveness. These data contribute to a better understanding of the m A writer complex, which might constitute an appealing therapeutic target.

摘要

N6-甲基腺嘌呤(m6A)及其调控蛋白与多种癌症类型的肿瘤发生有关。然而,关于膀胱癌(BlCa)中 m6A 的机制网络的知识相当有限,需要进一步研究其功能作用。我们旨在揭示 m6A 及其相关蛋白在 BlCa 中的生物学作用,并了解其如何影响肿瘤的侵袭性。与正常尿路上皮相比,N6-腺苷甲基转移酶催化亚基(METTL3)、N6-腺苷甲基转移酶非催化亚基(METTL14)、蛋白雄化因子同源物(VIRMA)和 RNA 去甲基酶 ALKBH5(ALKBH5)在 BlCa 中的表达水平显著降低。METTL14 敲低导致剩余甲基转移酶复合物的破坏和 m6A 丰度的降低,以及整体肿瘤侵袭性降低(细胞侵袭和迁移能力降低,细胞凋亡增加)。此外,在体内,METTL14 敲低导致肿瘤体积减小。总之,我们提出甲基转移酶 METTL14 是 m6A RNA 沉积的关键组成部分,与 BlCa 进展密切相关,在肿瘤侵袭性中发挥重要作用。这些数据有助于更好地了解 m6A 写入复合物,它可能成为一个有吸引力的治疗靶点。

https://cdn.ncbi.nlm.nih.gov/pmc/blobs/f181/9067151/07bf968dd4d5/MOL2-16-1841-g001.jpg

文献AI研究员

20分钟写一篇综述,助力文献阅读效率提升50倍。

立即体验

用中文搜PubMed

大模型驱动的PubMed中文搜索引擎

马上搜索

文档翻译

学术文献翻译模型,支持多种主流文档格式。

立即体验