Manupati Kanakaraju, Paul Ritama, Hao Mingang, Haas Michael, Bian Zhaoqun Christine, Holm Tammy M, Guan Jun-Lin, Yeo Syn Kok
Department of Cancer Biology, University of Cincinnati College of Medicine, Cincinnati, OH 45267, USA.
Department of Surgery, University of Cincinnati, 231 Albert Sabin Way, Cincinnati, OH 45267, USA.
Cancers (Basel). 2022 Jan 17;14(2):455. doi: 10.3390/cancers14020455.
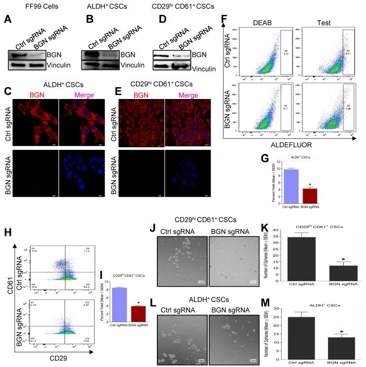
It is a major challenge to treat metastasis due to the presence of heterogenous BCSCs. Therefore, it is important to identify new molecular targets and their underlying molecular mechanisms in various BCSCs to improve treatment of breast cancer metastasis. Here, we performed RNA sequencing on two distinct co-existing BCSC populations, ALDH and CD29 CD61 from PyMT mammary tumor cells and detected upregulation of biglycan (BGN) in these BCSCs. Genetic depletion of BGN reduced BCSC proportions and tumorsphere formation. Furthermore, BCSC associated aggressive traits such as migration and invasion were significantly reduced by depletion of BGN. Glycolytic and mitochondrial metabolic assays also revealed that BCSCs exhibited decreased metabolism upon loss of BGN. BCSCs showed decreased activation of the NFκB transcription factor, p65, and phospho-IκB levels upon BGN ablation, indicating regulation of NFκB pathway by BGN. To further support our data, we also characterized CD24/CD44 BCSCs from human luminal MCF-7 breast cancer cells. These CD24/CD44 BCSCs similarly exhibited reduced tumorigenic phenotypes, metabolism and attenuation of NFκB pathway after knockdown of BGN. Finally, loss of BGN in ALDH and CD29 CD61 BCSCs showed decreased metastatic potential, suggesting BGN serves as an important therapeutic target in BCSCs for treating metastasis of breast cancer.
由于存在异质性乳腺癌干细胞(BCSCs),治疗转移是一项重大挑战。因此,识别各种BCSCs中的新分子靶点及其潜在分子机制对于改善乳腺癌转移的治疗至关重要。在此,我们对来自PyMT乳腺肿瘤细胞的两个不同共存的BCSC群体ALDH和CD29 CD61进行了RNA测序,并检测到这些BCSCs中大聚糖(BGN)的上调。BGN的基因缺失降低了BCSC的比例和肿瘤球形成。此外,BGN的缺失显著降低了与BCSC相关的侵袭性特征,如迁移和侵袭。糖酵解和线粒体代谢分析还表明,BCSCs在失去BGN后代谢降低。BCSCs在BGN缺失后显示NFκB转录因子p65的激活和磷酸化IκB水平降低,表明BGN对NFκB途径有调节作用。为了进一步支持我们的数据,我们还对来自人腔面MCF-7乳腺癌细胞的CD24/CD44 BCSCs进行了表征。这些CD24/CD44 BCSCs在敲低BGN后同样表现出致瘤表型、代谢降低和NFκB途径减弱。最后,ALDH和CD29 CD61 BCSCs中BGN的缺失显示转移潜力降低,表明BGN作为BCSCs中治疗乳腺癌转移的重要治疗靶点。