Suppr超能文献

XRCC4 和 MRE11 在 TALEN 诱导的双链 DNA 断裂修复中的作用和转录反应。

XRCC4 and MRE11 Roles and Transcriptional Response to Repair of TALEN-Induced Double-Strand DNA Breaks.

机构信息

Nevada Institute of Personalized Medicine, University of Nevada Las Vegas, Las Vegas, NV 89154, USA.

School of Life Science, University of Nevada Las Vegas, Las Vegas, NV 89154, USA.

出版信息

Int J Mol Sci. 2022 Jan 6;23(2):593. doi: 10.3390/ijms23020593.

Abstract

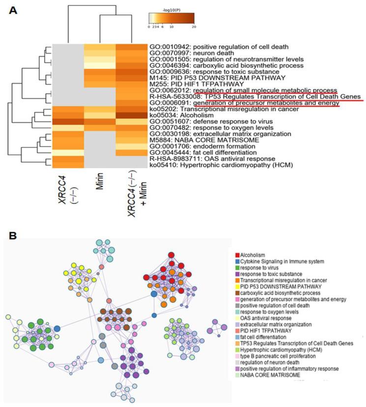
Double-strand breaks (DSB) are one of the most lethal forms of DNA damage that, if left unrepaired, can lead to genomic instability, cellular transformation, and cell death. In this work, we examined how repair of transcription activator-like effector nuclease (TALEN)-induced DNA damage was altered when knocking out, or inhibiting a function of, two DNA repair proteins, XRCC4 and MRE11, respectively. We developed a fluorescent reporter assay that uses TALENs to introduce DSB and detected repair by the presence of GFP fluorescence. We observed repair of TALEN-induced breaks in the knockout cells treated with mirin (a pharmacological inhibitor of MRE11 exonuclease activity), albeit with ~40% reduced efficiency compared to normal cells. Editing in the absence of XRCC4 or MRE11 exonuclease was robust, with little difference between the indel profiles amongst any of the groups. Reviewing the transcriptional profiles of the mirin-treated knockout cells showed 307 uniquely differentially expressed genes, a number far greater than for either of the other cell lines (the HeLa knockout sample had 83 genes, and the mirin-treated HeLa cells had 30 genes uniquely differentially expressed). Pathways unique to the knockout+mirin group included differential expression of p53 downstream pathways, and metabolic pathways indicating cell adaptation for energy regulation and stress response. In conclusion, our study showed that TALEN-induced DSBs are repaired, even when a key DSB repair protein or protein function is not operational, without a change in indel profiles. However, transcriptional profiles indicate the induction of unique cellular responses dependent upon the DNA repair protein(s) hampered.

摘要

双链断裂(DSB)是最致命的 DNA 损伤形式之一,如果不进行修复,可能导致基因组不稳定、细胞转化和细胞死亡。在这项工作中,我们分别敲除或抑制两种 DNA 修复蛋白 XRCC4 和 MRE11 的功能,研究了 TALEN 诱导的 DNA 损伤修复如何改变。我们开发了一种荧光报告检测方法,使用 TALEN 引入 DSB,并通过 GFP 荧光的存在来检测修复。我们观察到在 mirin(MRE11 外切酶活性的药理学抑制剂)处理的 敲除细胞中,TALEN 诱导的断裂得到了修复,尽管与正常细胞相比效率降低了约 40%。在没有 XRCC4 或 MRE11 外切酶的情况下进行编辑是稳健的,任何一组之间的插入缺失图谱差异都很小。对 mirin 处理的 敲除细胞的转录谱进行分析,发现有 307 个独特的差异表达基因,数量远远超过其他任何一种细胞系(HeLa 敲除样本有 83 个基因,而用 mirin 处理的 HeLa 细胞有 30 个基因差异表达)。仅在 敲除+mirin 组中存在的途径包括 p53 下游途径的差异表达,以及代谢途径,表明细胞适应能量调节和应激反应。总之,我们的研究表明,即使关键的 DSB 修复蛋白或蛋白功能不起作用,TALEN 诱导的 DSB 也会得到修复,而不会改变插入缺失图谱。然而,转录谱表明,依赖于受阻的 DNA 修复蛋白(s)诱导了独特的细胞反应。

https://cdn.ncbi.nlm.nih.gov/pmc/blobs/51c2/8776116/fed55476a4b0/ijms-23-00593-g001.jpg

文献AI研究员

20分钟写一篇综述,助力文献阅读效率提升50倍。

立即体验

用中文搜PubMed

大模型驱动的PubMed中文搜索引擎

马上搜索

文档翻译

学术文献翻译模型,支持多种主流文档格式。

立即体验