Suppr超能文献

一种用于临床前动物模型中锌指人工转录因子的基于细胞的递送平台。

An Cell-Based Delivery Platform for Zinc Finger Artificial Transcription Factors in Pre-clinical Animal Models.

作者信息

Deng Peter, Halmai Julian A N M, Beitnere Ulrika, Cameron David, Martinez Michele L, Lee Charles C, Waldo Jennifer J, Thongphanh Krista, Adhikari Anna, Copping Nycole, Petkova Stela P, Lee Ruth D, Lock Samantha, Palomares Miranda, O'Geen Henriette, Carter Jasmine, Gonzalez Casiana E, Buchanan Fiona K B, Anderson Johnathan D, Fierro Fernando A, Nolta Jan A, Tarantal Alice F, Silverman Jill L, Segal David J, Fink Kyle D

机构信息

Department of Neurology, University of California Davis School of Medicine, Sacramento, CA, United States.

Stem Cell Program and Gene Therapy Center, University of California, Davis, Sacramento, CA, United States.

出版信息

Front Mol Neurosci. 2022 Jan 27;14:789913. doi: 10.3389/fnmol.2021.789913. eCollection 2021.

Abstract

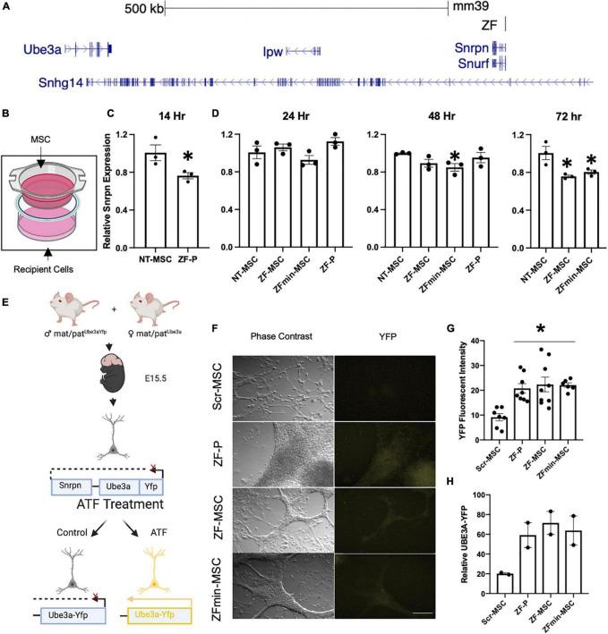
Zinc finger (ZF), transcription activator-like effectors (TALE), and CRISPR/Cas9 therapies to regulate gene expression are becoming viable strategies to treat genetic disorders, although effective delivery systems for these proteins remain a major translational hurdle. We describe the use of a mesenchymal stem/stromal cell (MSC)-based delivery system for the secretion of a ZF protein (ZF-MSC) in transgenic mouse models and young rhesus monkeys. Secreted ZF protein from mouse ZF-MSC was detectable within the hippocampus 1 week following intracranial or cisterna magna (CM) injection. Secreted ZF activated the imprinted paternal in a transgenic reporter mouse and ameliorated motor deficits in a deletion Angelman Syndrome (AS) mouse. Intrathecally administered autologous rhesus MSCs were well-tolerated for 3 weeks following administration and secreted ZF protein was detectable within the cerebrospinal fluid (CSF), midbrain, and spinal cord. This approach is less invasive when compared to direct intracranial injection which requires a surgical procedure.

摘要

锌指(ZF)、转录激活样效应因子(TALE)以及用于调控基因表达的CRISPR/Cas9疗法正逐渐成为治疗遗传疾病的可行策略,尽管这些蛋白质的有效递送系统仍然是一个主要的转化障碍。我们描述了在转基因小鼠模型和幼年恒河猴中使用基于间充质干/基质细胞(MSC)的递送系统来分泌一种ZF蛋白(ZF-MSC)。在颅内或大池(CM)注射后1周内,可在小鼠ZF-MSC的海马体中检测到分泌的ZF蛋白。分泌的ZF激活了转基因报告小鼠中印迹的父本基因,并改善了缺失型天使综合征(AS)小鼠的运动缺陷。鞘内注射自体恒河猴MSC在给药后3周内耐受性良好,并且在脑脊液(CSF)、中脑和脊髓中可检测到分泌的ZF蛋白。与需要手术的直接颅内注射相比,这种方法的侵入性较小。

https://cdn.ncbi.nlm.nih.gov/pmc/blobs/32f2/8829036/3135a1d9fa0a/fnmol-14-789913-g001.jpg

文献AI研究员

20分钟写一篇综述,助力文献阅读效率提升50倍。

立即体验

用中文搜PubMed

大模型驱动的PubMed中文搜索引擎

马上搜索

文档翻译

学术文献翻译模型,支持多种主流文档格式。

立即体验