Suppr超能文献

一种铁死亡相关基因模型可用于透明细胞肾细胞癌的预后评估和治疗分层:一项生物信息学分析与实验验证

A Ferroptosis-Related Genes Model Allows for Prognosis and Treatment Stratification of Clear Cell Renal Cell Carcinoma: A Bioinformatics Analysis and Experimental Verification.

作者信息

Wu Jiyue, Sun Zejia, Bi Qing, Wang Wei

机构信息

Department of Urology, Beijing Chaoyang Hospital, Capital Medical University, Beijing, China.

Institute of Urology, Capital Medical University, Beijing, China.

出版信息

Front Oncol. 2022 Jan 27;12:815223. doi: 10.3389/fonc.2022.815223. eCollection 2022.

Abstract

INTRODUCTION

Clear cell renal cell carcinoma (ccRCC) is a malignant tumor characterized by poor prognosis and difficult treatment. Ferroptosis is a relatively new form of programmed cell death that involved in cancer development and therapy resistance. Studies have shown that targeted ferroptosis may be a novel option for the treatment of ccRCC, but key genes and their roles between ferroptosis and ccRCC are limited so far. This study aims to develop a ccRCC stratified model based on ferroptosis-related genes to provide a reference for the prognosis prediction and the individualized treatment of ccRCC.

MATERIALS AND METHODS

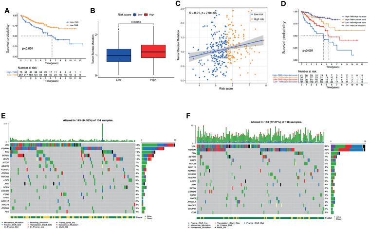
The mRNAs expression data of ccRCC and FRGs were obtained from TCGA and FerrDb database, respectively. Through multiple analysis, a 4-FRG based prognostic stratified model was constructed and its predictive performance was validated through various methods. Then, a nomogram based on the model was constructed and ccRCC patients stratified by the model were analyzed for tumor microenvironment, immune infiltration, sensitivity for immune checkpoint inhibitors (ICIs)/traditional anti-tumor therapy and tumor mutation burden (TMB). Functional enrichment analysis was performed to explore potential biological pathways. Finally, we verified our model by RT-qPCR, siRNA transfection, scratch assay and CCK-8 assay.

RESULTS

In this study, the stratified model and a model-based nomogram can accurately predict the prognosis of ccRCC patients in TCGA database. The patients stratified by the model showed different tumor microenvironments, immune infiltration, TMB, resistance to traditional and ICIs therapy, and sensitivity to ferroptosis. Functional enrichment analysis suggested several biological pathways related to the process and prognosis of ccRCC. RT-qPCR confirmed the differential expression of ferroptosis-related genes. Scratch assay and CCK-8 assay indicated the promotion effects of CD44 on the proliferation and migration of ccRCC.

CONCLUSION

In this study, we established a novel ccRCC stratified model based on FRGs, which can accurately predict the prognosis of ccRCC patients and provide a reference for clinical individualized treatment.

摘要

引言

透明细胞肾细胞癌(ccRCC)是一种预后较差且治疗困难的恶性肿瘤。铁死亡是一种相对较新的程序性细胞死亡形式,参与癌症的发生发展及治疗抵抗。研究表明,靶向铁死亡可能是ccRCC治疗的一种新选择,但目前铁死亡与ccRCC之间的关键基因及其作用尚有限。本研究旨在构建基于铁死亡相关基因的ccRCC分层模型,为ccRCC的预后预测和个体化治疗提供参考。

材料与方法

ccRCC和铁死亡相关基因(FRGs)的mRNA表达数据分别从TCGA数据库和FerrDb数据库获取。通过多重分析,构建了基于4个FRGs的预后分层模型,并通过多种方法验证其预测性能。然后,构建基于该模型的列线图,并对按模型分层的ccRCC患者进行肿瘤微环境、免疫浸润、对免疫检查点抑制剂(ICIs)/传统抗肿瘤治疗的敏感性及肿瘤突变负荷(TMB)分析。进行功能富集分析以探索潜在的生物学途径。最后,通过RT-qPCR、siRNA转染、划痕试验和CCK-8试验验证我们的模型。

结果

在本研究中,分层模型和基于模型的列线图能够准确预测TCGA数据库中ccRCC患者的预后。按模型分层的患者表现出不同的肿瘤微环境、免疫浸润、TMB、对传统和ICIs治疗的抵抗性以及对铁死亡的敏感性。功能富集分析提示了与ccRCC发生过程和预后相关的几种生物学途径。RT-qPCR证实了铁死亡相关基因的差异表达。划痕试验和CCK-8试验表明CD44对ccRCC的增殖和迁移有促进作用。

结论

在本研究中,我们基于FRGs建立了一种新的ccRCC分层模型,该模型能够准确预测ccRCC患者的预后,并为临床个体化治疗提供参考。

https://cdn.ncbi.nlm.nih.gov/pmc/blobs/0a64/8828561/fc73e474821e/fonc-12-815223-g001.jpg

文献AI研究员

20分钟写一篇综述,助力文献阅读效率提升50倍。

立即体验

用中文搜PubMed

大模型驱动的PubMed中文搜索引擎

马上搜索

文档翻译

学术文献翻译模型,支持多种主流文档格式。

立即体验