Suppr超能文献

旁分泌白细胞介素6在小鼠单侧颈总动脉闭塞后的早期阶段诱导脑重塑。

Paracrine Interleukin 6 Induces Cerebral Remodeling at Early Stages After Unilateral Common Carotid Artery Occlusion in Mice.

作者信息

Kuffner Melanie T C, Koch Stefan P, Kirchner Marieluise, Mueller Susanne, Lips Janet, An Jeehye, Mertins Philipp, Dirnagl Ulrich, Endres Matthias, Boehm-Sturm Philipp, Harms Christoph, Hoffmann Christian J

机构信息

Klinik und Hochschulambulanz für Neurologie mit Experimenteller Neurologie, Charité-Universitätsmedizin Berlin, Freie Universität Berlin, Humboldt-Universität zu Berlin, Berlin Institute of Health, Berlin, Germany.

Center for Stroke Research Berlin, Charité-Universitätsmedizin Berlin, Berlin, Germany.

出版信息

Front Cardiovasc Med. 2022 Jan 27;8:805095. doi: 10.3389/fcvm.2021.805095. eCollection 2021.

Abstract

AIMS

Carotid artery disease is frequent and can result in chronic modest hypoperfusion of the brain. If no transient ischemic attack or stroke occur, it is classified asymptomatic. In the long-term, though, it can lead to cognitive impairment. Fostering cerebral remodeling after carotid artery occlusion might be a new concept of treatment. Paracrine Interleukin 6 (IL-6) can induce such remodeling processes at early stages. However, it has neurodegenerative long-term effects. With this exploratory study, we investigated the effect of paracrine IL-6 on cerebral remodeling in early stages after asymptomatic carotid artery occlusion to identify new treatment targets.

METHODS AND RESULTS

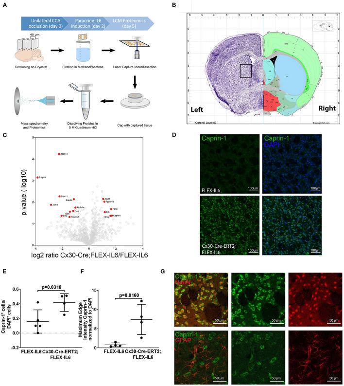
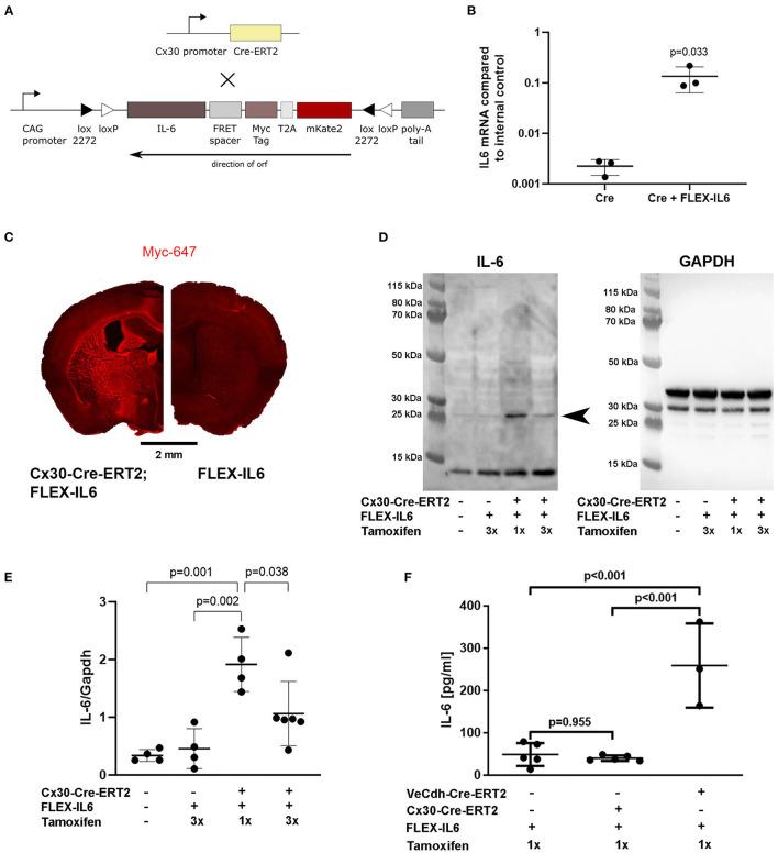
To mimic a human asymptomatic carotid artery disease, we used a mouse model of unilateral common carotid artery (CCA) occlusion. We developed a mouse model for inducible paracrine cerebral IL-6 expression (Cx30-Cre-ERT2;FLEX-IL6) and induced IL-6 2 days after CCA occlusion. We studied the effects of paracrine IL-6 after CCA occlusion on neuronal connectivity using diffusion tensor imaging and on local proteome regulations of the hypo-perfused striatum and contralateral motor cortex using mass spectrometry of laser capture micro-dissected tissues. Paracrine IL-6 induced cerebral remodeling leading to increased inter-hemispheric connectivity and changes in motor system connectivity. We identified changes in local protein abundance which might have adverse effects on functional outcome such as upregulation of Synuclein gamma (Sncg) or downregulation of Proline Dehydrogenase 1 (Prodh). However, we also identified changes in local protein abundance having potentially beneficial effects such as upregulation of Caprin1 or downregulation of GABA transporter 1 (Gat1).

CONCLUSIONS

Paracrine cerebral IL-6 at early stages induces changes in motor system connectivity and the proteome after asymptomatic CCA occlusion. Our results may help to distinguish unfavorable from beneficial IL-6 dependent protein regulations. Focusing on these targets might generate new treatments to improve long-term outcome in patients with carotid artery disease.

摘要

目的

颈动脉疾病很常见,可导致大脑长期轻度灌注不足。如果没有发生短暂性脑缺血发作或中风,则归类为无症状性。然而,从长期来看,它会导致认知障碍。促进颈动脉闭塞后的脑重塑可能是一种新的治疗概念。旁分泌白细胞介素6(IL-6)可在早期诱导此类重塑过程。然而,它具有神经退行性的长期影响。通过这项探索性研究,我们调查了旁分泌IL-6对无症状性颈动脉闭塞后早期脑重塑的影响,以确定新的治疗靶点。

方法和结果

为了模拟人类无症状性颈动脉疾病,我们使用了单侧颈总动脉(CCA)闭塞的小鼠模型。我们开发了一种可诱导旁分泌脑IL-6表达的小鼠模型(Cx30-Cre-ERT2;FLEX-IL6),并在CCA闭塞后2天诱导IL-6表达。我们使用扩散张量成像研究了CCA闭塞后旁分泌IL-6对神经元连接性的影响,并使用激光捕获显微切割组织的质谱分析研究了对灌注不足的纹状体和对侧运动皮层的局部蛋白质组调节的影响。旁分泌IL-6诱导脑重塑,导致半球间连接增加和运动系统连接改变。我们确定了局部蛋白质丰度的变化,这些变化可能对功能结果产生不利影响,如γ-突触核蛋白(Sncg)上调或脯氨酸脱氢酶1(Prodh)下调。然而,我们也确定了局部蛋白质丰度的变化可能具有潜在的有益影响,如Caprin1上调或γ-氨基丁酸转运体1(Gat1)下调。

结论

无症状性CCA闭塞后早期,旁分泌脑IL-6会诱导运动系统连接性和蛋白质组发生变化。我们的结果可能有助于区分不利的和有益的IL-6依赖性蛋白质调节。关注这些靶点可能会产生新的治疗方法,以改善颈动脉疾病患者的长期预后。

https://cdn.ncbi.nlm.nih.gov/pmc/blobs/b84e/8830347/10fe046d7e29/fcvm-08-805095-g0001.jpg

文献AI研究员

20分钟写一篇综述,助力文献阅读效率提升50倍。

立即体验

用中文搜PubMed

大模型驱动的PubMed中文搜索引擎

马上搜索

文档翻译

学术文献翻译模型,支持多种主流文档格式。

立即体验