Suppr超能文献

以儿童活动方式作为调节变量,通过加速度计测量的体育活动育儿实践与儿童活动之间的关系——一项横断面研究

Relationships between Physical Activity Parenting Practices and Children's Activity Measured by Accelerometry with Children's Activity Style as a Moderator-A Cross Sectional Study.

作者信息

Malek Mahnoush Etminan, Norman Åsa, Elinder Liselotte Schäfer, Patterson Emma, Nyberg Gisela

机构信息

Department of Global Public Health, Karolinska Institutet, Tomtebodavägen 18A, 171 77 Stockholm, Sweden.

Department of Clinical Neurosciences, Karolinska Institutet, 171 65 Stockholm, Sweden.

出版信息

Children (Basel). 2022 Feb 12;9(2):248. doi: 10.3390/children9020248.

Abstract

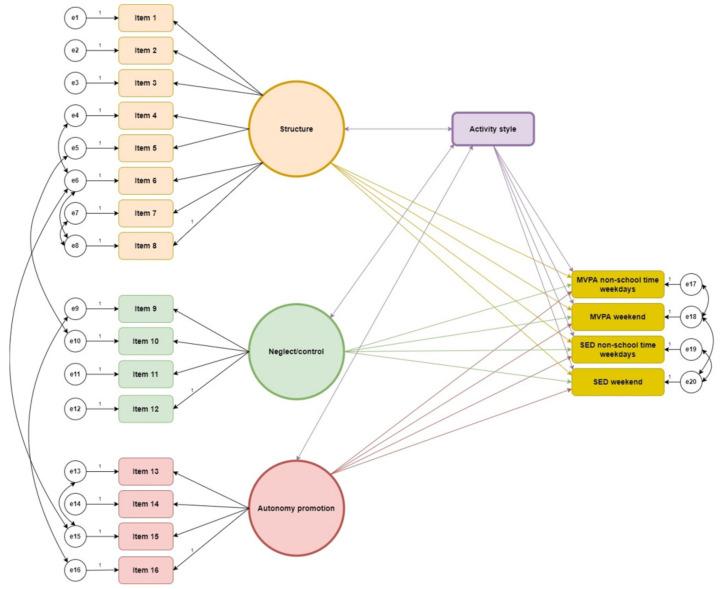
The objective was to examine the associations between physical activity parenting practices (PAPP) and children's levels of moderate-to-vigorous physical activity (MVPA), and time spent sedentary (SED) during non-school time in weekdays and weekends when children's activity style was taken into account. Study participants were 88 children (mean age 6.3 (SD 0.3) years); 51.0% girls) and their parents who took part in A Healthy School Start Plus in Sweden. The independent variables included PAPPs Structure, Neglect/control, and Autonomy promotion and children's activity style as moderator, assessed through validated parent questionnaires. Dependent variables were the MVPA and SED in minutes, measured by accelerometry. Structural equation modeling was used to examine the associations between PAPPs and children's MVPA and SED with children's activity style as a moderator. No significant associations between the PAPPs Structure, Neglect/control, and Autonomy promotion and measures of physical activity were found ( > 0.13). The moderating role of activity style improved the model fit and the final model had a reasonable fit to the data. Our results suggest that in future studies, with the aim to explore the relationship between PAPP and children's physical activity, the activity style of the children should be included as a moderator.

摘要

目的是在考虑儿童活动方式的情况下,研究体育活动育儿实践(PAPP)与儿童中等到剧烈体育活动(MVPA)水平以及工作日和周末非上学时间久坐时间(SED)之间的关联。研究参与者为88名儿童(平均年龄6.3(标准差0.3)岁;51.0%为女孩)及其参与瑞典“健康学校起步加强版”项目的父母。自变量包括PAPP的结构、忽视/控制和自主性促进,以及作为调节变量的儿童活动方式,通过经过验证的家长问卷进行评估。因变量是通过加速度计测量的以分钟为单位的MVPA和SED。采用结构方程模型来研究PAPP与儿童MVPA和SED之间的关联,并将儿童活动方式作为调节变量。未发现PAPP的结构、忽视/控制和自主性促进与体育活动指标之间存在显著关联(>0.13)。活动方式的调节作用改善了模型拟合度,最终模型与数据具有合理的拟合度。我们的结果表明,在未来旨在探索PAPP与儿童体育活动之间关系的研究中,应将儿童的活动方式作为调节变量纳入。

https://cdn.ncbi.nlm.nih.gov/pmc/blobs/9f73/8869986/1de8ed68273b/children-09-00248-g001.jpg

文献AI研究员

20分钟写一篇综述,助力文献阅读效率提升50倍。

立即体验

用中文搜PubMed

大模型驱动的PubMed中文搜索引擎

马上搜索

文档翻译

学术文献翻译模型,支持多种主流文档格式。

立即体验