Department of Health Promotion, Mother and Child Care, Internal Medicine and Medical Specialties (PROMISE), University of Palermo, Palermo, Italy.
Department of Surgical, Oncological and Stomatological Sciences (DICHIRONS), University of Palermo, Palermo, Italy.
Oncogene. 2022 Apr;41(15):2196-2209. doi: 10.1038/s41388-022-02239-4. Epub 2022 Feb 25.
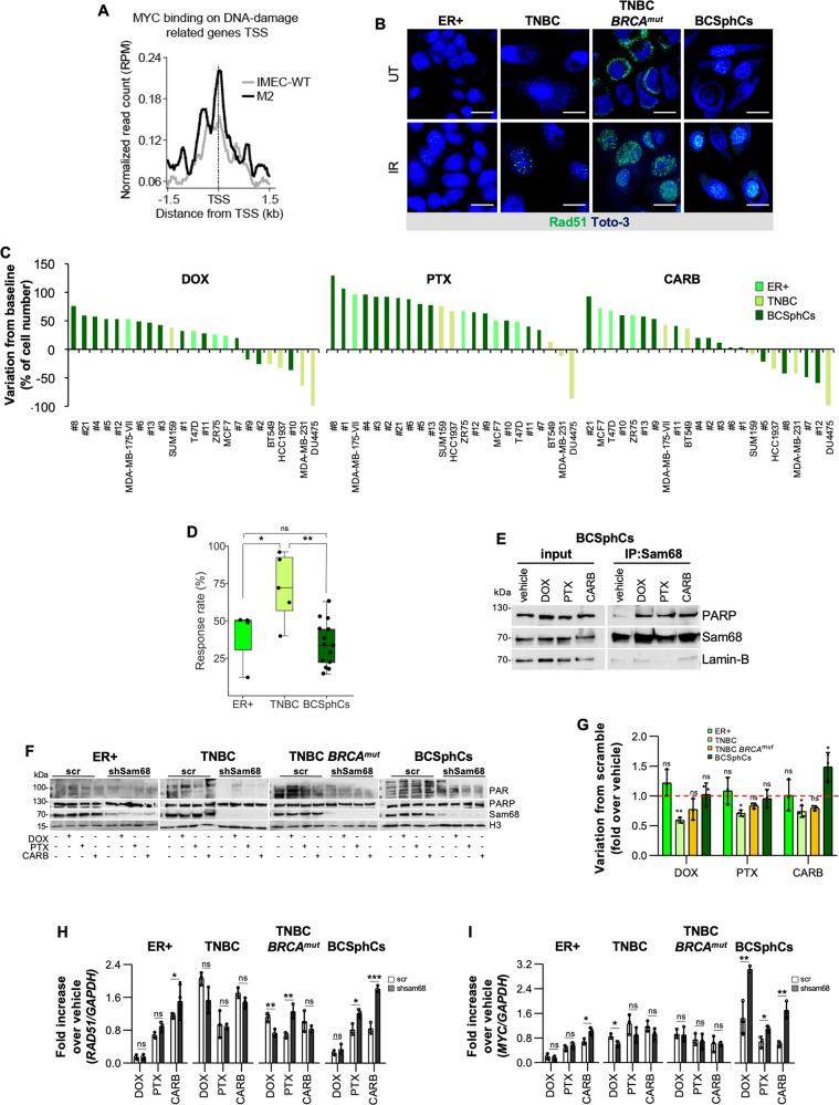
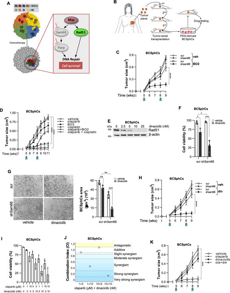
Breast cancer (BC) is the second cause of cancer-related deceases in the worldwide female population. Despite the successful treatment advances, 25% of BC develops resistance to current therapeutic regimens, thereby remaining a major hurdle for patient management. Current therapies, targeting the molecular events underpinning the adaptive resistance, still require effort to improve BC treatment. Using BC sphere cells (BCSphCs) as a model, here we showed that BC stem-like cells express high levels of Myc, which requires the presence of the multifunctional DNA/RNA binding protein Sam68 for the DNA-damage repair. Analysis of a cohort of BC patients displayed that Sam68 is an independent negative factor correlated with the progression of the disease. Genetic inhibition of Sam68 caused a defect in PARP-induced PAR chain synthesis upon DNA-damaging insults, resulting in cell death of TNBC cells. In contrast, BC stem-like cells were able to survive due to an upregulation of Rad51. Importantly, the inhibition of Rad51 showed synthetic lethal effect with the silencing of Sam68, hampering the cell viability of patient-derived BCSphCs and stabilizing the growth of tumor xenografts, including those TNBC carrying BRCA mutation. Moreover, the analysis of Myc, Sam68 and Rad51 expression demarcated a signature of a poor outcome in a large cohort of BC patients. Thus, our findings suggest the importance of targeting Sam68-PARP1 axis and Rad51 as potential therapeutic candidates to counteract the expansion of BC cells with an aggressive phenotype.
乳腺癌(BC)是全球女性癌症相关死亡的第二大原因。尽管治疗取得了成功,但仍有 25%的 BC 对当前的治疗方案产生耐药性,这仍然是患者管理的主要障碍。目前针对适应耐药性的分子事件的治疗方法仍需要努力来改善 BC 的治疗效果。我们使用乳腺癌球体细胞(BCSphCs)作为模型,表明 BC 干性样细胞表达高水平的 Myc,这需要多功能 DNA/RNA 结合蛋白 Sam68 的存在来进行 DNA 损伤修复。对一组 BC 患者的分析显示,Sam68 是一个独立的负相关因素,与疾病的进展相关。Sam68 的遗传抑制导致 PARP 诱导的 PAR 链合成在 DNA 损伤时出现缺陷,导致三阴性乳腺癌(TNBC)细胞死亡。相比之下,BC 干性样细胞能够存活,因为 Rad51 的表达上调。重要的是,Rad51 的抑制与 Sam68 的沉默具有合成致死效应,阻碍了患者来源的 BCSphCs 的细胞活力,并稳定了肿瘤异种移植物的生长,包括携带 BRCA 突变的 TNBC。此外,对 Myc、Sam68 和 Rad51 表达的分析划定了一个在大BC 患者队列中预后不良的特征。因此,我们的研究结果表明,靶向 Sam68-PARP1 轴和 Rad51 作为潜在的治疗靶点以抑制具有侵袭性表型的 BC 细胞扩张的重要性。