Suppr超能文献

左、右半结肠癌患者的预后和预测模型:基于铁死亡相关基因的生物信息学分析

Prognostic and Predictive Models for Left- and Right- Colorectal Cancer Patients: A Bioinformatics Analysis Based on Ferroptosis-Related Genes.

作者信息

Chen Yingying, Li Hua

机构信息

Department of Gastrointestinal Oncology (Ward I), The First Affiliated Hospital of Jinzhou Medical University, Jinzhou, China.

出版信息

Front Oncol. 2022 Feb 21;12:833834. doi: 10.3389/fonc.2022.833834. eCollection 2022.

Abstract

BACKGROUND

Left- and right-sided colorectal cancer (LCRC, RCRC) are significantly different in epidemiology and clinical manifestations and have altered outcomes. However, as a hot tumor prognostic marker, the role of ferroptosis-related genes (FRGs) in LCRC and RCRC is unknown.

METHODS

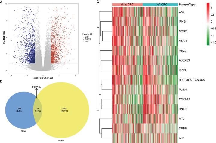
From The Cancer Genome Atlas (TCGA) database, we downloaded the expression profiles of CRC patients. A "DESeq2" package was performed to compare the differentially expressed genes (DEGs) of LCRC and RCRC. FRGs were identified using the FerrDb. The prognostic value of differentially expressed FRG (DE-FRG) in left- and right-CRC was assessed separately by Cox regression analysis. Subsequently, functional enrichment analysis, ESTIMATE, and single sample Gene Set Enrichment Analysis (ssGSEA) were performed based on LCRC and RCRC samples to reveal the potential function of FRGs-related risk signatures. The differential expression of FRGs in tumor tissues and adjacent normal tissues were verified by Western blot. The differential expression and prognosis in LCC and RCC were verified by immunohistochemistry.

RESULTS

Based on the identified 14 DE-FRGs, the LCRC prognostic model consisted of and ; and established the prognostic signature that could distinguish RCRC outcomes. In the functional analysis, the DEGs (high risk vs. low risk) of the LCRC and RCRC were significantly enriched in the immune- and lipid-related terms and pathways. ESTIMATE and ssGSEA suggested that these FRGs-related risk signatures were affiliated with the infiltration of immune cell subtypes. Western blotting results showed that NOS2 and ALOXE3 were significantly highly expressed in cancer, and the difference was statistically significant (P < 0.05). Immunohistochemical results showed that ALOXE3 was highly expressed in RCC, and those with high expression had a worse prognosis, while NOS2 gene had an effect on the prognosis of both LCC and RCC.

CONCLUSION

This study constructed a potential prognostic model of LCRC and RCRC, respectively. We also identified the crucial pathways that contribute to elucidating the pathogenesis of CRC.

摘要

背景

左、右侧结直肠癌(LCRC,RCRC)在流行病学和临床表现上存在显著差异,且预后有所不同。然而,作为一种热门的肿瘤预后标志物,铁死亡相关基因(FRGs)在LCRC和RCRC中的作用尚不清楚。

方法

从癌症基因组图谱(TCGA)数据库中下载CRC患者的表达谱。使用“DESeq2”软件包比较LCRC和RCRC的差异表达基因(DEGs)。通过FerrDb鉴定FRGs。通过Cox回归分析分别评估差异表达的FRG(DE-FRG)在左、右结肠癌中的预后价值。随后,基于LCRC和RCRC样本进行功能富集分析、ESTIMATE和单样本基因集富集分析(ssGSEA),以揭示FRGs相关风险特征的潜在功能。通过蛋白质免疫印迹法验证肿瘤组织和癌旁正常组织中FRGs的差异表达。通过免疫组织化学验证LCC和RCC中的差异表达及预后情况。

结果

基于鉴定出的14个DE-FRGs,LCRC预后模型由 和 组成; 和 建立了可区分RCRC预后的特征。在功能分析中,LCRC和RCRC的DEGs(高风险组与低风险组)在免疫和脂质相关的术语及通路中显著富集。ESTIMATE和ssGSEA表明这些FRGs相关风险特征与免疫细胞亚型的浸润有关。蛋白质免疫印迹结果显示,NOS2和ALOXE3在癌组织中显著高表达,差异具有统计学意义(P < 0.05)。免疫组织化学结果显示,ALOXE3在RCC中高表达,高表达者预后较差,而NOS基因对LCC和RCC的预后均有影响。

结论

本研究分别构建了LCRC和RCRC的潜在预后模型。我们还确定了有助于阐明CRC发病机制的关键通路。

https://cdn.ncbi.nlm.nih.gov/pmc/blobs/4ca4/8899601/a470e8763b63/fonc-12-833834-g001.jpg

文献AI研究员

20分钟写一篇综述,助力文献阅读效率提升50倍。

立即体验

用中文搜PubMed

大模型驱动的PubMed中文搜索引擎

马上搜索

文档翻译

学术文献翻译模型,支持多种主流文档格式。

立即体验